Suppr超能文献

透明质酸偶联聚乳酸-羟基乙酸共聚物纳米粒通过CD44介导的对炎症性结肠组织和巨噬细胞的双重靶向作用减轻溃疡性结肠炎

Hyaluronic Acid-Conjugated PLGA Nanoparticles Alleviate Ulcerative Colitis via CD44-Mediated Dual Targeting to Inflamed Colitis Tissue and Macrophages.

作者信息

Hlaing Shwe Phyu, Cao Jiafu, Lee Juho, Kim Jihyun, Saparbayeva Aruzhan, Kwak Dongmin, Kim Hyunwoo, Hwang Seonghwan, Yun Hwayoung, Moon Hyung Ryong, Jung Yunjin, Yoo Jin-Wook

机构信息

College of Pharmacy, Pusan National University, Busan 46241, Korea.

State Key Laboratory for Functions and Applications of Medicinal Plants, Guizhou Medical University, Guiyang 550014, China.

出版信息

Pharmaceutics. 2022 Oct 5;14(10):2118. doi: 10.3390/pharmaceutics14102118.

Abstract

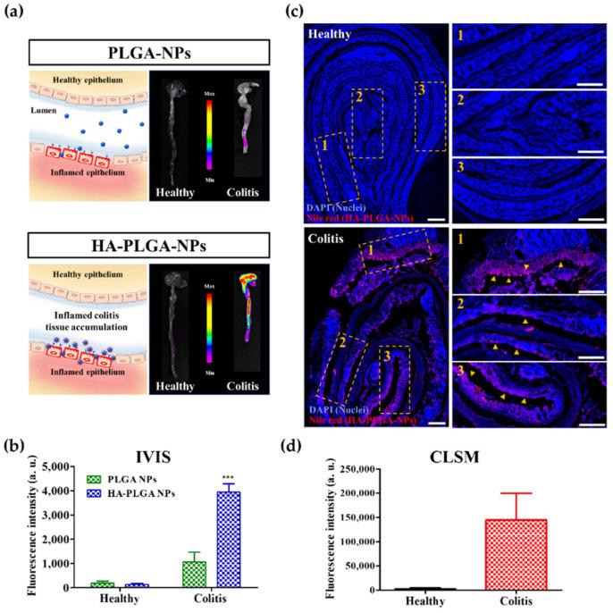
Although various local anti-inflammatory therapies for ulcerative colitis have been developed, rapid drug elimination from inflamed colitis tissue and off-target side effects reduce their therapeutic efficacy. In this study, we synthesized curcumin (Cur)-loaded hyaluronic acid (HA)-conjugated nanoparticles (Cur-HA-PLGA-NPs) that target inflamed colitis tissue via HA-CD44 interaction with resident colonic epithelial cells and subsequently target activated macrophages for ulcerative colitis therapy. The synthesized spherical Cur-HA-PLGA-NPs showed physicochemical properties similar to those of non-HA-conjugated Cur-PLGA-NPs. HA-PLGA-NPs exhibited selective accumulation in inflamed colitis tissue with minimal accumulation in healthy colon tissue. HA functionalization enhanced targeted drug delivery to intestinal macrophages, significantly increasing HA-PLGA-NP cellular uptake. Importantly, the rectal administration of Cur-HA-PLGA-NPs exhibited better therapeutic efficacy than Cur-PLGA-NPs in animal studies. Histological examination revealed that Cur-HA-PLGA-NPs reduced inflammation with less inflammatory cell infiltration and accelerated recovery with re-epithelialization signs. Our results suggest that Cur-HA-PLGA-NPs are a promising delivery platform for treating ulcerative colitis.

摘要

尽管已经开发出了各种用于溃疡性结肠炎的局部抗炎疗法,但药物从发炎的结肠组织中快速消除以及脱靶副作用降低了它们的治疗效果。在本研究中,我们合成了载有姜黄素(Cur)的透明质酸(HA)共轭纳米颗粒(Cur-HA-PLGA-NPs),其通过HA与驻留结肠上皮细胞的CD44相互作用靶向发炎的结肠组织,随后靶向活化的巨噬细胞用于溃疡性结肠炎的治疗。合成的球形Cur-HA-PLGA-NPs显示出与非HA共轭的Cur-PLGA-NPs相似的物理化学性质。HA-PLGA-NPs在发炎的结肠组织中表现出选择性积累,而在健康结肠组织中的积累最少。HA功能化增强了对肠道巨噬细胞的靶向药物递送,显著增加了HA-PLGA-NP的细胞摄取。重要的是,在动物研究中,Cur-HA-PLGA-NPs的直肠给药显示出比Cur-PLGA-NPs更好的治疗效果。组织学检查显示,Cur-HA-PLGA-NPs减轻了炎症,炎症细胞浸润减少,并加速了恢复,出现了再上皮化迹象。我们的结果表明,Cur-HA-PLGA-NPs是治疗溃疡性结肠炎的一个有前景的递送平台。

https://cdn.ncbi.nlm.nih.gov/pmc/blobs/b77c/9612393/a254b88e0cdc/pharmaceutics-14-02118-g001.jpg

文献AI研究员

20分钟写一篇综述,助力文献阅读效率提升50倍。

立即体验

用中文搜PubMed

大模型驱动的PubMed中文搜索引擎

马上搜索

文档翻译

学术文献翻译模型,支持多种主流文档格式。

立即体验