Suppr超能文献

EZH2 的一个隐匿反式激活结构域与 AR 及其剪接变异体结合,促进癌基因激活和肿瘤转化。

A cryptic transactivation domain of EZH2 binds AR and AR's splice variant, promoting oncogene activation and tumorous transformation.

机构信息

Lineberger Comprehensive Cancer Center, University of North Carolina at Chapel Hill School of Medicine, Chapel Hill, NC 27599, USA.

Department of Biochemistry and Biophysics, University of North Carolina at Chapel Hill School of Medicine, Chapel Hill, NC 27599, USA.

出版信息

Nucleic Acids Res. 2022 Oct 28;50(19):10929-10946. doi: 10.1093/nar/gkac861.

Abstract

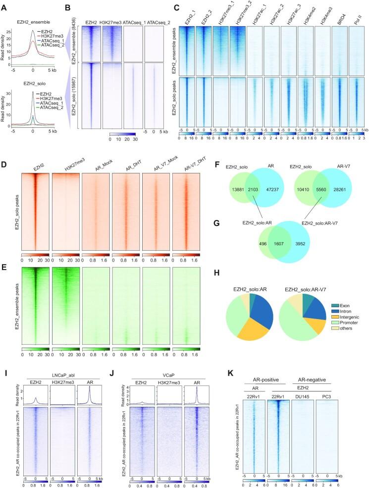
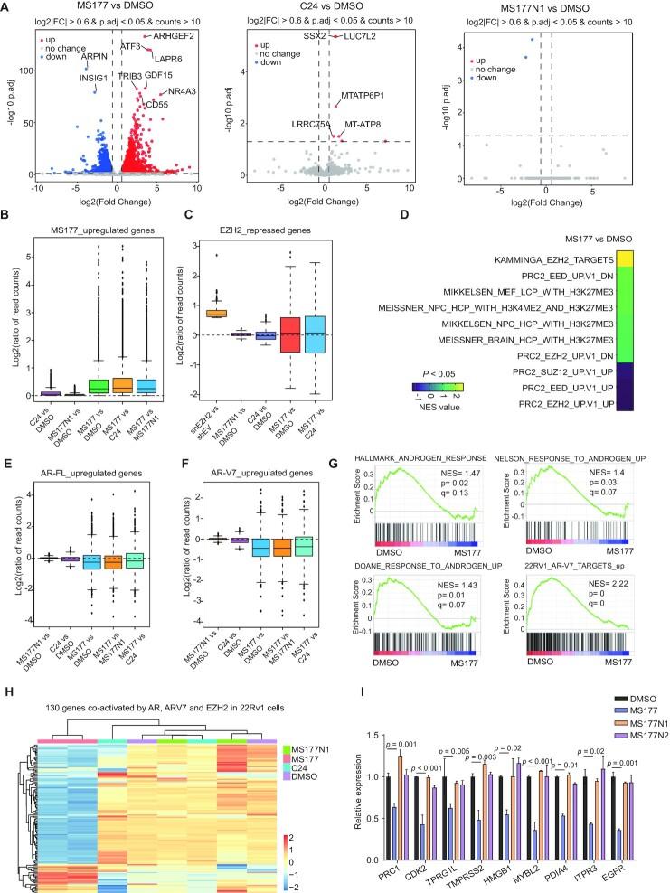
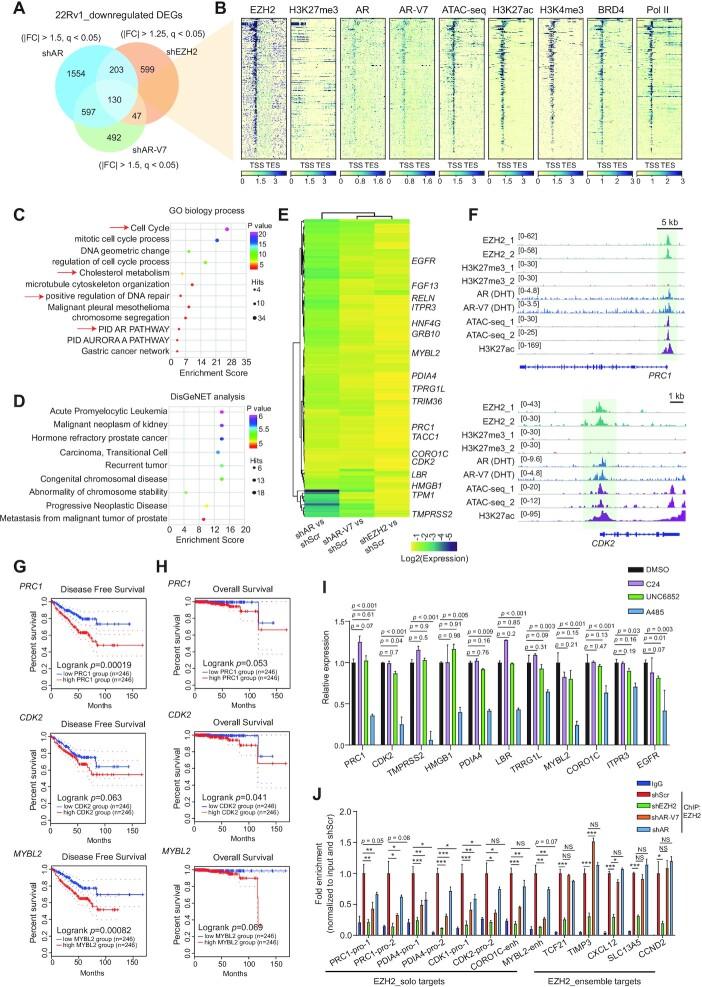
Enhancer of Zeste Homolog 2 (EZH2) and androgen receptor (AR) are crucial chromatin/gene regulators involved in the development and/or progression of prostate cancer, including advanced castration-resistant prostate cancer (CRPC). To sustain prostate tumorigenicity, EZH2 establishes non-canonical biochemical interaction with AR for mediating oncogene activation, in addition to its canonical role as a transcriptional repressor and enzymatic subunit of Polycomb Repressive Complex 2 (PRC2). However, the molecular basis underlying non-canonical activities of EZH2 in prostate cancer remains elusive, and a therapeutic strategy for targeting EZH2:AR-mediated oncogene activation is also lacking. Here, we report that a cryptic transactivation domain of EZH2 (EZH2TAD) binds both AR and AR spliced variant 7 (AR-V7), a constitutively active AR variant enriched in CRPC, mediating assembly and/or recruitment of transactivation-related machineries at genomic sites that lack PRC2 binding. Such non-canonical targets of EZH2:AR/AR-V7:(co-)activators are enriched for the clinically relevant oncogenes. We also show that EZH2TAD is required for the chromatin recruitment of EZH2 to oncogenes, for EZH2-mediated oncogene activation and for CRPC growth in vitro and in vivo. To completely block EZH2's multifaceted oncogenic activities in prostate cancer, we employed MS177, a recently developed proteolysis-targeting chimera (PROTAC) of EZH2. Strikingly, MS177 achieved on-target depletion of both EZH2's canonical (EZH2:PRC2) and non-canonical (EZH2TAD:AR/AR-V7:co-activators) complexes in prostate cancer cells, eliciting far more potent antitumor effects than the catalytic inhibitors of EZH2. Overall, this study reports a previously unappreciated requirement for EZH2TAD for mediating EZH2's non-canonical (co-)activator recruitment and gene activation functions in prostate cancer and suggests EZH2-targeting PROTACs as a potentially attractive therapeutic for the treatment of aggressive prostate cancer that rely on the circuits wired by EZH2 and AR.

摘要

增强子结合锌指蛋白 2(EZH2)和雄激素受体(AR)是参与前列腺癌(包括晚期去势抵抗性前列腺癌(CRPC))发生和/或进展的关键染色质/基因调节剂。为了维持前列腺肿瘤发生,EZH2 与 AR 建立非典型生化相互作用,介导癌基因激活,除了其作为转录抑制剂和多梳抑制复合物 2(PRC2)的酶亚基的典型作用。然而,EZH2 在前列腺癌中的非典型活性的分子基础仍然难以捉摸,并且缺乏针对 EZH2:AR 介导的癌基因激活的治疗策略。在这里,我们报告 EZH2 的一个隐藏的反式激活结构域(EZH2TAD)与 AR 和 AR 剪接变体 7(AR-V7)结合,AR-V7 是富含 CRPC 的组成性激活的 AR 变体,介导反式激活相关机制在缺乏 PRC2 结合的基因组位点上的组装和/或募集。EZH2:AR/AR-V7:(共)激活剂的这种非典型靶标富含临床相关的癌基因。我们还表明,EZH2TAD 对于 EZH2 到癌基因的染色质募集、EZH2 介导的癌基因激活以及体外和体内的 CRPC 生长是必需的。为了完全阻断 EZH2 在前列腺癌中的多方面致癌活性,我们使用了 MS177,这是一种最近开发的 EZH2 蛋白水解靶向嵌合体(PROTAC)。令人惊讶的是,MS177 在前列腺癌细胞中完全耗尽了 EZH2 的经典(EZH2:PRC2)和非经典(EZH2TAD:AR/AR-V7:共激活剂)复合物,比 EZH2 的催化抑制剂产生更有效的抗肿瘤作用。总的来说,这项研究报告了 EZH2TAD 介导 EZH2 在前列腺癌中的非典型(共)激活剂募集和基因激活功能的以前未被认识到的要求,并表明 EZH2 靶向 PROTAC 作为一种有吸引力的治疗方法,用于治疗依赖于 EZH2 和 AR 连接的电路的侵袭性前列腺癌。

https://cdn.ncbi.nlm.nih.gov/pmc/blobs/1dad/9638897/ee8875f522c8/gkac861fig1.jpg

文献AI研究员

20分钟写一篇综述,助力文献阅读效率提升50倍。

立即体验

用中文搜PubMed

大模型驱动的PubMed中文搜索引擎

马上搜索

文档翻译

学术文献翻译模型,支持多种主流文档格式。

立即体验