Suppr超能文献

在营养不良的小鼠肌肉中,胶原交联与被动硬度成比例,但用赖氨酰氧化酶抑制剂处理不会改变胶原交联。

Collagen cross-links scale with passive stiffness in dystrophic mouse muscles, but are not altered with administration of a lysyl oxidase inhibitor.

机构信息

Department of Neurobiology, Physiology, and Behavior, University of California Davis, Davis, California, United States of America.

Department of Orthopaedic Surgery, University of California Davis, Sacramento, California, United States of America.

出版信息

PLoS One. 2022 Oct 27;17(10):e0271776. doi: 10.1371/journal.pone.0271776. eCollection 2022.

Abstract

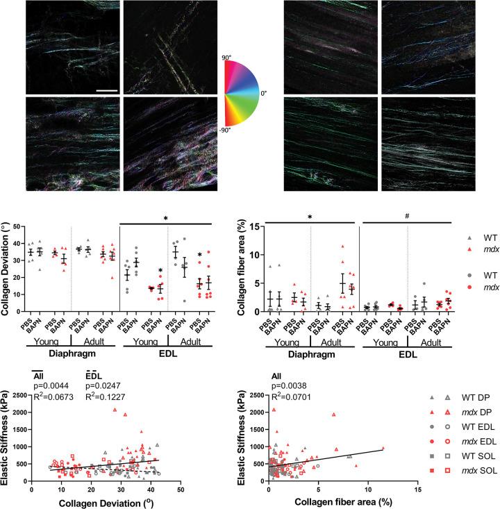
In Duchenne muscular dystrophy (DMD), a lack of functional dystrophin leads to myofiber instability and progressive muscle damage that results in fibrosis. While fibrosis is primarily characterized by an accumulation of extracellular matrix (ECM) components, there are changes in ECM architecture during fibrosis that relate more closely to functional muscle stiffness. One of these architectural changes in dystrophic muscle is collagen cross-linking, which has been shown to increase the passive muscle stiffness in models of fibrosis including the mdx mouse, a model of DMD. We tested whether the intraperitoneal injections of beta-aminopropionitrile (BAPN), an inhibitor of the cross-linking enzyme lysyl oxidase, would reduce collagen cross-linking and passive stiffness in young and adult mdx mice compared to saline-injected controls. We found no significant differences between BAPN treated and saline treated mice in collagen cross-linking and stiffness parameters. However, we observed that while collagen cross-linking and passive stiffness scaled positively in dystrophic muscles, collagen fiber alignment scaled with passive stiffness distinctly between muscles. We also observed that the dystrophic diaphragm showed the most dramatic fibrosis in terms of collagen content, cross-linking, and stiffness. Overall, we show that while BAPN was not effective at reducing collagen cross-linking, the positive association between collagen cross-linking and stiffness in dystrophic muscles still show cross-linking as a viable target for reducing passive muscle stiffness in DMD or other fibrotic muscle conditions.

摘要

在杜氏肌营养不良症(DMD)中,缺乏功能性肌营养不良蛋白会导致肌纤维不稳定和进行性肌肉损伤,从而导致纤维化。虽然纤维化主要表现为细胞外基质(ECM)成分的积累,但在纤维化过程中 ECM 结构发生变化,与肌肉僵硬的功能更为密切相关。在营养不良的肌肉中,这些结构变化之一是胶原蛋白交联,它已被证明会增加包括 mdx 小鼠在内的纤维化模型中的肌肉被动僵硬,mdx 小鼠是 DMD 的模型。我们测试了腹腔内注射β-氨基丙腈(BAPN),一种交联酶赖氨酰氧化酶的抑制剂,是否会减少年轻和成年 mdx 小鼠与生理盐水注射对照组相比的胶原蛋白交联和被动僵硬。我们发现 BAPN 处理组和生理盐水处理组之间在胶原蛋白交联和僵硬参数方面没有显著差异。然而,我们观察到尽管胶原蛋白交联和被动僵硬在营养不良的肌肉中呈正相关,但胶原蛋白纤维排列与肌肉之间的被动僵硬明显不同。我们还观察到,就胶原含量、交联和僵硬而言,营养不良的膈肌表现出最明显的纤维化。总的来说,我们表明虽然 BAPN 不能有效减少胶原蛋白交联,但在营养不良肌肉中,胶原蛋白交联与僵硬之间的正相关仍然表明交联是减少 DMD 或其他纤维性肌肉疾病中肌肉被动僵硬的可行目标。

https://cdn.ncbi.nlm.nih.gov/pmc/blobs/4a1e/9612445/7942ef6f4e01/pone.0271776.g001.jpg

文献AI研究员

20分钟写一篇综述,助力文献阅读效率提升50倍。

立即体验

用中文搜PubMed

大模型驱动的PubMed中文搜索引擎

马上搜索

文档翻译

学术文献翻译模型,支持多种主流文档格式。

立即体验