Suppr超能文献

人巨噬细胞和癌细胞对基底膜运输的差异调节。

Divergent regulation of basement membrane trafficking by human macrophages and cancer cells.

机构信息

Cancer Biology Graduate Program, University of Michigan, Ann Arbor, MI, 48109, USA.

Life Sciences Institute, University of Michigan, Ann Arbor, MI, 48109, USA.

出版信息

Nat Commun. 2022 Oct 27;13(1):6409. doi: 10.1038/s41467-022-34087-x.

Abstract

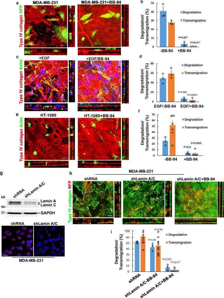
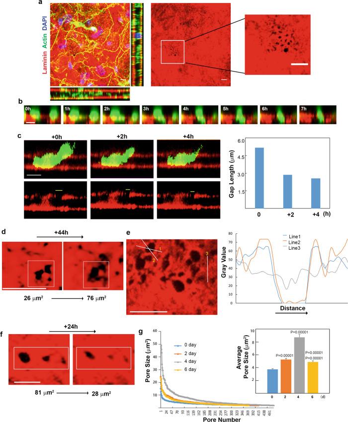
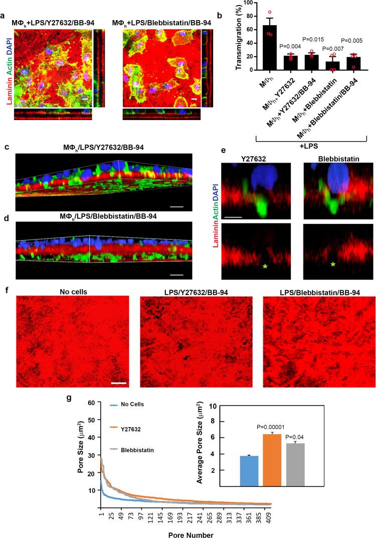
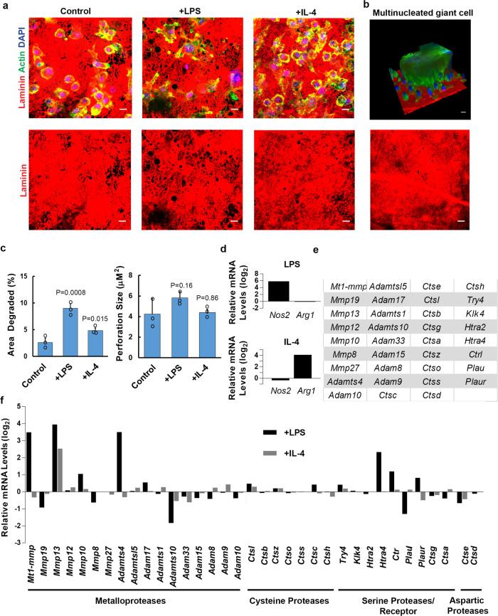
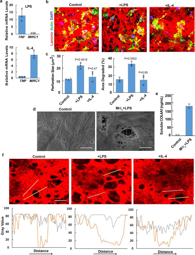
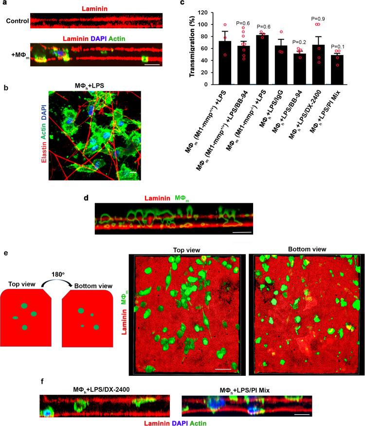
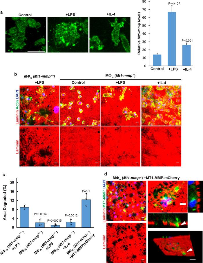
Macrophages and cancer cells populations are posited to navigate basement membrane barriers by either mobilizing proteolytic enzymes or deploying mechanical forces. Nevertheless, the relative roles, or identity, of the proteinase -dependent or -independent mechanisms used by macrophages versus cancer cells to transmigrate basement membrane barriers harboring physiologically-relevant covalent crosslinks remains ill-defined. Herein, both macrophages and cancer cells are shown to mobilize membrane-anchored matrix metalloproteinases to proteolytically remodel native basement membranes isolated from murine tissues while infiltrating the underlying interstitial matrix ex vivo. In the absence of proteolytic activity, however, only macrophages deploy actomyosin-generated forces to transmigrate basement membrane pores, thereby providing the cells with proteinase-independent access to the interstitial matrix while simultaneously exerting global effects on the macrophage transcriptome. By contrast, cancer cell invasive activity is reliant on metalloproteinase activity and neither mechanical force nor changes in nuclear rigidity rescue basement membrane transmigration. These studies identify membrane-anchored matrix metalloproteinases as key proteolytic effectors of basement membrane remodeling by macrophages and cancer cells while also defining the divergent invasive strategies used by normal and neoplastic cells to traverse native tissue barriers.

摘要

巨噬细胞和癌细胞群体被认为可以通过两种方式穿过基底膜屏障

要么动员蛋白水解酶,要么施加机械力。然而,巨噬细胞和癌细胞用来穿过含有生理相关共价交联的基底膜屏障的蛋白水解酶依赖或非依赖机制的相对作用或身份仍未明确。本文显示,巨噬细胞和癌细胞都能够动员膜锚定的基质金属蛋白酶,来对从鼠组织中分离得到的天然基底膜进行蛋白水解重塑,同时在体外浸润下面的细胞间质。然而,在没有蛋白水解活性的情况下,只有巨噬细胞会利用肌动球蛋白产生的力来穿过基底膜孔,从而为细胞提供非蛋白水解酶依赖性进入细胞间质的途径,同时对巨噬细胞转录组产生全局影响。相比之下,癌细胞的侵袭活性依赖于金属蛋白酶活性,机械力和核刚性的变化都不能挽救基底膜的穿通。这些研究确定了膜锚定的基质金属蛋白酶是巨噬细胞和癌细胞重塑基底膜的关键蛋白水解效应因子,同时也定义了正常细胞和肿瘤细胞穿过天然组织屏障所使用的不同侵袭策略。

https://cdn.ncbi.nlm.nih.gov/pmc/blobs/13c9/9613642/f231f50e8cef/41467_2022_34087_Fig1_HTML.jpg

文献AI研究员

20分钟写一篇综述,助力文献阅读效率提升50倍。

立即体验

用中文搜PubMed

大模型驱动的PubMed中文搜索引擎

马上搜索

文档翻译

学术文献翻译模型,支持多种主流文档格式。

立即体验