Suppr超能文献

m6A-免疫相关 lncRNA 预后signature 用于预测膀胱癌的免疫图谱和预后。

m6A-immune-related lncRNA prognostic signature for predicting immune landscape and prognosis of bladder cancer.

机构信息

Department of Urology, The First Affiliated Hospital, Sun Yat-sen University, Guangzhou, Guangdong, China.

Department of Urology, Affiliated Longhua People's Hospital, Southern Medical University, Shenzhen, Guangdong, China.

出版信息

J Transl Med. 2022 Oct 29;20(1):492. doi: 10.1186/s12967-022-03711-1.

Abstract

BACKGROUND

N6-methyladenosine (m6A) related long noncoding RNAs (lncRNAs) may have prognostic value in bladder cancer for their key role in tumorigenesis and innate immunity.

METHODS

Bladder cancer transcriptome data and the corresponding clinical data were acquired from the Cancer Genome Atlas (TCGA) database. The m6A-immune-related lncRNAs were identified using univariate Cox regression analysis and Pearson correlation analysis. A risk model was established using least absolute shrinkage and selection operator (LASSO) Cox regression analyses, and analyzed using nomogram, time-dependent receiver operating characteristics (ROC) and Kaplan-Meier survival analysis. The differences in infiltration scores, clinical features, and sensitivity to Talazoparib of various immune cells between low- and high-risk groups were investigated.

RESULTS

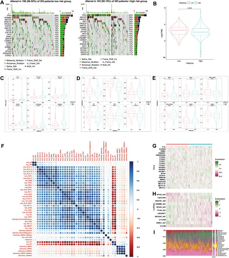
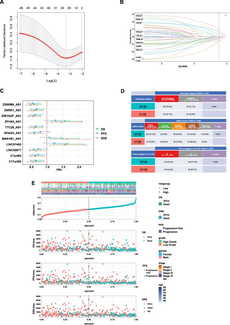
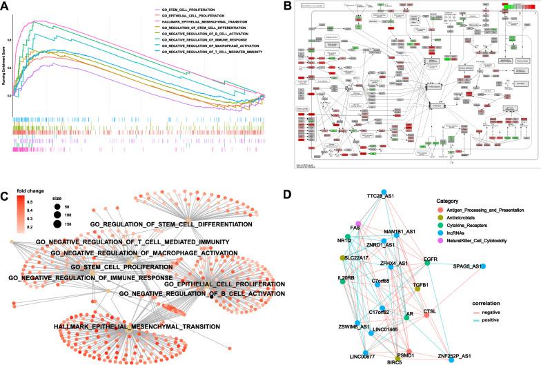
Totally 618 m6A-immune-related lncRNAs and 490 immune-related lncRNAs were identified from TCGA, and 47 lncRNAs of their intersection demonstrated prognostic values. A risk model with 11 lncRNAs was established by Lasso Cox regression, and can predict the prognosis of bladder cancer patients as demonstrated by time-dependent ROC and Kaplan-Meier analysis. Significant correlations were determined between risk score and tumor malignancy or immune cell infiltration. Meanwhile, significant differences were observed in tumor mutation burden and stemness-score between the low-risk group and high-risk group. Moreover, high-risk group patients were more responsive to Talazoparib.

CONCLUSIONS

An m6A-immune-related lncRNA risk model was established in this study, which can be applied to predict prognosis, immune landscape and chemotherapeutic response in bladder cancer.

摘要

背景

N6-甲基腺苷(m6A)相关长非编码 RNA(lncRNA)在肿瘤发生和固有免疫中具有关键作用,因此可能在膀胱癌中具有预后价值。

方法

从癌症基因组图谱(TCGA)数据库中获取膀胱癌转录组数据和相应的临床数据。使用单变量 Cox 回归分析和 Pearson 相关分析鉴定 m6A-免疫相关 lncRNA。使用最小绝对值收缩和选择算子(LASSO)Cox 回归分析建立风险模型,并通过列线图、时间依赖性接收器操作特征(ROC)和 Kaplan-Meier 生存分析进行分析。分析低风险组和高风险组之间各种免疫细胞的浸润评分、临床特征和对 Talazoparib 的敏感性差异。

结果

从 TCGA 中总共鉴定出 618 个 m6A-免疫相关 lncRNA 和 490 个免疫相关 lncRNA,其中 47 个 lncRNA 的交集具有预后价值。通过 Lasso Cox 回归建立了一个具有 11 个 lncRNA 的风险模型,通过时间依赖性 ROC 和 Kaplan-Meier 分析证明可以预测膀胱癌患者的预后。风险评分与肿瘤恶性程度或免疫细胞浸润之间存在显著相关性。同时,在低风险组和高风险组之间还观察到肿瘤突变负担和干性评分存在显著差异。此外,高危组患者对 Talazoparib 的反应更敏感。

结论

本研究建立了一个 m6A-免疫相关 lncRNA 风险模型,可用于预测膀胱癌的预后、免疫景观和化疗反应。

https://cdn.ncbi.nlm.nih.gov/pmc/blobs/ed2d/9617388/8a498ce62e12/12967_2022_3711_Fig1_HTML.jpg

文献AI研究员

20分钟写一篇综述,助力文献阅读效率提升50倍。

立即体验

用中文搜PubMed

大模型驱动的PubMed中文搜索引擎

马上搜索

文档翻译

学术文献翻译模型,支持多种主流文档格式。

立即体验