Suppr超能文献

跨膜胞内配体识别增强了钙联蛋白的伴侣功能。

Intramembrane client recognition potentiates the chaperone functions of calnexin.

机构信息

Department of Bioscience, Center for Functional Protein Assemblies (CPA), TUM School of Natural Sciences, Technical University of Munich, Garching, Germany.

Department of Bioinformatics, TUM School of Life Sciences, Technical University of Munich, Freising, Germany.

出版信息

EMBO J. 2022 Dec 15;41(24):e110959. doi: 10.15252/embj.2022110959. Epub 2022 Oct 31.

Abstract

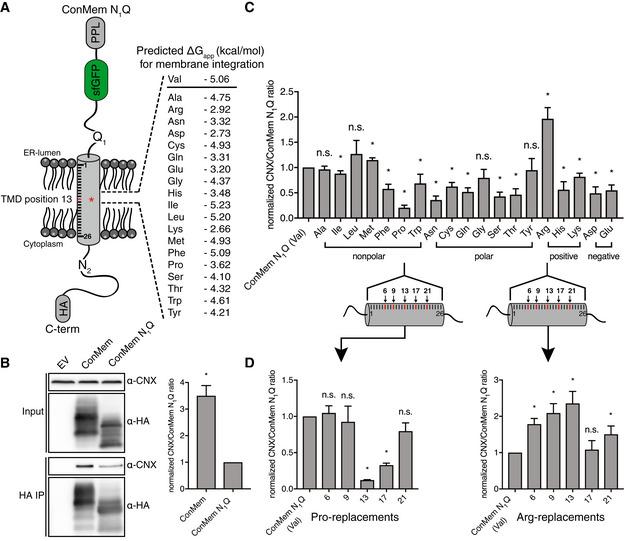
One-third of the human proteome is comprised of membrane proteins, which are particularly vulnerable to misfolding and often require folding assistance by molecular chaperones. Calnexin (CNX), which engages client proteins via its sugar-binding lectin domain, is one of the most abundant ER chaperones, and plays an important role in membrane protein biogenesis. Based on mass spectrometric analyses, we here show that calnexin interacts with a large number of nonglycosylated membrane proteins, indicative of additional nonlectin binding modes. We find that calnexin preferentially bind misfolded membrane proteins and that it uses its single transmembrane domain (TMD) for client recognition. Combining experimental and computational approaches, we systematically dissect signatures for intramembrane client recognition by calnexin, and identify sequence motifs within the calnexin TMD region that mediate client binding. Building on this, we show that intramembrane client binding potentiates the chaperone functions of calnexin. Together, these data reveal a widespread role of calnexin client recognition in the lipid bilayer, which synergizes with its established lectin-based substrate binding. Molecular chaperones thus can combine different interaction modes to support the biogenesis of the diverse eukaryotic membrane proteome.

摘要

人蛋白组的三分之一由膜蛋白组成,这些蛋白特别容易错误折叠,并且通常需要分子伴侣的折叠协助。钙网蛋白(CNX)通过其糖结合凝集素结构域与靶蛋白结合,是内质网中最丰富的伴侣蛋白之一,在膜蛋白生物发生中发挥着重要作用。基于质谱分析,我们在这里表明,钙网蛋白与大量非糖基化的膜蛋白相互作用,表明存在其他非凝集素结合模式。我们发现钙网蛋白优先结合错误折叠的膜蛋白,并且它使用其单一跨膜结构域(TMD)来识别靶蛋白。通过结合实验和计算方法,我们系统地解析了钙网蛋白对靶蛋白的跨膜识别特征,并确定了钙网蛋白 TMD 区域内介导靶蛋白结合的序列基序。在此基础上,我们表明跨膜靶蛋白结合增强了钙网蛋白的伴侣功能。总之,这些数据揭示了钙网蛋白在脂质双分子层中广泛存在的靶蛋白识别作用,这与其基于凝集素的底物结合作用协同发挥。因此,分子伴侣可以结合不同的相互作用模式来支持多样化的真核膜蛋白组的生物发生。

https://cdn.ncbi.nlm.nih.gov/pmc/blobs/97ce/9753464/1261a3617b38/EMBJ-41-e110959-g008.jpg

文献AI研究员

20分钟写一篇综述,助力文献阅读效率提升50倍。

立即体验

用中文搜PubMed

大模型驱动的PubMed中文搜索引擎

马上搜索

文档翻译

学术文献翻译模型,支持多种主流文档格式。

立即体验