Suppr超能文献

全基因组筛选差异甲基化长非编码 RNA 鉴定 LIFR-AS1 作为一种受表观遗传调控的 lncRNA,抑制结直肠癌的进展。

Genome-wide screening for differentially methylated long noncoding RNAs identifies LIFR-AS1 as an epigenetically regulated lncRNA that inhibits the progression of colorectal cancer.

机构信息

Department of Gastrointestinal Surgery, Nanjing Drum Tower Hospital, The Affiliated Hospital of Nanjing University Medical School, Nanjing, China.

State Key Laboratory of Natural Medicines, School of Traditional Chinese Pharmacy, China Pharmaceutical University, Nanjing, China.

出版信息

Clin Epigenetics. 2022 Oct 31;14(1):138. doi: 10.1186/s13148-022-01361-0.

Abstract

BACKGROUND

Aberrant DNA methylation is an epigenetic marker that has been linked to the pathogenesis of colorectal cancer (CRC). Long noncoding RNAs (lncRNAs) have been increasingly identified to be associated with tumorigenic processes of CRC. Identifying epigenetically dysregulated lncRNAs and characterizing their effects during carcinogenesis are focuses of cancer research.

METHODS

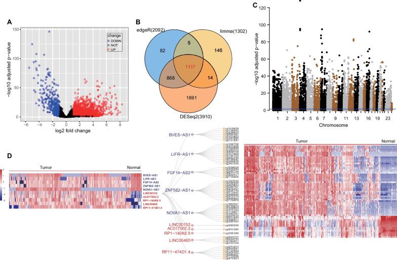
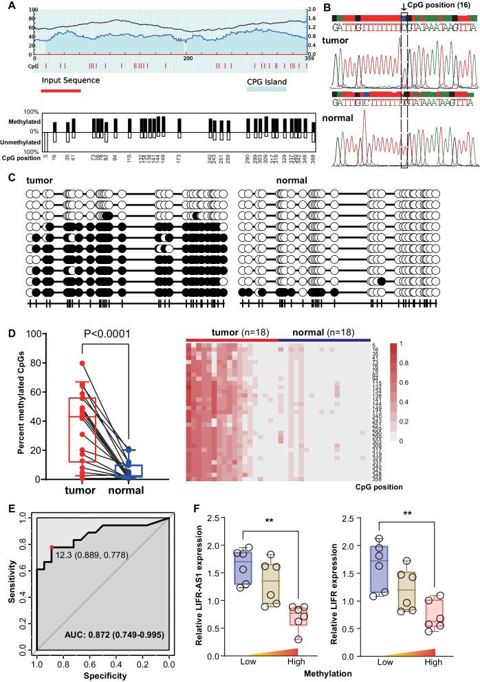
Differentially methylated loci and expressed lncRNAs were identified by integrating DNA methylome and transcriptome analyses using The Cancer Genome Atlas database. Bisulfite sequencing PCR (BSP) was performed to analyze LIFR-AS1 promoter methylation status. The functional roles of LIFR-AS1 in CRC were determined by in vitro and in vivo experiments.

RESULTS

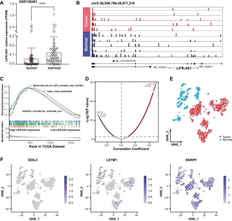
We identified a novel hypermethylated lncRNA, LIFR-AS1, that was downregulated and associated with tumorigenesis, metastasis, and poor prognosis in CRC. High methylation burden of LIFR-AS1 indicated a poor survival of CRC patients. Promoter hypermethylation of LIFR-AS1 in tumor tissues was confirmed by BSP. Functional assays revealed that LIFR-AS1 could competitively bind to hsa-miR-29b-3p, and repressed colon cancer cell proliferation, colony formation and invasion. LIFR-AS1 also inhibited tumor growth in a mouse xenograft model of CRC.

CONCLUSIONS

Our results showed that the identified DNA methylation-dysregulated lncRNAs may be potential biomarkers and highlighted a role for LIFR-AS1 as a tumor suppressor in CRC.

摘要

背景

异常的 DNA 甲基化是一种表观遗传标记,与结直肠癌(CRC)的发病机制有关。越来越多的长链非编码 RNA(lncRNA)被发现与 CRC 的肿瘤发生过程有关。鉴定表观遗传失调的 lncRNA 并描述它们在癌变过程中的作用是癌症研究的重点。

方法

通过整合使用癌症基因组图谱数据库的 DNA 甲基组和转录组分析,鉴定差异甲基化基因座和表达的 lncRNA。通过亚硫酸氢盐测序 PCR(BSP)分析 LIFR-AS1 启动子甲基化状态。通过体外和体内实验确定 LIFR-AS1 在 CRC 中的功能作用。

结果

我们鉴定了一种新型高甲基化的 lncRNA LIFR-AS1,它在 CRC 中下调,与肿瘤发生、转移和不良预后相关。LIFR-AS1 高甲基化负担表明 CRC 患者的生存率较差。BSP 证实了肿瘤组织中 LIFR-AS1 的启动子甲基化。功能测定表明,LIFR-AS1 可以竞争性结合 hsa-miR-29b-3p,抑制结肠癌细胞增殖、集落形成和侵袭。LIFR-AS1 还抑制了 CRC 小鼠异种移植模型中的肿瘤生长。

结论

我们的研究结果表明,鉴定的 DNA 甲基化失调的 lncRNA 可能是潜在的生物标志物,并强调了 LIFR-AS1 作为 CRC 肿瘤抑制因子的作用。

https://cdn.ncbi.nlm.nih.gov/pmc/blobs/0c15/9624034/429bd5c6879d/13148_2022_1361_Fig1_HTML.jpg

文献AI研究员

20分钟写一篇综述,助力文献阅读效率提升50倍。

立即体验

用中文搜PubMed

大模型驱动的PubMed中文搜索引擎

马上搜索

文档翻译

学术文献翻译模型,支持多种主流文档格式。

立即体验