Suppr超能文献

新型长链非编码 RNA-普拉德-威利/安格曼综合征区域 RNA、SNRPN 相邻基因(PWARSN)通过双重途径调节 TXNIP 加重糖尿病肾病肾小管上皮细胞焦亡。

Novel lncRNA-prader willi/angelman region RNA, SNRPN neighbour (PWARSN) aggravates tubular epithelial cell pyroptosis by regulating TXNIP via dual way in diabetic kidney disease.

机构信息

Department of Endocrinology and Metabolism, The First Affiliated Hospital of Zhengzhou University, Zhengzhou, China.

Academy of Medical Sciences, Zhengzhou University, Zhengzhou, China.

出版信息

Cell Prolif. 2023 Feb;56(2):e13349. doi: 10.1111/cpr.13349. Epub 2022 Oct 31.

Abstract

OBJECTIVES

Elevated thioredoxin-interacting protein (TXNIP)-induced pyroptosis contributes to the pathology of diabetic kidney disease (DKD). However, the molecular mechanisms in dysregulated TXNIP in DKD remain largely unclear.

MATERIALS AND METHODS

Transcriptomic analysis identified a novel long noncoding RNA-Prader Willi/Angelman region RNA, SNRPN neighbour (PWARSN)-which was highly expressed in a proximal tubular epithelial cell (PTEC) under high glucose conditions. We focused on revealing the functions of PWARSN in regulating TXNIP-mediated pyroptosis in PTECs by targeting PWARSN expression via lentivirus-mediated overexpression and CRISPR-Cas9-based knockout in vitro and overexpressing PWARSN in the renal cortex by AAV-9 targeted injection in vivo. A number of molecular techniques disclosed the mechanisms of PWARSN in regulating TXNIP induced-pyroptosis in DKD.

RESULTS

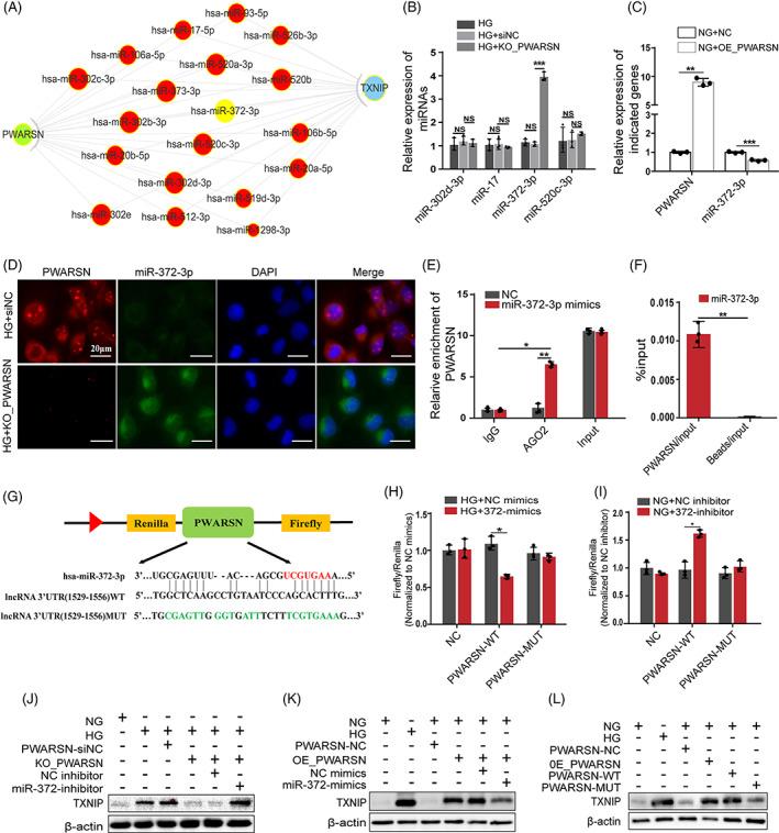
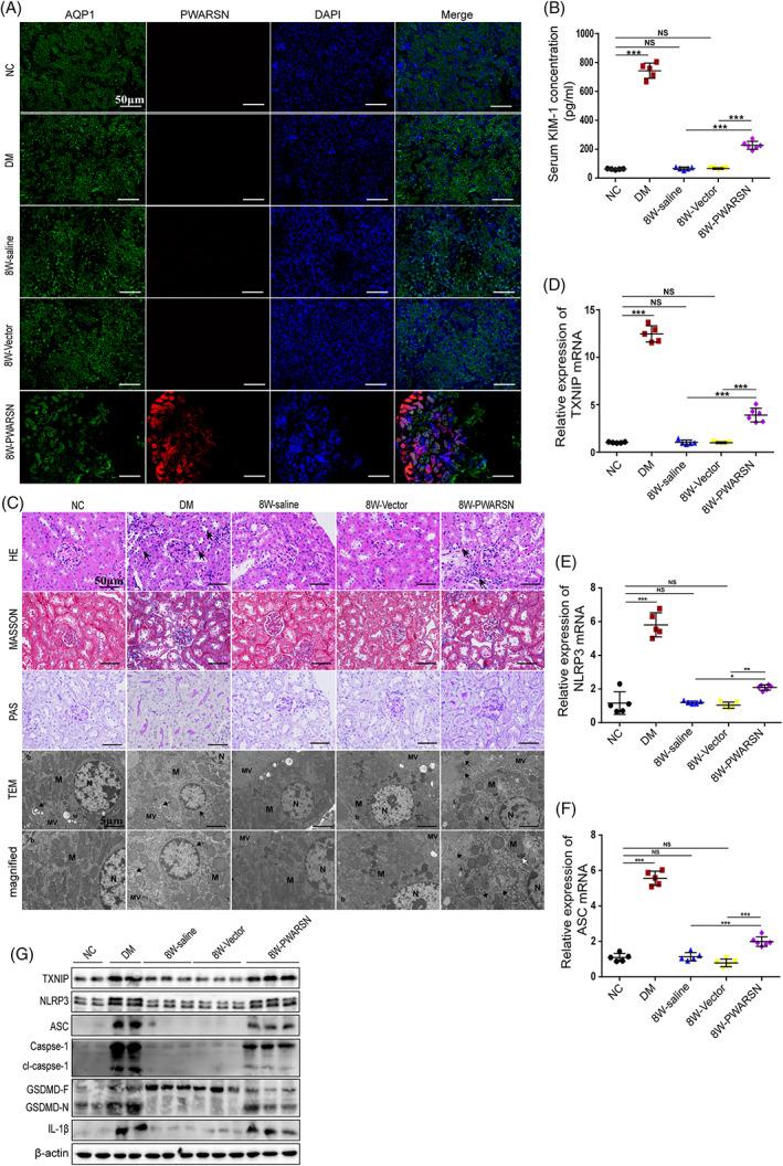
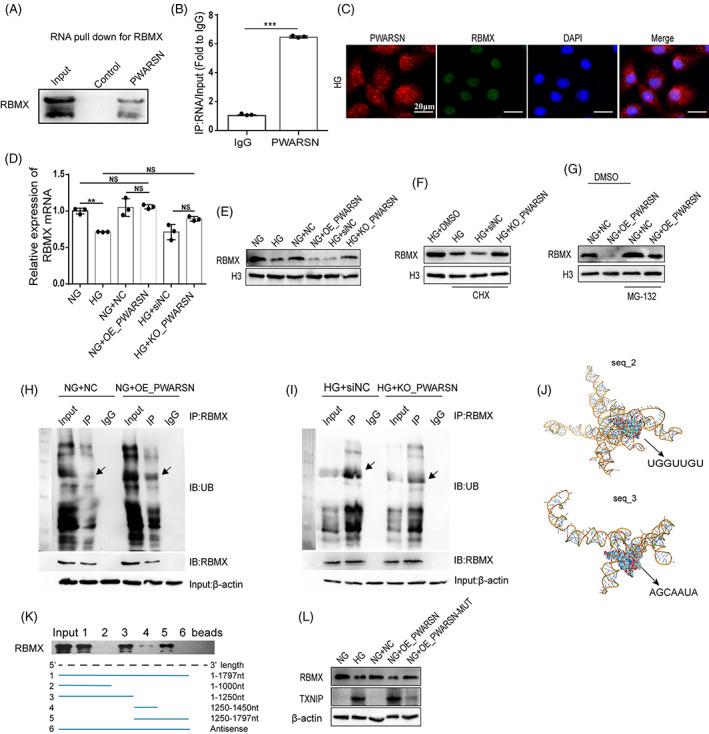
TXNIP-NOD-like receptor thermal protein domain associated protein 3 (NLRP3) inflammasome and PTEC pyroptosis were activated in the renal tubules of patients with DKD and in diabetic mice. Then we explored that PWARSN enhanced TXNIP-driven PTECs pyroptosis in vitro and in vivo. Mechanistically, cytoplasmic PWARSN sponged miR-372-3p to promote TXNIP expression. Moreover, nuclear PWARSN interacted and facilitated RNA binding motif protein X-linked (RBMX) degradation through ubiquitination, resulting in the initiation of TXNIP transcription by reducing H3K9me3-enrichment at the TXNIP promoter. Further analysis indicated that PWARSN might be a potential biomarker for DKD.

CONCLUSIONS

These findings illustrate distinct dual molecular mechanisms for PWARSN-modulated TXNIP and PTECs pyroptosis in DKD, presenting PWARSN as a promising therapeutic target for DKD.

摘要

目的

硫氧还蛋白相互作用蛋白(TXNIP)诱导的细胞焦亡参与糖尿病肾病(DKD)的发病机制。然而,DKD 中 TXNIP 失调的分子机制在很大程度上仍不清楚。

材料和方法

转录组分析鉴定了一种新型长非编码 RNA—Prader Willi/Angelman 区域 RNA、SNRPN 相邻(PWARSN),其在高糖条件下近端肾小管上皮细胞(PTEC)中高表达。我们专注于通过慢病毒介导的过表达和基于 CRISPR-Cas9 的敲除在体外靶向 PWARSN 表达,以及通过 AAV-9 靶向注射在体内过表达 PWARSN,揭示 PWARSN 调节 PTEC 中 TXNIP 介导的细胞焦亡的功能。大量分子技术揭示了 PWARSN 调节 DKD 中 TXNIP 诱导的细胞焦亡的机制。

结果

DKD 患者和糖尿病小鼠肾小管中 TXNIP-NOD 样受体热蛋白域相关蛋白 3(NLRP3)炎性体和 PTEC 细胞焦亡被激活。然后,我们探索了 PWARSN 在体外和体内增强 TXNIP 驱动的 PTEC 细胞焦亡。机制上,细胞质 PWARSN 吸收 miR-372-3p 以促进 TXNIP 表达。此外,核 PWARSN 通过泛素化相互作用并促进 RNA 结合基序蛋白 X 连锁(RBMX)降解,从而通过减少 TXNIP 启动子处 H3K9me3 富集来启动 TXNIP 转录。进一步分析表明,PWARSN 可能是 DKD 的潜在生物标志物。

结论

这些发现说明了 PWARSN 调节 TXNIP 和 DKD 中 PTEC 细胞焦亡的两种不同的分子机制,表明 PWARSN 是 DKD 的一个有前途的治疗靶点。

https://cdn.ncbi.nlm.nih.gov/pmc/blobs/b50a/9890532/6005338c4688/CPR-56-e13349-g008.jpg

文献AI研究员

20分钟写一篇综述,助力文献阅读效率提升50倍。

立即体验

用中文搜PubMed

大模型驱动的PubMed中文搜索引擎

马上搜索

文档翻译

学术文献翻译模型,支持多种主流文档格式。

立即体验