Suppr超能文献

比沙可啶使革兰氏阴性病原体对利福平敏感。

Pixantrone Sensitizes Gram-Negative Pathogens to Rifampin.

机构信息

Department of Laboratory Medicine, The Third Xiangya Hospital of Central South University, Changsha, Hunan, China.

Department of Laboratory Medicine, The First Hospital of Changsha, Changsha, Hunan, China.

出版信息

Microbiol Spectr. 2022 Dec 21;10(6):e0211422. doi: 10.1128/spectrum.02114-22. Epub 2022 Nov 1.

Abstract

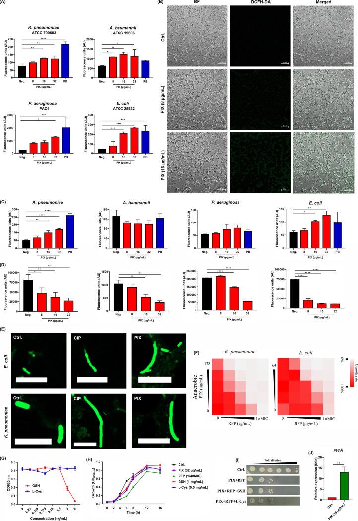
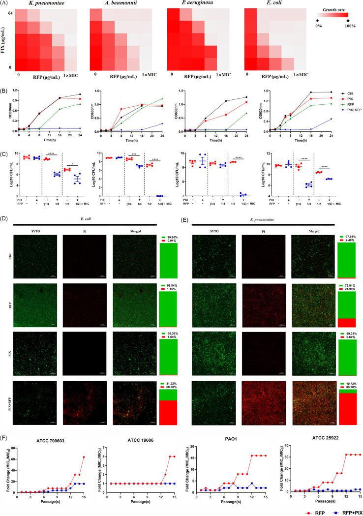
The emergence of bacterial drug resistance poses a severe threat to global public health. In particular, antimicrobial-resistant pathogens lead to a high rate of treatment failure and significantly increase mortality. Repurposing FDA-approved compounds to sensitize superbugs to conventional antibiotics provides a promising strategy to alleviate such crises. Pixantrone (PIX) has been approved for treating aggressive B-cell non-Hodgkin's lymphoma. By high-throughput drug screening, we profiled the synergistic activity between PIX and rifampin (RFP) against Gram-negative extensively drug-resistant isolates by checkerboard assay. Mechanistic studies demonstrated that PIX impacted the flagellum assembly, induced irreversible intracellular reactive oxygen species accumulation and disrupted proton motive force. In addition, the combination of PIX with RFP possesses effective antimicrobial activity against multidrug-resistant strains without detected toxicity. Collectively, these results reveal the potential of PIX in combination with RFP as a therapy option for refractory infections caused by Gram-negative pathogens. Bacterial resistance has become increasingly serious because of the widespread use and abuse of antibiotics. In particular, the emergence of multidrug-resistant bacteria has posed a serious threat to human public health. Drug repurposing, the process of finding new uses for existing drugs, provide a promising pathway to solve antimicrobial resistance. Compared to the development of novel antibiotics, this strategy leverages well-characterized pharmacology and toxicology of known drugs and is more cost-effective.

摘要

细菌耐药性的出现对全球公共卫生构成了严重威胁。特别是,抗微生物药物耐药性病原体导致治疗失败率高,死亡率显著增加。重新利用已获美国食品和药物管理局批准的化合物使超级细菌对常规抗生素敏感,为缓解此类危机提供了一个有前途的策略。比星(PIX)已获批准用于治疗侵袭性 B 细胞非霍奇金淋巴瘤。通过高通量药物筛选,我们通过棋盘试验对 PIX 和利福平(RFP)对革兰氏阴性广泛耐药分离株的协同活性进行了分析。机制研究表明,PIX 影响菌毛组装,诱导不可逆的细胞内活性氧积累并破坏质子动力。此外,PIX 与 RFP 的联合对多药耐药株具有有效的抗菌活性,而没有检测到毒性。总的来说,这些结果表明 PIX 与 RFP 联合具有治疗革兰氏阴性病原体引起的难治性感染的潜力。

由于抗生素的广泛使用和滥用,细菌耐药性变得越来越严重。特别是,多药耐药菌的出现对人类公共卫生构成了严重威胁。药物再利用,即寻找现有药物新用途的过程,为解决抗微生物药物耐药性提供了一个有希望的途径。与新型抗生素的开发相比,这种策略利用了已知药物的良好特征化药理学和毒理学,并且更具成本效益。

https://cdn.ncbi.nlm.nih.gov/pmc/blobs/7804/9769682/b0b0b5e10ff0/spectrum.02114-22-f001.jpg

文献AI研究员

20分钟写一篇综述,助力文献阅读效率提升50倍。

立即体验

用中文搜PubMed

大模型驱动的PubMed中文搜索引擎

马上搜索

文档翻译

学术文献翻译模型,支持多种主流文档格式。

立即体验