Suppr超能文献

机器学习推动了协变量在群体药代动力学模型中的整合:以丙戊酸为例。

Machine learning advances the integration of covariates in population pharmacokinetic models: Valproic acid as an example.

作者信息

Zhu Xiuqing, Zhang Ming, Wen Yuguan, Shang Dewei

机构信息

Department of Pharmacy, The Affiliated Brain Hospital of Guangzhou Medical University, Guangzhou, China.

Guangdong Engineering Technology Research Center for Translational Medicine of Mental Disorders, Guangzhou, China.

出版信息

Front Pharmacol. 2022 Oct 17;13:994665. doi: 10.3389/fphar.2022.994665. eCollection 2022.

Abstract

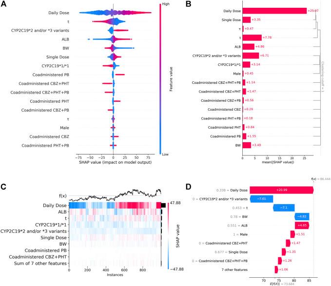
Many studies associated with the combination of machine learning (ML) and pharmacometrics have appeared in recent years. ML can be used as an initial step for fast screening of covariates in population pharmacokinetic (popPK) models. The present study aimed to integrate covariates derived from different popPK models using ML. Two published popPK models of valproic acid (VPA) in Chinese epileptic patients were used, where the population parameters were influenced by some covariates. Based on the covariates and a one-compartment model that describes the pharmacokinetics of VPA, a dataset was constructed using Monte Carlo simulation, to develop an XGBoost model to estimate the steady-state concentrations ( ) of VPA. We utilized SHapley Additive exPlanation (SHAP) values to interpret the prediction model, and calculated estimates of VPA exposure in four assumed scenarios involving different combinations of genotypes and co-administered antiepileptic drugs. To develop an easy-to-use model in the clinic, we built a simplified model by using genotypes and some noninvasive clinical parameters, and omitting several features that were infrequently measured or whose clinically available values were inaccurate, and verified it on our independent external dataset. After data preprocessing, the finally generated combined dataset was divided into a derivation cohort and a validation cohort (8:2). The XGBoost model was developed in the derivation cohort and yielded excellent performance in the validation cohort with a mean absolute error of 2.4 mg/L, root-mean-squared error of 3.3 mg/L, mean relative error of 0%, and percentages within 20% of actual values of 98.85%. The SHAP analysis revealed that daily dose, time, and/or variants, albumin, body weight, single dose, and genotype were the top seven confounding factors influencing the of VPA. Under the simulated dosage regimen of 500 mg/bid, the VPA exposure in patients who had and/or variants and no carbamazepine, phenytoin, or phenobarbital treatment, was approximately 1.74-fold compared to those with genotype and co-administered carbamazepine + phenytoin + phenobarbital. The feasibility of the simplified model was fully illustrated by its performance in our external dataset. This study highlighted the bridging role of ML in big data and pharmacometrics, by integrating covariates derived from different popPK models.

摘要

近年来,出现了许多将机器学习(ML)与药代动力学相结合的研究。ML可作为群体药代动力学(popPK)模型中协变量快速筛选的第一步。本研究旨在使用ML整合来自不同popPK模型的协变量。使用了两个已发表的丙戊酸(VPA)在中国癫痫患者中的popPK模型,其中群体参数受一些协变量影响。基于协变量和描述VPA药代动力学的单室模型,通过蒙特卡罗模拟构建数据集,以开发XGBoost模型来估计VPA的稳态浓度( )。我们利用SHapley加性解释(SHAP)值来解释预测模型,并计算了在四种假设情况下VPA暴露的估计值,这些情况涉及不同的 基因型组合和联合使用的抗癫痫药物。为了在临床中开发一个易于使用的模型,我们通过使用 基因型和一些非侵入性临床参数构建了一个简化模型,省略了一些很少测量或临床可用值不准确的特征,并在我们独立的外部数据集上进行了验证。经过数据预处理,最终生成的合并数据集被分为一个推导队列和一个验证队列(8:2)。XGBoost模型在推导队列中开发,并在验证队列中表现出色,平均绝对误差为2.4mg/L,均方根误差为3.3mg/L,平均相对误差为0%,实际值的20%以内的百分比为98.85%。SHAP分析表明,每日剂量、时间、 和/或 变体、白蛋白、体重、单次剂量和 基因型是影响VPA 的前七个混杂因素。在500mg/每日两次 的模拟给药方案下,具有 和/或 变体且未接受卡马西平、苯妥英或苯巴比妥治疗的患者的VPA暴露量,与具有 基因型且联合使用卡马西平+苯妥英+苯巴比妥的患者相比,约为1.74倍。简化模型在我们外部数据集上的性能充分说明了其可行性。本研究通过整合来自不同popPK模型的协变量,突出了ML在大数据和药代动力学中的桥梁作用。

https://cdn.ncbi.nlm.nih.gov/pmc/blobs/e5ab/9621318/89906d8de423/fphar-13-994665-g001.jpg

文献AI研究员

20分钟写一篇综述,助力文献阅读效率提升50倍。

立即体验

用中文搜PubMed

大模型驱动的PubMed中文搜索引擎

马上搜索

文档翻译

学术文献翻译模型,支持多种主流文档格式。

立即体验