Suppr超能文献

TMEM16F 脂质翻转酶激活的结构基础。

Structural basis for the activation of the lipid scramblase TMEM16F.

机构信息

Department of Biochemistry University of Zurich, Winterthurer Str. 190, CH-8057, Zurich, Switzerland.

Department of Structural Biology and Membrane Enzymology at the Groningen Biomolecular Sciences and Biotechnology Institute, University of Groningen, Nijenborgh 4, 9747 AG, Groningen, The Netherlands.

出版信息

Nat Commun. 2022 Nov 5;13(1):6692. doi: 10.1038/s41467-022-34497-x.

Abstract

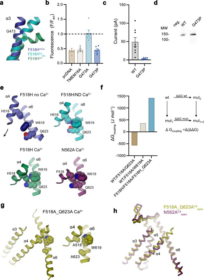
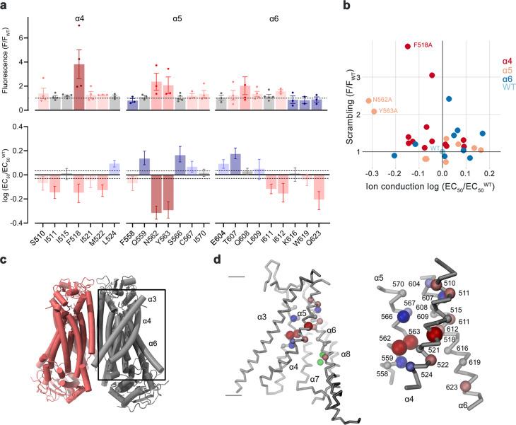
TMEM16F, a member of the conserved TMEM16 family, plays a central role in the initiation of blood coagulation and the fusion of trophoblasts. The protein mediates passive ion and lipid transport in response to an increase in intracellular Ca. However, the mechanism of how the protein facilitates both processes has remained elusive. Here we investigate the basis for TMEM16F activation. In a screen of residues lining the proposed site of conduction, we identify mutants with strongly activating phenotype. Structures of these mutants determined herein by cryo-electron microscopy show major rearrangements leading to the exposure of hydrophilic patches to the membrane, whose distortion facilitates lipid diffusion. The concomitant opening of a pore promotes ion conduction in the same protein conformation. Our work has revealed a mechanism that is distinct for this branch of the family and that will aid the development of a specific pharmacology for a promising drug target.

摘要

TMEM16F 是保守的 TMEM16 家族的成员,在启动血液凝固和滋养层融合中发挥核心作用。该蛋白介导细胞内 Ca2+增加时的被动离子和脂质转运。然而,该蛋白如何促进这两个过程的机制仍不清楚。在这里,我们研究了 TMEM16F 激活的基础。在对排列在拟议传导部位的残基进行筛选时,我们鉴定出具有强烈激活表型的突变体。本文通过低温电子显微镜确定的这些突变体的结构显示出主要的重排,导致亲水斑块暴露于膜,其变形促进脂质扩散。同时打开的孔促进相同蛋白构象中的离子传导。我们的工作揭示了该家族这一分支特有的机制,这将有助于为有前途的药物靶点开发特定的药理学。

https://cdn.ncbi.nlm.nih.gov/pmc/blobs/b83d/9637102/61e481c1b29f/41467_2022_34497_Fig1_HTML.jpg

文献AI研究员

20分钟写一篇综述,助力文献阅读效率提升50倍。

立即体验

用中文搜PubMed

大模型驱动的PubMed中文搜索引擎

马上搜索

文档翻译

学术文献翻译模型,支持多种主流文档格式。

立即体验