Suppr超能文献

甲基化驱动基因DLL3是眼黑色素瘤中一种潜在的预后生物标志物,与转移相关。

Methylation-driven gene DLL3 is a potential prognostic biomarker in ocular melanoma correlating with metastasis.

作者信息

Yang Ludi, Wang Gaoming, Shi Hanhan, Jia Shichong, Ruan Jing, Cui Ran, Ge Shengfang

机构信息

Department of Ophthalmology, Ninth People's Hospital, Shanghai JiaoTong University School of Medicine, Shanghai, China.

Shanghai Key Laboratory of Orbital Diseases and Ocular Oncology, Shanghai, China.

出版信息

Front Oncol. 2022 Oct 20;12:964902. doi: 10.3389/fonc.2022.964902. eCollection 2022.

Abstract

BACKGROUND

Ocular melanoma is an aggressive malignancy with a high rate of metastasis and poor prognosis. Increasing evidence indicated that DNA methylation plays an important role in the occurrence and development of ocular melanoma. Hence, exploring new diagnostic and prognostic biomarkers at the genetic level may be beneficial to the prognosis of patients with ocular melanoma.

METHODS

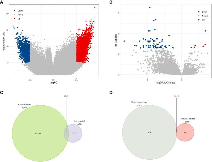
We collected DNA methylation and gene expression profiles of human UM (uveal melanoma) and CM (conjunctival melanoma) samples from various datasets. We conducted differential methylation and expression analyses to screen the potential biomarkers. Correlation analysis was performed to investigate the relationships between the expression level of DLL3 (delta-like protein 3) and the methylation level of its corresponding CpGs. We explored the prognostic and diagnostic value of DLL3 in UM and CM. Functional annotation and GSEA (gene set enrichment analysis) were applied to get insight into the possible biological roles of DLL3. A cohort of 60 ocular melanoma patients as well as UM and CM cell lines were used to validate our findings in bioinformatic analyses.

RESULTS

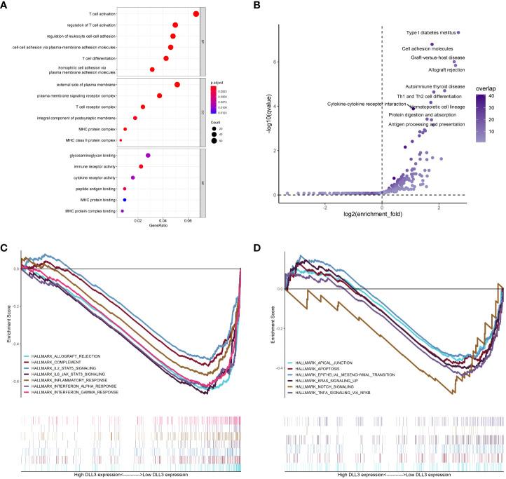
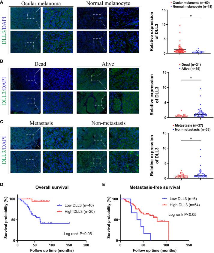
We found that was a methylation-driven gene correlating with UM metastasis. The CpGs of are mainly located in the gene body and their methylation level positively correlated to DLL3 expression. Multivariate Cox regression analysis revealed that DLL3 was an independent protective factor for UM patients. High DLL3 expression significantly prolonged the overall survival and disease-free survival of UM patients. DLL3 also showed a promising power to distinguish CM from normal tissues. Functional annotation exhibited that DLL3 may suppress UM progression through modulating immune activities and down-regulating various signaling pathways. External datasets, biospecimens, and cell lines further validated the aberrant expression and prognostic role of DLL3 in ocular melanoma.

CONCLUSION

Methylation-driven gene could serve as a new potential diagnostic and prognostic biomarker in ocular melanoma. Our findings may contribute to improving the clinical outcomes of patients with UM or CM.

摘要

背景

眼黑色素瘤是一种侵袭性恶性肿瘤,转移率高且预后不良。越来越多的证据表明,DNA甲基化在眼黑色素瘤的发生和发展中起重要作用。因此,在基因水平探索新的诊断和预后生物标志物可能有利于眼黑色素瘤患者的预后。

方法

我们从多个数据集中收集了人类葡萄膜黑色素瘤(UM)和结膜黑色素瘤(CM)样本的DNA甲基化和基因表达谱。我们进行了差异甲基化和表达分析以筛选潜在的生物标志物。进行相关性分析以研究DLL3(Delta样蛋白3)表达水平与其相应CpG甲基化水平之间的关系。我们探讨了DLL3在UM和CM中的预后和诊断价值。应用功能注释和基因集富集分析(GSEA)来深入了解DLL3可能的生物学作用。使用60例眼黑色素瘤患者队列以及UM和CM细胞系来验证我们在生物信息学分析中的发现。

结果

我们发现 是一个与UM转移相关的甲基化驱动基因。 的CpG主要位于基因体内,其甲基化水平与DLL3表达呈正相关。多变量Cox回归分析显示,DLL3是UM患者的独立保护因素。高DLL3表达显著延长了UM患者的总生存期和无病生存期。DLL3在区分CM与正常组织方面也显示出有前景的能力。功能注释表明,DLL3可能通过调节免疫活动和下调各种信号通路来抑制UM进展。外部数据集、生物标本和细胞系进一步验证了DLL3在眼黑色素瘤中的异常表达和预后作用。

结论

甲基化驱动基因 可作为眼黑色素瘤新的潜在诊断和预后生物标志物。我们的发现可能有助于改善UM或CM患者的临床结局。

需注意,原文中存在一处未明确写出的基因名称,用“ ”代替了,翻译时保留了原文的这种不完整表述。

https://cdn.ncbi.nlm.nih.gov/pmc/blobs/044e/9630341/8d24ae42aaf9/fonc-12-964902-g001.jpg

文献AI研究员

20分钟写一篇综述,助力文献阅读效率提升50倍。

立即体验

用中文搜PubMed

大模型驱动的PubMed中文搜索引擎

马上搜索

文档翻译

学术文献翻译模型,支持多种主流文档格式。

立即体验