Suppr超能文献

RARRES1 与 ICAM1 的相互作用调节巨噬细胞抑制肾透明细胞癌的进展。

Interaction of RARRES1 with ICAM1 modulates macrophages to suppress the progression of kidney renal clear cell carcinoma.

机构信息

Department of Nephrology, First Medical Center of Chinese People's Liberation Army (PLA) General Hospital, Nephrology Institute of the Chinese People's Liberation Army, State Key Laboratory of Kidney Diseases, National Clinical Research Center for Kidney Diseases, Beijing, China.

Beijing Key Laboratory of Kidney Disease Research, Beijing, China.

出版信息

Front Immunol. 2022 Oct 24;13:982045. doi: 10.3389/fimmu.2022.982045. eCollection 2022.

Abstract

BACKGROUND

RARRES1 is a tumor suppressor protein, and its expression is suppressed in various tumor cells. However, whether it participates in the immune response in kidney renal clear cell carcinoma (KIRC) is unknown, and the defined mechanism is not clear. Therefore, the mechanism of RARRES1 in KIRC is worthy of investigation.

METHODS

We analysed the expression and function of RARRES1 with The Cancer Genome Atlas (TCGA) database. The Kaplan-Meier curve was adopted to estimate survival. RARRES1-correlated genes were obtained from the UALCAN database and subjected to Gene Ontology (GO) enrichment and protein-protein interaction (PPI) network analyses. The correlation analysis between tumor-infiltrating immune cells and selected genes were performed with TIMER database. We also investigated the possible function of RARRES1 in KIRC by coculturing Caki-1 cells with THP-1 cells. Immunofluorescence assay was performed to study the RARRES1 expression in difference grade KIRC tissues.

RESULTS

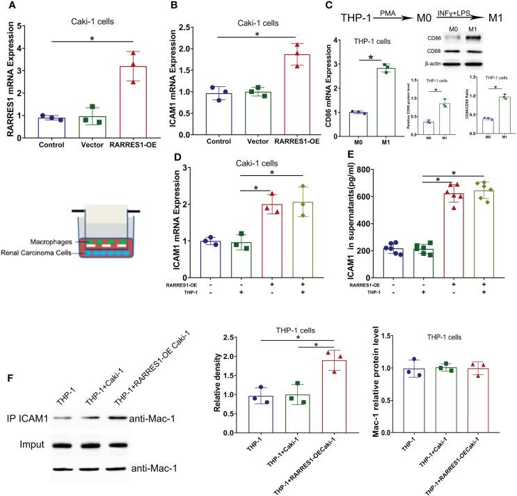
The expression of RARRES1 was negatively correlated with survival in KIRC patients. The GO biological process term most significantly enriched with the RARRES1-correlated genes was regulation of cell adhesion. ICAM1, which exhibited a relatively highest correlation with RARRES1, is positively correlated with the infiltration level of macrophages. RARRES1 could enhance the expression of ICAM1 in Caki-1 cells and then induce the activation of M1 THP-1 cells to decrease the viability and induce the apoptosis of Caki-1 cells.

CONCLUSION

RARRES1 plays an antitumor role by promoting ICAM1 expression and inducing the activation of M1 macrophages. We offer insights into the molecular mechanism of KIRC and reveal a potential therapeutic target.

摘要

背景

RARRES1 是一种肿瘤抑制蛋白,其在各种肿瘤细胞中的表达受到抑制。然而,它是否参与肾透明细胞癌(KIRC)中的免疫反应尚不清楚,其明确的机制也不清楚。因此,RARRES1 在 KIRC 中的作用机制值得研究。

方法

我们使用癌症基因组图谱(TCGA)数据库分析 RARRES1 的表达和功能。采用 Kaplan-Meier 曲线估计生存情况。从 UALCAN 数据库中获取与 RARRES1 相关的基因,并进行基因本体论(GO)富集和蛋白质-蛋白质相互作用(PPI)网络分析。使用 TIMER 数据库分析肿瘤浸润免疫细胞与选定基因之间的相关性。我们还通过将 Caki-1 细胞与 THP-1 细胞共培养来研究 RARRES1 在 KIRC 中的可能功能。免疫荧光分析用于研究不同分级 KIRC 组织中 RARRES1 的表达。

结果

RARRES1 的表达与 KIRC 患者的生存呈负相关。与 RARRES1 相关基因最显著富集的 GO 生物学过程术语是细胞黏附的调节。与 RARRES1 相关性最高的 ICAM1 与巨噬细胞浸润水平呈正相关。RARRES1 可以增强 Caki-1 细胞中 ICAM1 的表达,进而诱导 M1 THP-1 细胞的激活,降低 Caki-1 细胞的活力并诱导其凋亡。

结论

RARRES1 通过促进 ICAM1 表达并诱导 M1 巨噬细胞的激活发挥抗肿瘤作用。我们深入了解了 KIRC 的分子机制,并揭示了一个潜在的治疗靶点。

https://cdn.ncbi.nlm.nih.gov/pmc/blobs/214f/9638079/4b1aa637dc52/fimmu-13-982045-g001.jpg

文献AI研究员

20分钟写一篇综述,助力文献阅读效率提升50倍。

立即体验

用中文搜PubMed

大模型驱动的PubMed中文搜索引擎

马上搜索

文档翻译

学术文献翻译模型,支持多种主流文档格式。

立即体验