Suppr超能文献

综合分析以确定AC005154.6/hsa-miR-29c-3p/CCNL2轴作为一种与前列腺癌免疫浸润相关的新型预后生物标志物。

Integrated analysis to identify the AC005154.6/hsa-miR-29c-3p/CCNL2 axis as a novel prognostic biomarker associated with immune infiltration in prostate cancer.

作者信息

Li Qinyu, Chen Bingliang, Song Guoda, Zeng Kai, Chen Xin, Miao Jianping, Yuan Xianglin, Liu Jihong, Wang Zhihua, Liu Bo

机构信息

Department of Urology, Tongji Hospital, Tongji Medical College, Huazhong University of Science and Technology, Wuhan, 430030, Hubei, China.

Department of Oncology, Tongji Hospital, Tongji Medical College, Huazhong University of Science and Technology, Wuhan, 430030, Hubei, China.

出版信息

Cancer Cell Int. 2022 Nov 11;22(1):346. doi: 10.1186/s12935-022-02779-5.

Abstract

BACKGROUND

Prostate cancer (PCa) is currently the major malignancy in men. It is becoming increasingly clear that competitive endogenous RNA (ceRNA) regulation networks are important in a wide variety of cancers. Nevertheless, there is still much to learn about the biological functions of the ceRNA network in prostate cancer.

METHODS

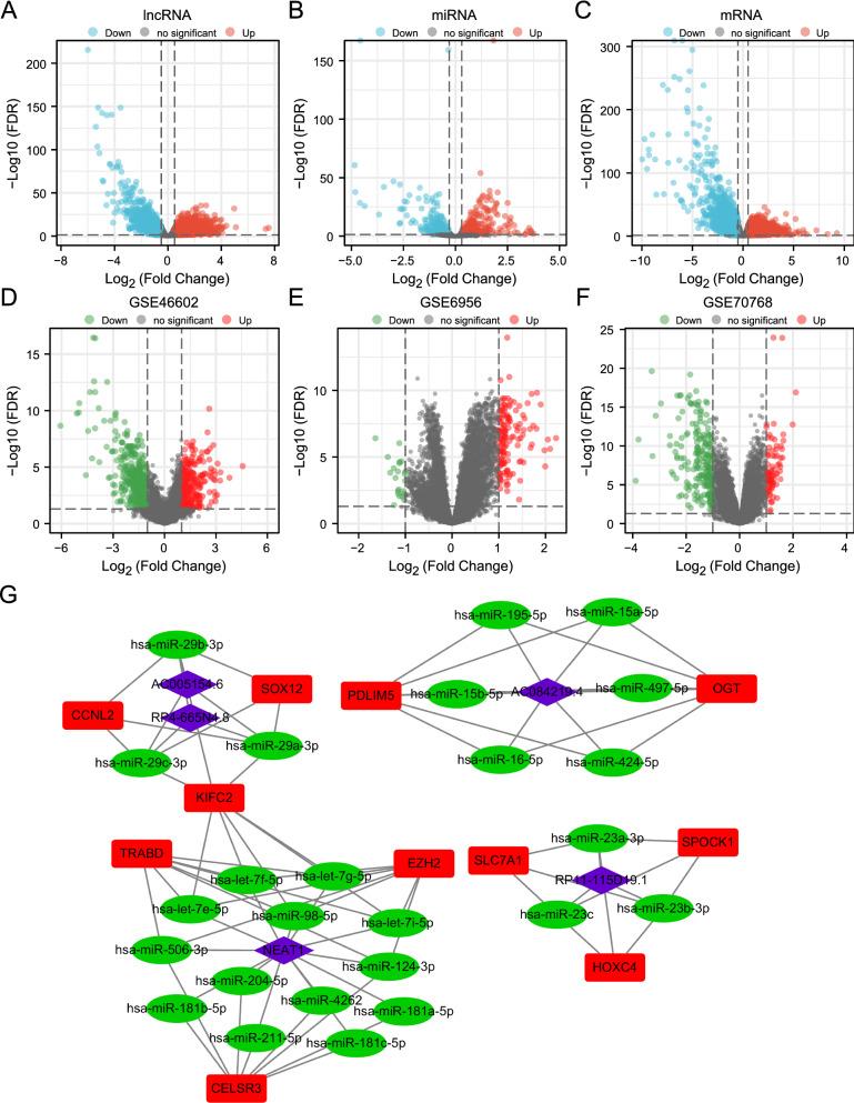
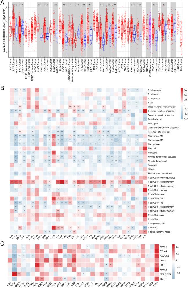
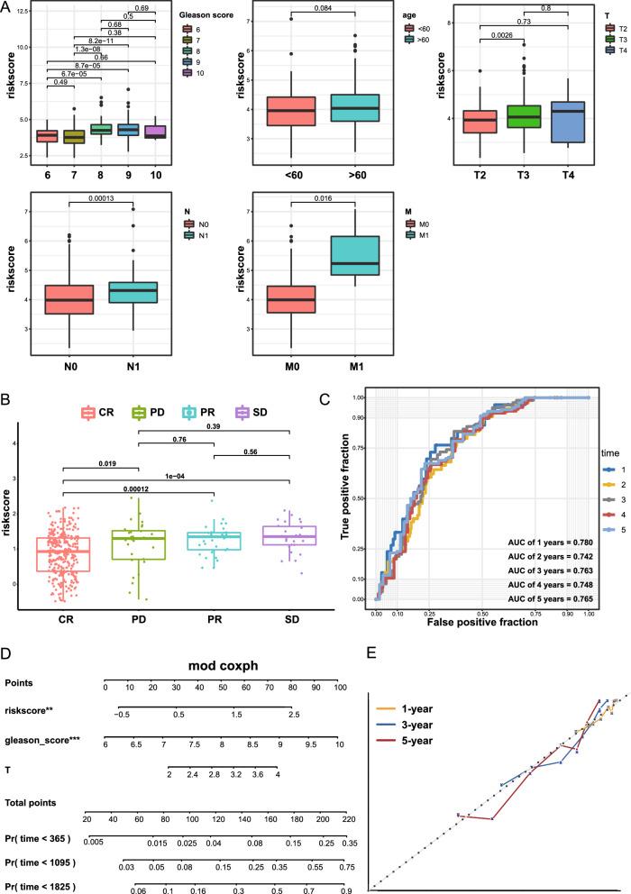
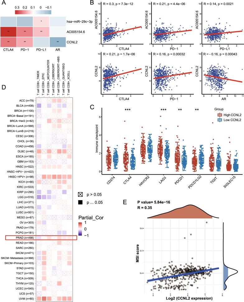
The ceRNA network was constructed using the "GDCRNATools" package. Based on survival analysis, we obtained AC005154.6/hsa-miR-29c-3p/CCNL2 for further analysis. The prognostic model based on this ceRNA network was constructed by univariate and multivariate Cox regression methods. Furthermore, functional enrichment analysis, mutation landscape analysis, immune infiltration analysis, drug sensitivity analysis, methylation analysis, pan-cancer analysis, and molecular experiments of CCNL2 were carried out to investigate the role of CCNL2 in tumorigenesis.

RESULTS

We identified the AC005154.6/CCNL2 axis as a risk factor that can promote the progression of prostate cancer by bioinformatics analysis and molecular experiments. Immune infiltration analysis suggested that CCNL2 may act as a novel biomarker for treatment decisions. The methylation level of CCNL2 was significantly decreased in tumor samples, possibly contributing to the upregulation of CCNL2 in prostate cancer. Moreover, CCNL2 is differentially expressed in multiple cancers and is tightly correlated with immune infiltration.

CONCLUSION

The current study constructed a ceRNA network, AC005154.6/hsa-miR-29c-3p/CCNL2. Potentially, this biomarker can be used for early diagnosis and decision-making about prostate cancer treatment.

摘要

背景

前列腺癌(PCa)是目前男性中的主要恶性肿瘤。越来越清楚的是,竞争性内源性RNA(ceRNA)调控网络在多种癌症中都很重要。然而,关于ceRNA网络在前列腺癌中的生物学功能仍有许多有待了解之处。

方法

使用“GDCRNATools”软件包构建ceRNA网络。基于生存分析,我们获得了AC005154.6/hsa-miR-29c-3p/CCNL2用于进一步分析。通过单变量和多变量Cox回归方法构建基于此ceRNA网络的预后模型。此外,还进行了功能富集分析、突变景观分析、免疫浸润分析、药物敏感性分析、甲基化分析、泛癌分析以及CCNL2的分子实验,以研究CCNL2在肿瘤发生中的作用。

结果

通过生物信息学分析和分子实验,我们确定AC005154.6/CCNL2轴是可促进前列腺癌进展的危险因素。免疫浸润分析表明,CCNL2可能作为治疗决策的新型生物标志物。肿瘤样本中CCNL2的甲基化水平显著降低,这可能导致前列腺癌中CCNL2的上调。此外,CCNL2在多种癌症中差异表达,并且与免疫浸润密切相关。

结论

当前研究构建了一个ceRNA网络,即AC005154.6/hsa-miR-29c-3p/CCNL2。这种生物标志物有可能用于前列腺癌的早期诊断和治疗决策。

https://cdn.ncbi.nlm.nih.gov/pmc/blobs/0b7a/9652791/d1b3f545ae7a/12935_2022_2779_Fig1_HTML.jpg

文献AI研究员

20分钟写一篇综述,助力文献阅读效率提升50倍。

立即体验

用中文搜PubMed

大模型驱动的PubMed中文搜索引擎

马上搜索

文档翻译

学术文献翻译模型,支持多种主流文档格式。

立即体验