Suppr超能文献

健康足月出生队列中婴儿中延长呼吸道合胞病毒感染的病毒遗传决定因素。

Viral Genetic Determinants of Prolonged Respiratory Syncytial Virus Infection Among Infants in a Healthy Term Birth Cohort.

机构信息

Global Health Institute, School of Life Sciences, Ecole Polytechnique Fédérale de Lausanne, Lausanne, Switzerland.

Department of Statistics, University of Pittsburgh, Pittsburgh, Pennsylvania, USA.

出版信息

J Infect Dis. 2023 May 12;227(10):1194-1202. doi: 10.1093/infdis/jiac442.

Abstract

BACKGROUND

Respiratory syncytial virus (RSV) is associated with acute respiratory infection. We sought to identify RSV variants associated with prolonged infection.

METHODS

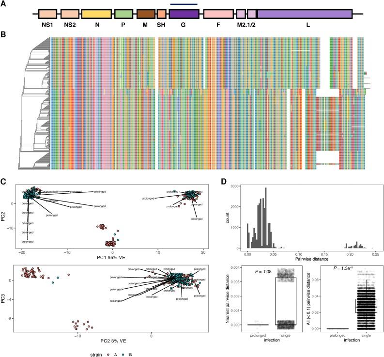
Among healthy term infants we identified those with prolonged RSV infection and conducted (1) a human genome-wide association study (GWAS) to test the dependence of infection risk on host genotype, (2) a viral GWAS for association with prolonged RSV infection using RSV whole-genome sequencing, (3) an analysis of all viral public sequences, (4) an assessment of immunological responses, and (5) a summary of all major functional data. Analyses were adjusted for viral/human population structure and host factors associated with infection risk.

RESULTS

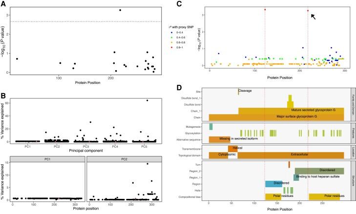
We identified p.E123K/D and p.P218T/S/L in G protein that were associated with prolonged infection (Padj = .01). We found no evidence of host genetic risk for infection. The RSV variant positions approximate sequences that could bind a putative viral receptor, heparan sulfate.

CONCLUSIONS

Using analysis of both viral and host genetics we identified a novel RSV variant associated with prolonged infection in otherwise healthy infants and no evidence supporting host genetic susceptibility to infection. As the capacity of RSV for chronicity and its viral reservoir are not defined, these findings are important for understanding the impact of RSV on chronic disease and endemicity.

摘要

背景

呼吸道合胞病毒(RSV)与急性呼吸道感染有关。我们试图确定与延长感染相关的 RSV 变体。

方法

在健康足月婴儿中,我们确定了那些患有延长 RSV 感染的婴儿,并进行了(1)全基因组关联研究(GWAS),以测试感染风险对宿主基因型的依赖性,(2)使用 RSV 全基因组测序进行与延长 RSV 感染相关的病毒 GWAS,(3)对所有病毒公共序列的分析,(4)免疫反应评估,以及(5)所有主要功能数据的总结。分析调整了病毒/人类群体结构和与感染风险相关的宿主因素。

结果

我们在 G 蛋白中鉴定出与延长感染相关的 p.E123K/D 和 p.P218T/S/L(Padj =.01)。我们没有发现感染宿主遗传风险的证据。RSV 变体的位置接近可以结合假定病毒受体肝素硫酸盐的序列。

结论

通过对病毒和宿主遗传学的分析,我们确定了一种与健康婴儿延长感染相关的新型 RSV 变体,并且没有证据支持宿主对感染的遗传易感性。由于 RSV 的慢性能力及其病毒库尚未确定,因此这些发现对于了解 RSV 对慢性疾病和地方性的影响非常重要。

https://cdn.ncbi.nlm.nih.gov/pmc/blobs/5936/10175068/38265609ff67/jiac442f1.jpg

文献AI研究员

20分钟写一篇综述,助力文献阅读效率提升50倍。

立即体验

用中文搜PubMed

大模型驱动的PubMed中文搜索引擎

马上搜索

文档翻译

学术文献翻译模型,支持多种主流文档格式。

立即体验