Suppr超能文献

妊娠相关的母胎界面免疫组织。

Gestationally dependent immune organization at the maternal-fetal interface.

机构信息

Immunology Graduate Program, Stanford University, Stanford, CA 94305, USA; Department of Pathology, Stanford University, Stanford, CA 94305, USA; Department of Neurosurgery, Institute for Stem Cell Biology and Regenerative Medicine, Stanford University, Stanford, CA 94305, USA.

Department of Neurosurgery, Institute for Stem Cell Biology and Regenerative Medicine, Stanford University, Stanford, CA 94305, USA.

出版信息

Cell Rep. 2022 Nov 15;41(7):111651. doi: 10.1016/j.celrep.2022.111651.

Abstract

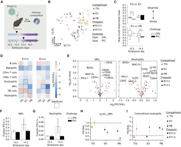
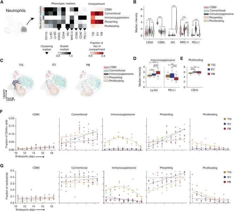
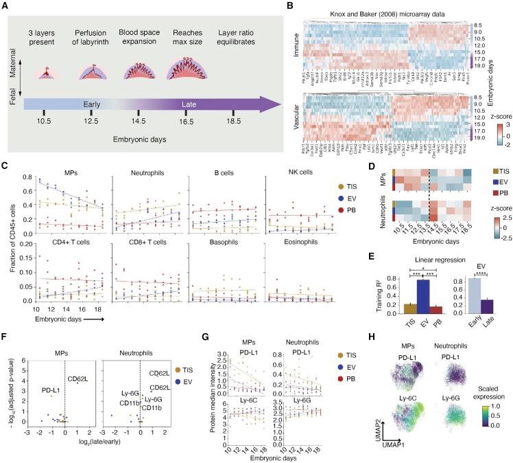
The immune system and placenta have a dynamic relationship across gestation to accommodate fetal growth and development. High-resolution characterization of this maternal-fetal interface is necessary to better understand the immunology of pregnancy and its complications. We developed a single-cell framework to simultaneously immuno-phenotype circulating, endovascular, and tissue-resident cells at the maternal-fetal interface throughout gestation, discriminating maternal and fetal contributions. Our data reveal distinct immune profiles across the endovascular and tissue compartments with tractable dynamics throughout gestation that respond to a systemic immune challenge in a gestationally dependent manner. We uncover a significant role for the innate immune system where phagocytes and neutrophils drive temporal organization of the placenta through remarkably diverse populations, including PD-L1 subsets having compartmental and early gestational bias. Our approach and accompanying datasets provide a resource for additional investigations into gestational immunology and evoke a more significant role for the innate immune system in establishing the microenvironment of early pregnancy.

摘要

免疫系统和胎盘在妊娠期间存在着动态关系,以适应胎儿的生长和发育。对这个母体-胎儿界面进行高分辨率的特征描述对于更好地理解妊娠免疫学及其并发症是必要的。我们开发了一种单细胞框架,能够在妊娠期间同时对循环、血管内和组织驻留细胞进行免疫表型分析,区分母体和胎儿的贡献。我们的数据揭示了血管内和组织隔室之间的独特免疫特征,整个妊娠期间具有可追踪的动态变化,并且以妊娠依赖的方式对系统性免疫挑战做出反应。我们发现先天免疫系统起着重要作用,其中吞噬细胞和中性粒细胞通过包括 PD-L1 亚群在内的非常多样化的群体,驱动胎盘的时间组织,这些 PD-L1 亚群具有隔室和早期妊娠的偏向性。我们的方法和伴随的数据集为进一步研究妊娠免疫学提供了资源,并唤起了先天免疫系统在建立早期妊娠微环境方面的更重要作用。

https://cdn.ncbi.nlm.nih.gov/pmc/blobs/9ca9/9681661/38c5b557a7cc/fx1.jpg

文献AI研究员

20分钟写一篇综述,助力文献阅读效率提升50倍。

立即体验

用中文搜PubMed

大模型驱动的PubMed中文搜索引擎

马上搜索

文档翻译

学术文献翻译模型,支持多种主流文档格式。

立即体验