Suppr超能文献

急性住院 COVID-19 患者中 SARS-CoV-2 RNAemia 与免疫失调反应的相关性。

Association between SARS-CoV-2 RNAemia and dysregulated immune response in acutely ill hospitalized COVID-19 patients.

机构信息

Clinic of Infectious Diseases, Department of Health Sciences, ASST Santi Paolo E Carlo, University of Milan, Via A. di Rudini' 8, 20142, Milan, Italy.

The FIRC Institute of Molecular Oncology (IFOM), via Adamello 16, 20139 Milan, Italy, Italy.

出版信息

Sci Rep. 2022 Nov 16;12(1):19658. doi: 10.1038/s41598-022-23923-1.

Abstract

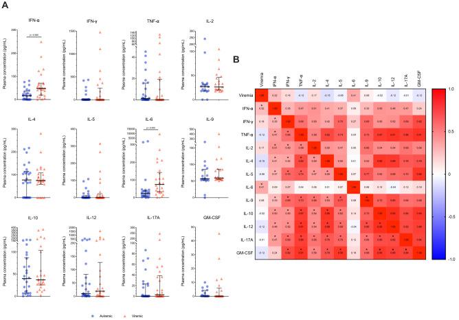
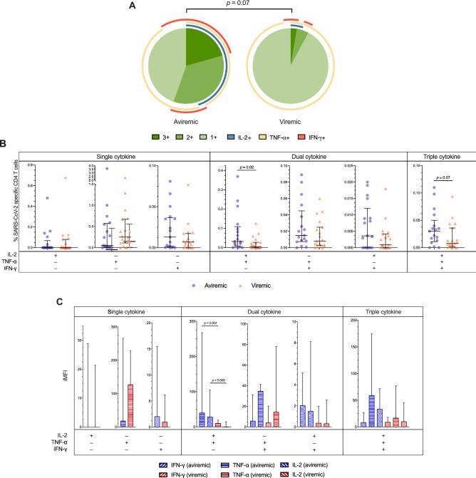
Severe/critical COVID-19 is associated with immune dysregulation and plasmatic SARS-CoV-2 detection (i.e. RNAemia). We detailed the association of SARS-CoV-2 RNAemia with immune responses in COVID-19 patients at the end of the first week of disease. We enrolled patients hospitalized in acute phase of ascertained SARS-CoV-2 pneumonia, and evaluated SARS-CoV-2 RNAemia, plasmatic cytokines, activated/pro-cytolytic T-cells phenotypes, SARS-CoV-2-specific cytokine-producing T-cells (IL-2, IFN-γ, TNF-α, IL-4, IL-17A), simultaneous Th1-cytokines production (polyfunctionality) and amount (iMFI). The humoral responses were assessed with anti-S1/S2 IgG, anti-RBD total-Ig, IgM, IgA, IgG1 and IgG3, neutralization and antibody-dependent cellular cytotoxicity (ADCC). Out of 54 patients, 27 had detectable viremia (viremic). Albeit comparable age and co-morbidities, viremic more frequently required ventilatory support, with a trend to higher death. Viremic displayed higher pro-inflammatory cytokines (IFN-α, IL-6), lower activated T-cells (HLA-DR+CD38+), lower functional SARS-CoV-2-specific T-cells (IFN-γ+CD4+, TNF-α+CD8+, IL-4+CD8+, IL-2+TNF-α+CD4+, and IL-2+TNF-α+CD4+ iMFI) and SARS-CoV-2-specific Abs (anti-S IgG, anti-RBD total-Ig, IgM, IgG1, IgG3; ID, %ADCC). These data suggest a link between SARS-CoV-2 RNAemia at the end of the first stage of disease and immune dysregulation. Whether high ab initium viral burden and/or intrinsic host factors contribute to immune dysregulation in severe COVID-19 remains to be elucidated, to further inform strategies of targeted therapeutic interventions.

摘要

严重/危重新冠肺炎与免疫失调和血浆 SARS-CoV-2 检测(即 RNAemia)有关。我们详细描述了 COVID-19 患者疾病第一周末 SARS-CoV-2 RNAemia 与免疫反应的关联。我们招募了在已确诊的 SARS-CoV-2 肺炎急性期住院的患者,并评估了 SARS-CoV-2 RNAemia、血浆细胞因子、激活/细胞毒性 T 细胞表型、SARS-CoV-2 特异性细胞因子产生 T 细胞(IL-2、IFN-γ、TNF-α、IL-4、IL-17A)、同时 Th1 细胞因子产生(多功能性)和量(iMFI)。通过抗 S1/S2 IgG、抗 RBD 总 Ig、IgM、IgA、IgG1 和 IgG3、中和和抗体依赖性细胞细胞毒性(ADCC)评估体液反应。在 54 例患者中,有 27 例检测到病毒血症(病毒血症)。尽管年龄和合并症相似,但病毒血症更常需要通气支持,且死亡趋势更高。病毒血症显示出更高的促炎细胞因子(IFN-α、IL-6),更低的激活 T 细胞(HLA-DR+CD38+),更低的功能性 SARS-CoV-2 特异性 T 细胞(IFN-γ+CD4+、TNF-α+CD8+、IL-4+CD8+、IL-2+TNF-α+CD4+和 IL-2+TNF-α+CD4+ iMFI)和 SARS-CoV-2 特异性 Abs(抗 S IgG、抗 RBD 总 Ig、IgM、IgG1、IgG3;ID,%ADCC)。这些数据表明,疾病第一阶段末 SARS-CoV-2 RNAemia 与免疫失调之间存在关联。高初始病毒载量和/或固有宿主因素是否导致严重 COVID-19 的免疫失调仍有待阐明,以便进一步为靶向治疗干预策略提供信息。

https://cdn.ncbi.nlm.nih.gov/pmc/blobs/2798/9668968/3c154a898a46/41598_2022_23923_Fig1_HTML.jpg

文献AI研究员

20分钟写一篇综述,助力文献阅读效率提升50倍。

立即体验

用中文搜PubMed

大模型驱动的PubMed中文搜索引擎

马上搜索

文档翻译

学术文献翻译模型,支持多种主流文档格式。

立即体验