Suppr超能文献

综合分析瞬时受体电位通道相关特征标志物对结直肠癌的预后、肿瘤免疫微环境和治疗反应的影响。

Comprehensive analysis of transient receptor potential channels-related signature for prognosis, tumor immune microenvironment, and treatment response of colorectal cancer.

机构信息

Department of Radiation Oncology, Clinical Oncology School of Fujian Medical University, Fujian Cancer Hospital, Fuzhou, China.

Department of Pathology, Clinical Oncology School of Fujian Medical University, Fujian Cancer Hospital, Fuzhou, China.

出版信息

Front Immunol. 2022 Oct 18;13:1014834. doi: 10.3389/fimmu.2022.1014834. eCollection 2022.

Abstract

BACKGROUND

Transient receptor potential channels (TRPC) play critical regulatory functions in cancer occurrence and progression. However, knowledge on its role in colorectal cancer (CRC) is limited. In addition, neoadjuvant treatment and immune checkpoint inhibitors (ICIs) have increasing roles in CRC management, but not all patients benefit from them. In this study, a TRPC related signature (TRPCRS) was constructed for prognosis, tumor immune microenvironment (TIME), and treatment response of CRC.

METHODS

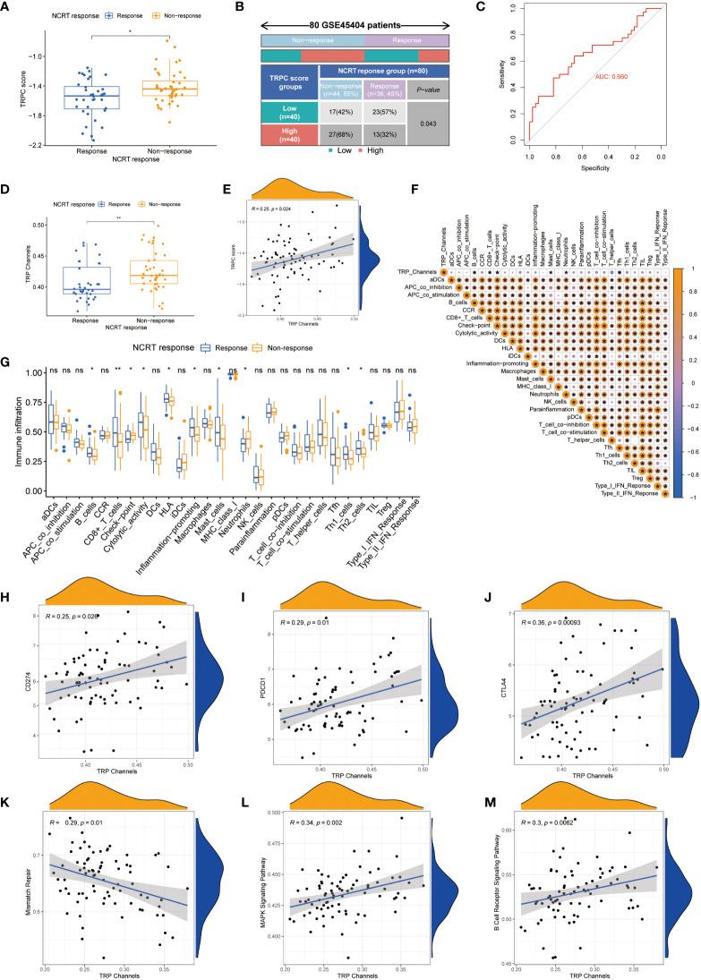
Data on CRC gene expression and clinical features were retrospectively collected from TCGA and GEO databases. Twenty-eight TRPC regulators (TRPCR) were retrieved using gene set enrichment analysis. Different TRPCR expression patterns were identified using non-negative matrix factorization for consensus clustering, and a TRPCRS was established using LASSO. The potential value of TRPCRS was assessed using functional enrichment analysis, tumor immune analysis, tumor somatic mutation analysis, and response to preoperative chemoradiotherapy or ICIs. Moreover, an external validation was conducted using rectal cancer samples that received preoperative chemoradiotherapy at Fujian Cancer Hospital (FJCH) qRT-PCR.

RESULTS

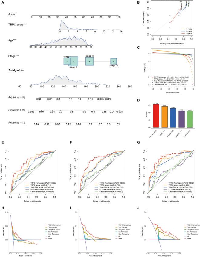
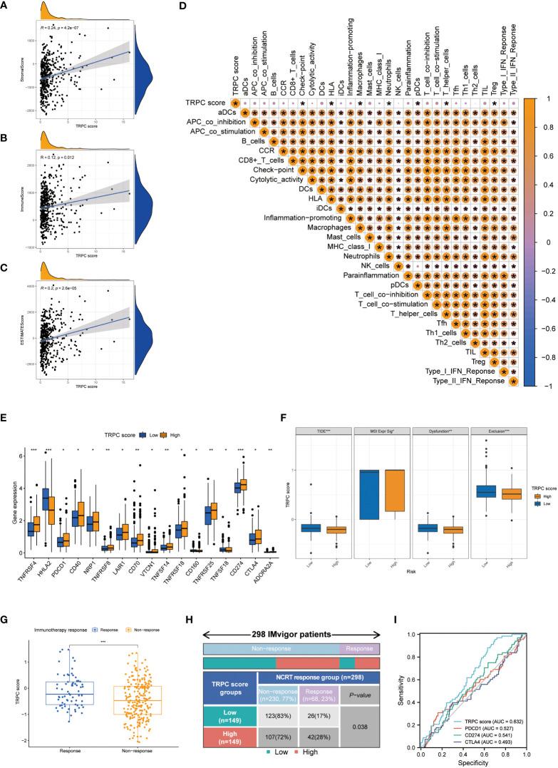
Among 834 CRC samples in the TCGA and meta-GEO cohorts, two TRPCR expression patterns were identified, which were associated with various immune infiltrations. In addition, 266 intersected genes from 5564 differentially expressed genes (DEGs) between two TRPC subtypes, 4605 DEGs between tumor tissue and adjacent non-tumor tissue (all FDR< 0.05, adjusted P< 0.001), and 1329 prognostic related genes (P< 0.05) were identified to establish the TRPCRS, which was confirmed in the TCGA cohort, two cohorts from GEO, and one qRT-PCR cohort from FJCH. According to the current signature, the high-TRPC score group had higher expressions of PD-1, PD-L1, and CTLA4, lower TIDE score, and improved response to anti-PD-1 treatment with better predictive ability. Compared to the high-TRPC score group, the low-TRPC score group comprised an immunosuppressive phenotype with increased infiltration of neutrophils and activated MAPK signaling pathway, but was more sensitive to preoperative chemoradiotherapy and associated with improved prognosis.

CONCLUSIONS

The current TRPCRS predicted the prognosis of CRC, evaluated the TIME in CRC, and anticipated the response to immune therapy and neoadjuvant treatment.

摘要

背景

瞬时受体电位通道(TRPC)在癌症的发生和发展中起着关键的调节作用。然而,关于其在结直肠癌(CRC)中的作用的知识有限。此外,新辅助治疗和免疫检查点抑制剂(ICIs)在 CRC 管理中的作用越来越大,但并非所有患者都从中受益。在这项研究中,构建了一个用于结直肠癌预后、肿瘤免疫微环境(TIME)和治疗反应的 TRPC 相关特征(TRPCRS)。

方法

回顾性地从 TCGA 和 GEO 数据库中收集 CRC 基因表达和临床特征数据。使用基因集富集分析检索了 28 个 TRPC 调节剂(TRPCR)。使用非负矩阵分解进行共识聚类,确定不同的 TRPCR 表达模式,并使用 LASSO 建立 TRPCRS。使用功能富集分析、肿瘤免疫分析、肿瘤体细胞突变分析以及术前放化疗或 ICIs 的反应来评估 TRPCRS 的潜在价值。此外,使用在福建医科大学附属肿瘤医院(FJCH)接受术前放化疗的直肠癌样本进行外部验证 qRT-PCR。

结果

在 TCGA 和 meta-GEO 队列的 834 例 CRC 样本中,确定了两种 TRPCR 表达模式,它们与各种免疫浸润有关。此外,在两个 TRPC 亚型之间的 5564 个差异表达基因(DEGs)中,在肿瘤组织和相邻非肿瘤组织之间的 4605 个 DEGs(所有 FDR<0.05,调整后 P<0.001),以及 1329 个与预后相关的基因(P<0.05)被鉴定出来,以建立 TRPCRS,该特征在 TCGA 队列、两个来自 GEO 的队列以及来自 FJCH 的一个 qRT-PCR 队列中得到了验证。根据当前的特征,高 TRPC 评分组的 PD-1、PD-L1 和 CTLA4 表达较高,TIDE 评分较低,对抗 PD-1 治疗的反应较好,具有更好的预测能力。与高 TRPC 评分组相比,低 TRPC 评分组具有抑制性免疫表型,中性粒细胞浸润增加,MAPK 信号通路激活,但对术前放化疗更敏感,与改善预后相关。

结论

目前的 TRPCRS 预测了结直肠癌的预后,评估了 CRC 的 TIME,并预测了对免疫治疗和新辅助治疗的反应。

https://cdn.ncbi.nlm.nih.gov/pmc/blobs/bc7c/9642045/bf43ac4dac20/fimmu-13-1014834-g001.jpg

文献AI研究员

20分钟写一篇综述,助力文献阅读效率提升50倍。

立即体验

用中文搜PubMed

大模型驱动的PubMed中文搜索引擎

马上搜索

文档翻译

学术文献翻译模型,支持多种主流文档格式。

立即体验