Suppr超能文献

主动脉和肝脏生成的 TMAO 通过内质网应激/线粒体 ROS/糖酵解途径增强训练免疫以增加炎症。

Aorta- and liver-generated TMAO enhances trained immunity for increased inflammation via ER stress/mitochondrial ROS/glycolysis pathways.

机构信息

Centers for Cardiovascular Research and.

Metabolic Disease Research and Thrombosis Research, Department of Cardiovascular Sciences, Lewis Katz School of Medicine at Temple University, Philadelphia, Pennsylvania, USA.

出版信息

JCI Insight. 2023 Jan 10;8(1):e158183. doi: 10.1172/jci.insight.158183.

Abstract

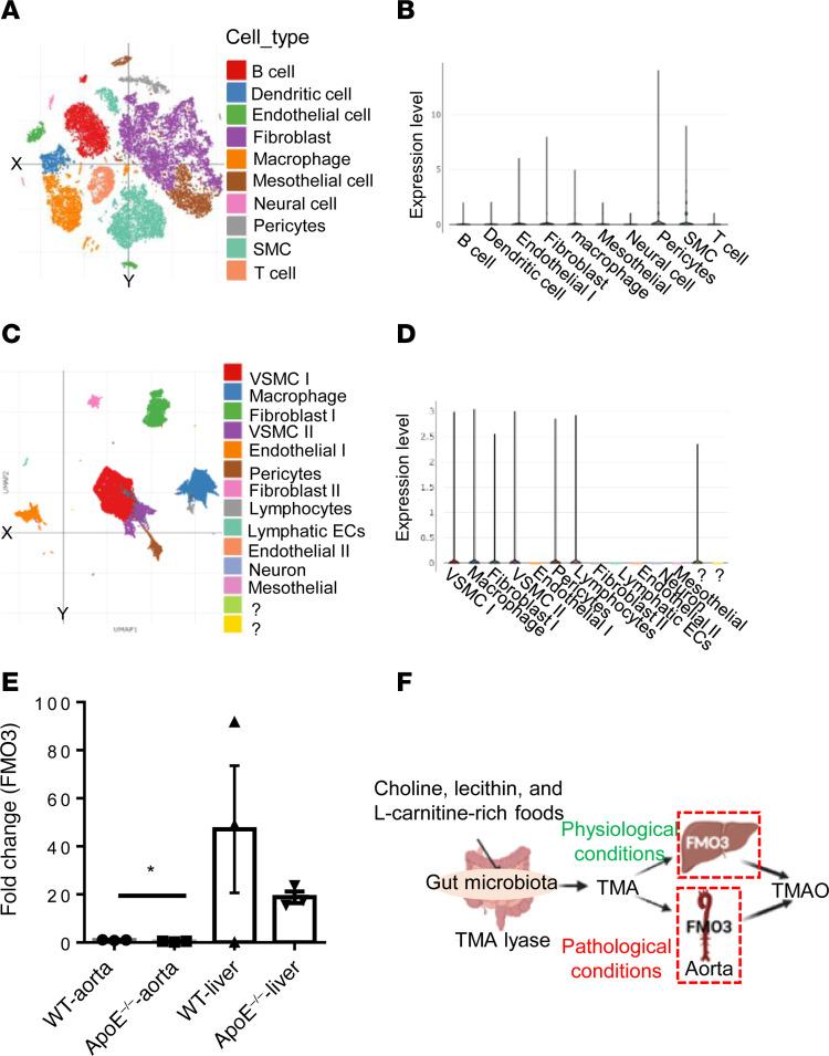
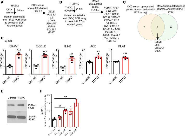
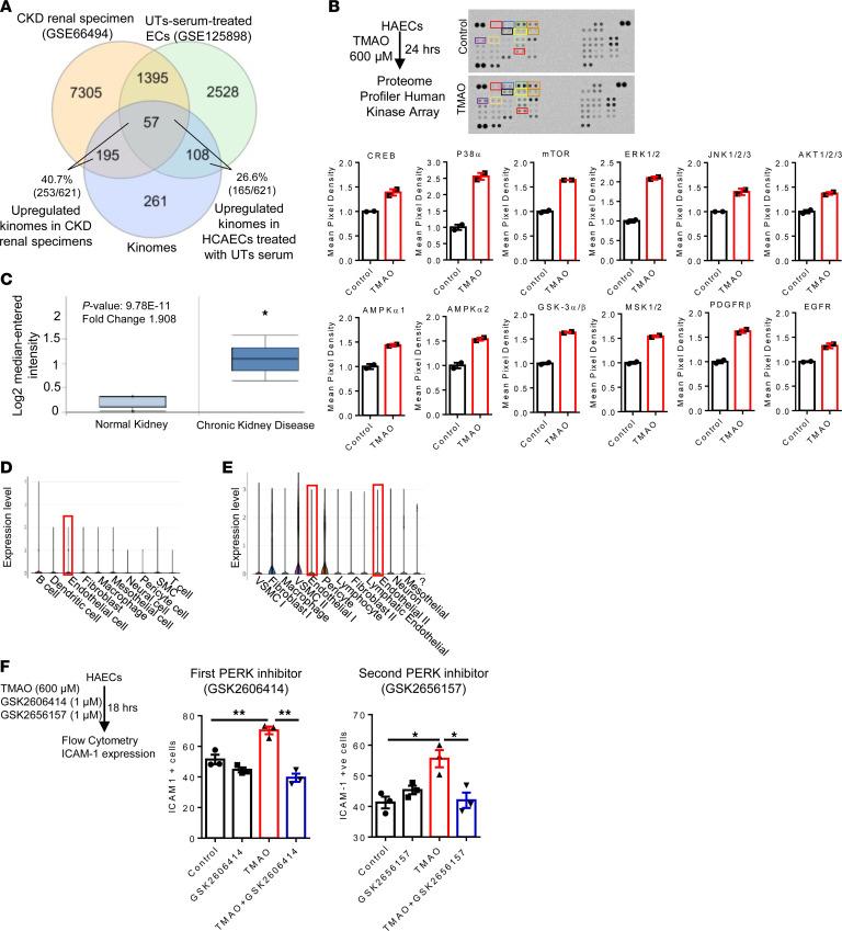
We determined whether gut microbiota-produced trimethylamine (TMA) is oxidized into trimethylamine N-oxide (TMAO) in nonliver tissues and whether TMAO promotes inflammation via trained immunity (TI). We found that endoplasmic reticulum (ER) stress genes were coupregulated with MitoCarta genes in chronic kidney diseases (CKD); TMAO upregulated 190 genes in human aortic endothelial cells (HAECs); TMAO synthesis enzyme flavin-containing monooxygenase 3 (FMO3) was expressed in human and mouse aortas; TMAO transdifferentiated HAECs into innate immune cells; TMAO phosphorylated 12 kinases in cytosol via its receptor PERK and CREB, and integrated with PERK pathways; and PERK inhibitors suppressed TMAO-induced ICAM-1. TMAO upregulated 3 mitochondrial genes, downregulated inflammation inhibitor DARS2, and induced mitoROS, and mitoTEMPO inhibited TMAO-induced ICAM-1. β-Glucan priming, followed by TMAO restimulation, upregulated TNF-α by inducing metabolic reprogramming, and glycolysis inhibitor suppressed TMAO-induced ICAM-1. Our results have provided potentially novel insights regarding TMAO roles in inducing EC activation and innate immune transdifferentiation and inducing metabolic reprogramming and TI for enhanced vascular inflammation, and they have provided new therapeutic targets for treating cardiovascular diseases (CVD), CKD-promoted CVD, inflammation, transplantation, aging, and cancer.

摘要

我们确定了肠道微生物群产生的三甲胺(TMA)是否在非肝脏组织中氧化为三甲胺 N-氧化物(TMAO),以及 TMAO 是否通过训练有素的免疫(TI)促进炎症。我们发现内质网(ER)应激基因与慢性肾脏病(CKD)中的 MitoCarta 基因密切相关;TMAO 上调了人主动脉内皮细胞(HAEC)中的 190 个基因;TMAO 合成酶黄素单加氧酶 3(FMO3)在人和小鼠的主动脉中表达;TMAO 将 HAEC 转化为先天免疫细胞;TMAO 通过其受体 PERK 和 CREB 在细胞质中磷酸化 12 种激酶,并与 PERK 途径整合;PERK 抑制剂抑制 TMAO 诱导的 ICAM-1。TMAO 上调了 3 个线粒体基因,下调了炎症抑制剂 DARS2,并诱导了 mitoROS 和 mitoTEMPO,抑制了 TMAO 诱导的 ICAM-1。β-葡聚糖引发,然后 TMAO 再刺激,通过诱导代谢重编程上调 TNF-α,糖酵解抑制剂抑制 TMAO 诱导的 ICAM-1。我们的研究结果为 TMAO 诱导 EC 激活和先天免疫转化以及诱导代谢重编程和 TI 以增强血管炎症提供了潜在的新见解,并为治疗心血管疾病(CVD)、CKD 促进的 CVD、炎症、移植、衰老和癌症提供了新的治疗靶点。

https://cdn.ncbi.nlm.nih.gov/pmc/blobs/13de/9870092/c5b610587bcb/jciinsight-8-158183-g157.jpg

文献AI研究员

20分钟写一篇综述,助力文献阅读效率提升50倍。

立即体验

用中文搜PubMed

大模型驱动的PubMed中文搜索引擎

马上搜索

文档翻译

学术文献翻译模型,支持多种主流文档格式。

立即体验