Suppr超能文献

肠前体细胞通过激活 Cdx-Wnt 抑制级联反应来避免被错误诱导为肝细胞。

Intestinal precursors avoid being misinduced to liver cells by activating Cdx-Wnt inhibition cascade.

机构信息

Institute of Developmental Biology and Regenerative Medicine, Southwest University, 400715 Chongqing, China.

出版信息

Proc Natl Acad Sci U S A. 2022 Nov 8;119(45):e2205110119. doi: 10.1073/pnas.2205110119. Epub 2022 Nov 3.

Abstract

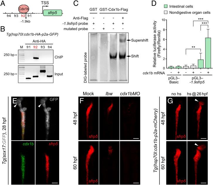
During coordinated development of two neighboring organs from the same germ layer, how precursors of one organ resist the inductive signals of the other to avoid being misinduced to wrong cell fate remains a general question in developmental biology. The liver and anterior intestinal precursors located in close proximity along the gut axis represent a typical example. Here we identify a zebrafish () mutant with a unique hepatized intestine phenotype, exhibiting replacement of anterior intestinal cells by liver cells. encodes the Cdx1b homeoprotein, which is specifically expressed in the intestine, and its precursor cells. Mechanistically, in the intestinal precursors, Cdx1b binds to genomic DNA at the regulatory region of () to activate transcription. Sfrp5 blocks the mesoderm-derived, liver-inductive Wnt2bb signal, thus conferring intestinal precursor cells resistance to Wnt2bb. These results demonstrate that the intestinal precursors avoid being misinduced toward hepatic lineages through the activation of the Cdx1b-Sfrp5 cascade, implicating Cdx/Sfrp5 as a potential pharmacological target for the manipulation of intestinal-hepatic bifurcations, and shedding light on the general question of how precursor cells resist incorrect inductive signals during embryonic development.

摘要

在同一胚层的两个相邻器官的协调发育过程中,一个器官的前体细胞如何抵抗另一个器官的诱导信号,以避免被错误地诱导到错误的细胞命运,这仍然是发育生物学中的一个普遍问题。位于肠道轴附近的肝脏和前肠前体细胞就是一个典型的例子。在这里,我们鉴定了一种具有独特肝化肠表型的斑马鱼 () 突变体,其表现为前肠细胞被肝细胞取代。 编码 Cdx1b 同源蛋白,它特异性表达于肠道及其前体细胞中。在肠道前体细胞中,Cdx1b 结合到基因组 DNA 的 () 调控区以激活 转录。Sfrp5 阻断中胚层衍生的、肝脏诱导的 Wnt2bb 信号,从而使肠道前体细胞对 Wnt2bb 产生抗性。这些结果表明,肠道前体细胞通过激活 Cdx1b-Sfrp5 级联反应来避免向肝谱系的错误诱导,暗示 Cdx/Sfrp5 可能是操纵肠肝分支的潜在药理学靶点,并阐明了前体细胞在胚胎发育过程中如何抵抗错误诱导信号的一般问题。

https://cdn.ncbi.nlm.nih.gov/pmc/blobs/f6bf/9659337/57c15c64a030/pnas.2205110119fig01.jpg

文献AI研究员

20分钟写一篇综述,助力文献阅读效率提升50倍。

立即体验

用中文搜PubMed

大模型驱动的PubMed中文搜索引擎

马上搜索

文档翻译

学术文献翻译模型,支持多种主流文档格式。

立即体验