Suppr超能文献

猪肺炎支原体的基因分型和生物膜形成及其与毒力的关系。

Genotyping and biofilm formation of Mycoplasma hyopneumoniae and their association with virulence.

机构信息

Institute of Veterinary Medicine, Jiangsu Academy of Agricultural Sciences, Key Laboratory of Veterinary Biological Engineering and Technology, Ministry of Agriculture and Rural Affairs, Nanjing, China.

School of Food and Biological Engineering, Jiangsu University, Zhenjiang, China.

出版信息

Vet Res. 2022 Nov 17;53(1):95. doi: 10.1186/s13567-022-01109-x.

Abstract

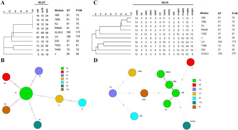
Mycoplasma hyopneumoniae, the causative agent of swine respiratory disease, demonstrates differences in virulence. However, factors associated with this variation remain unknown. We herein evaluated the association between differences in virulence and genotypes as well as phenotype (i.e., biofilm formation ability). Strains 168 L, RM48, XLW-2, and J show low virulence and strains 232, 7448, 7422, 168, NJ, and LH show high virulence, as determined through animal challenge experiments, complemented with in vitro tracheal mucosa infection tests. These 10 strains with known virulence were then subjected to classification via multilocus sequence typing (MLST) with three housekeeping genes, P146-based genotyping, and multilocus variable-number tandem-repeat analysis (MLVA) of 13 loci. MLST and P146-based genotyping identified 168, 168 L, NJ, and RM48 as the same type and clustered them in a single branch. MLVA assigned a different sequence type to each strain. Simpson's index of diversity indicates a higher discriminatory ability for MLVA. However, no statistically significant correlation was found between genotypes and virulence. Furthermore, we investigated the correlation between virulence and biofilm formation ability. The strains showing high virulence demonstrate strong biofilm formation ability, while attenuated strains show low biofilm formation ability. Pearson correlation analysis revealed a significant positive correlation between biofilm formation ability and virulence. To conclude, there was no association between virulence and our genotyping data, but virulence was found to be significantly associated with the biofilm formation ability of M. hyopneumoniae.

摘要

猪肺炎支原体是引起猪呼吸道疾病的病原体,其毒力存在差异。然而,与这种变异相关的因素尚不清楚。本研究评估了毒力差异与基因型和表型(即生物膜形成能力)之间的关系。通过动物攻毒实验和体外气管黏膜感染试验,确定菌株 168L、RM48、XLW-2 和 J 为低毒力,菌株 232、7448、7422、168、NJ 和 LH 为高毒力。然后,对这 10 株已知毒力的菌株进行了分类,采用了 3 个管家基因的多位点序列分型(MLST)、基于 P146 的基因分型和 13 个位点的多位点可变数目串联重复分析(MLVA)。MLST 和基于 P146 的基因分型将 168、168L、NJ 和 RM48 鉴定为同一类型,并将它们聚类到同一分支中。MLVA 为每个菌株分配了不同的序列类型。辛普森多样性指数表明 MLVA 具有更高的区分能力。然而,基因型与毒力之间没有发现统计学上的显著相关性。此外,我们还研究了毒力与生物膜形成能力之间的相关性。高毒力菌株表现出较强的生物膜形成能力,而减毒菌株则表现出较弱的生物膜形成能力。Pearson 相关分析显示生物膜形成能力与毒力之间存在显著正相关。综上所述,毒力与我们的基因分型数据之间没有关联,但毒力与猪肺炎支原体的生物膜形成能力显著相关。

https://cdn.ncbi.nlm.nih.gov/pmc/blobs/6138/9673451/4f3088ee49d3/13567_2022_1109_Fig1_HTML.jpg

文献AI研究员

20分钟写一篇综述,助力文献阅读效率提升50倍。

立即体验

用中文搜PubMed

大模型驱动的PubMed中文搜索引擎

马上搜索

文档翻译

学术文献翻译模型,支持多种主流文档格式。

立即体验