Suppr超能文献

RNA 解旋酶的 RNAi 筛选鉴定出 eIF4A3 是胚胎干细胞特性的调节因子。

An RNAi screen of RNA helicases identifies eIF4A3 as a regulator of embryonic stem cell identity.

机构信息

Department of Medicine, Columbia Center for Human Development and Stem Cell Therapies, Columbia Stem Cell Initiative, Herbert Irving Comprehensive Cancer Center, Columbia University Irving Medical Center, New York, NY 10032, USA.

Department of Cell, Developmental and Regenerative Biology; The Black Family Stem Cell Institute; Icahn School of Medicine at Mount Sinai, New York, NY 10029, USA.

出版信息

Nucleic Acids Res. 2022 Nov 28;50(21):12462-12479. doi: 10.1093/nar/gkac1084.

Abstract

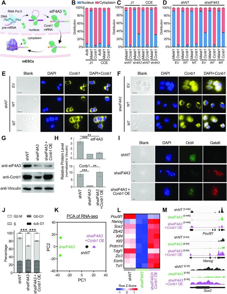
RNA helicases are involved in multiple steps of RNA metabolism to direct their roles in gene expression, yet their functions in pluripotency control remain largely unexplored. Starting from an RNA interference (RNAi) screen of RNA helicases, we identified that eIF4A3, a DEAD-box (Ddx) helicase component of the exon junction complex (EJC), is essential for the maintenance of embryonic stem cells (ESCs). Mechanistically, we show that eIF4A3 post-transcriptionally controls the pluripotency-related cell cycle regulators and that its depletion causes the loss of pluripotency via cell cycle dysregulation. Specifically, eIF4A3 is required for the efficient nuclear export of Ccnb1 mRNA, which encodes Cyclin B1, a key component of the pluripotency-promoting pathway during the cell cycle progression of ESCs. Our results reveal a previously unappreciated role for eIF4A3 and its associated EJC in maintaining stem cell pluripotency through post-transcriptional control of the cell cycle.

摘要

RNA 解旋酶参与 RNA 代谢的多个步骤,以指导其在基因表达中的作用,但它们在多能性控制中的功能在很大程度上仍未得到探索。本研究从 RNA 解旋酶的 RNA 干扰(RNAi)筛选开始,鉴定出 eIF4A3(外显子连接复合物(EJC)的 DEAD 盒(Ddx)解旋酶组成部分)是维持胚胎干细胞(ESC)所必需的。从机制上讲,我们表明 eIF4A3 在后转录水平上控制多能性相关的细胞周期调节剂,并且其耗竭通过细胞周期失调导致多能性丧失。具体而言,eIF4A3 对于 Ccnb1 mRNA 的有效核输出是必需的,Ccnb1 mRNA 编码细胞周期蛋白 B1,它是 ESC 细胞周期进展中促进多能性的途径中的关键成分。我们的结果揭示了 eIF4A3 及其相关 EJC 通过细胞周期的后转录控制维持干细胞多能性的先前未被认识的作用。

https://cdn.ncbi.nlm.nih.gov/pmc/blobs/e88f/9757061/db781fa42f7b/gkac1084fig1.jpg

文献AI研究员

20分钟写一篇综述,助力文献阅读效率提升50倍。

立即体验

用中文搜PubMed

大模型驱动的PubMed中文搜索引擎

马上搜索

文档翻译

学术文献翻译模型,支持多种主流文档格式。

立即体验