Suppr超能文献

动物双歧杆菌亚种乳双歧杆菌 Probio-M8 通过 glcU 突变发生宿主适应性进化,并通过哺乳经口-/肠-乳腺途径转移到婴儿肠道。

Bifidobacterium animalis subsp. lactis Probio-M8 undergoes host adaptive evolution by glcU mutation and translocates to the infant's gut via oral-/entero-mammary routes through lactation.

机构信息

Key Laboratory of Dairy Biotechnology and Engineering, Ministry of Education, Inner Mongolia Agricultural University, Hohhot, 010018, China.

Key Laboratory of Dairy Products Processing, Ministry of Agriculture and Rural Affairs, Inner Mongolia Agricultural University, Hohhot, 010018, China.

出版信息

Microbiome. 2022 Nov 22;10(1):197. doi: 10.1186/s40168-022-01398-6.

Abstract

BACKGROUND

Most previous studies attempting to prove the phenomenon of mother-to-infant microbiota transmission were observational, performed only at genus/species-level resolution, and relied entirely on non-culture-based methodologies, impeding interpretation.

RESULTS

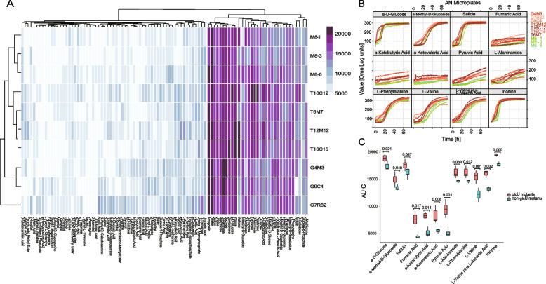
This work aimed to use a biomarker strain, Bifidobacterium animalis subsp. lactis Probio-M8 (M8), to directly evaluate the vertical transmission of maternally ingested bacteria by integrated culture-dependent/-independent methods. Our culture and metagenomics results showed that small amounts of maternally ingested bacteria could translocate to the infant gut via oral-/entero-mammary routes through lactation. Interestingly, many mother-infant-pair-recovered M8 homologous isolates exhibited high-frequency nonsynonymous mutations in a sugar transporter gene (glcU) and altered carbohydrate utilization preference/capacity compared with non-mutant isolates, suggesting that M8 underwent adaptive evolution for better survival in simple sugar-deprived lower gut environments.

CONCLUSIONS

This study presented direct and strain-level evidence of mother-to-infant bacterial transmission through lactation and provided insights into the impact of milk microbiota on infant gut colonization. Video Abstract.

摘要

背景

大多数试图证明母婴微生物群传播现象的先前研究都是观察性的,仅在属/种水平分辨率上进行,并且完全依赖于非培养为基础的方法,从而阻碍了其解释。

结果

这项工作旨在使用生物标志物菌株,即动物双歧杆菌亚种乳双歧杆菌 Probio-M8(M8),通过综合的培养依赖/独立方法直接评估母体摄入细菌的垂直传递。我们的培养和宏基因组学结果表明,通过哺乳,少量的母体摄入细菌可以通过口腔/肠乳途径转移到婴儿肠道。有趣的是,与非突变株相比,许多从母婴中恢复的 M8 同源株在糖转运蛋白基因(glcU)中表现出高频非同义突变,并改变了碳水化合物的利用偏好/能力,表明 M8 经历了适应性进化,以更好地在简单糖缺乏的下肠道环境中生存。

结论

本研究通过哺乳直接提供了母婴细菌传播的证据,并深入了解了乳微生物群对婴儿肠道定植的影响。视频摘要。

https://cdn.ncbi.nlm.nih.gov/pmc/blobs/1ee1/9682673/a58c39e30f63/40168_2022_1398_Fig1_HTML.jpg

文献AI研究员

20分钟写一篇综述,助力文献阅读效率提升50倍。

立即体验

用中文搜PubMed

大模型驱动的PubMed中文搜索引擎

马上搜索

文档翻译

学术文献翻译模型,支持多种主流文档格式。

立即体验