Suppr超能文献

阐明鼠类淋巴细胞亚群的线粒体功能和源于造血干细胞的噬线粒体途径的异质性。

Elucidating the mitochondrial function of murine lymphocyte subsets and the heterogeneity of the mitophagy pathway inherited from hematopoietic stem cells.

机构信息

State Key Laboratory of Experimental Hematology, National Clinical Research Center for Blood Diseases, Haihe Laboratory of Cell Ecosystem, Institute of Hematology & Blood Diseases Hospital, Chinese Academy of Medical Sciences & Peking Union Medical College, Tianjin, China.

Department of Geriatrics, Tianjin Geriatrics Institute, Tianjin Medical University General Hospital, Tianjin, China.

出版信息

Front Immunol. 2022 Nov 7;13:1061448. doi: 10.3389/fimmu.2022.1061448. eCollection 2022.

Abstract

BACKGROUND

Mitochondria are mainly involved in ATP production to meet the energy demands of cells. Researchers are increasingly recognizing the important role of mitochondria in the differentiation and activation of hematopoietic cells, but research on how mitochondrial metabolism influence different subsets of lymphocyte at different stages of differentiation and activation are yet to be carried out. In this work, the mitochondrial functions of lymphocytes were compared at different differentiation and activation stages and included CD8 T lymphocytes, CD4 T lymphocytes, B lymphocytes, NK cells as well as their subsets. For this purpose, a complete set of methods was used to comprehensively analyze mitophagy levels, mitochondrial reactive oxygen species (ROS), mitochondrial membrane potential (MMP) and the mitochondrial mass (MM) of subsets of lymphocytes. It is expected that this will provide a complete set of standards, and drawing the mitochondrial metabolic map of lymphocyte subsets at different stages of differentiation and activation.

RESULTS AND DISCUSSION

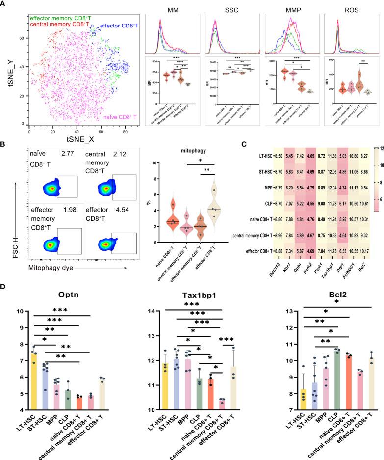
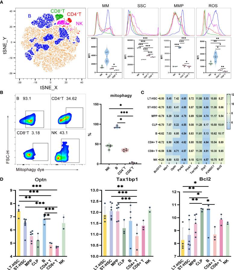
Of all lymphocytes, B cells had a relatively high mitochondrial metabolic activity which was evident from the higher levels of mitophagy, ROS, MMP and MM, and this reflected the highly heterogeneous nature of the mitochondrial metabolism in lymphocytes. Among the B cell subsets, pro-B cells had relatively higher levels of MM and MMP, while the mitochondrial metabolism level of mature B cells was relatively low. Similarly, among the subsets of CD4 T cell, a relatively higher level of mitochondrial metabolism was noted for naive CD4 T cells. Finally, from the CD8 T cell subsets, CD8 Tcm had relatively high levels of MM and MMP but relatively low ones for mitophagy, with effector T cells displaying the opposite characteristics. Meanwhile, the autophagy-related genes of lymphoid hematopoietic cells including hematopoietic stem cells, hematopoietic progenitor cells and lymphocyte subsets were analyzed, which preliminarily showed that these cells were heterogeneous in the selection of mitophagy related Pink1/Park2, BNIP3/NIX and FUNDC1 pathways. The results showed that compared with CD4 T, CD8 T and NK cells, B cells were more similar to long-term hematopoietic stem cell (LT-HSC) and short-term hematopoietic stem cell (ST-HSC) in terms of their participation in the Pink1/Park2 pathway, as well as the degree to which the characteristics of autophagy pathway were inherited from HSC. Compared with CLP and B cells, HSC are less involved in BNIP3/NIX pathway. Among the B cell subsets, pro-B cells inherited the least characteristics of HSC in participating in Pink1/Park2 pathway compared with pre-B, immature B and immature B cells. Among CD4 T cell subsets, nT cells inherited the least characteristics of HSC in participating in Pink1/Park2 pathway compared with naive CD4 T and memory CD4 T cells. Among the CD8 T cell subsets, compared with CLP and effector CD8 T cells, CD8 Tcm inherit the least characteristics of HSC in participating in Pink1/Park2 pathway. Meanwhile, CLP, naive CD4 T and effector CD8 T were more involved in BNIP3/NIX pathway than other lymphoid hematopoietic cells.

CONCLUSION

This study is expected to provide a complete set of methods and basic reference values for future studies on the mitochondrial functions of lymphocyte subsets at different stages of differentiation and activation in physiological state, and also provides a standard and reference for the study of infection and immunity based on mitochondrial metabolism.

摘要

背景

线粒体主要参与 ATP 生成以满足细胞的能量需求。研究人员越来越认识到线粒体在造血细胞分化和激活中的重要作用,但关于线粒体代谢如何影响不同分化和激活阶段的淋巴细胞亚群的研究尚未开展。在这项工作中,比较了不同分化和激活阶段淋巴细胞的线粒体功能,包括 CD8 T 淋巴细胞、CD4 T 淋巴细胞、B 淋巴细胞、NK 细胞及其亚群。为此,采用了一整套方法来全面分析淋巴细胞亚群的噬线粒体水平、线粒体活性氧 (ROS)、线粒体膜电位 (MMP) 和线粒体质量 (MM)。预计这将提供一整套标准,并绘制出不同分化和激活阶段淋巴细胞亚群的线粒体代谢图谱。

结果与讨论

在所有的淋巴细胞中,B 细胞的线粒体代谢活性相对较高,这从较高的噬线粒体水平、ROS、MMP 和 MM 中可以明显看出,这反映了淋巴细胞中线粒体代谢的高度异质性。在 B 细胞亚群中,前 B 细胞的 MM 和 MMP 水平相对较高,而成熟 B 细胞的线粒体代谢水平相对较低。同样,在 CD4 T 细胞亚群中,幼稚 CD4 T 细胞的线粒体代谢水平相对较高。最后,从 CD8 T 细胞亚群来看,CD8 Tcm 具有相对较高的 MM 和 MMP 水平,但噬线粒体水平相对较低,效应 T 细胞则表现出相反的特征。同时,分析了包括造血干细胞、造血祖细胞和淋巴细胞亚群在内的淋巴造血细胞的自噬相关基因,初步表明这些细胞在选择 Pink1/Park2、BNIP3/NIX 和 FUNDC1 途径的自噬相关基因方面存在异质性。结果表明,与 CD4 T、CD8 T 和 NK 细胞相比,B 细胞在参与 Pink1/Park2 途径以及从 HSC 继承自噬途径特征的程度方面,与长期造血干细胞 (LT-HSC) 和短期造血干细胞 (ST-HSC) 更为相似。与 CLP 和 B 细胞相比,HSC 较少参与 BNIP3/NIX 途径。在 B 细胞亚群中,与 pre-B、不成熟 B 和不成熟 B 细胞相比,前 B 细胞参与 Pink1/Park2 途径的 HSC 特征遗传程度最低。在 CD4 T 细胞亚群中,与幼稚 CD4 T 和记忆 CD4 T 细胞相比,nT 细胞参与 Pink1/Park2 途径的 HSC 特征遗传程度最低。在 CD8 T 细胞亚群中,与 CLP 和效应 CD8 T 细胞相比,CD8 Tcm 参与 Pink1/Park2 途径的 HSC 特征遗传程度最低。同时,CLP、幼稚 CD4 T 和效应 CD8 T 细胞比其他淋巴造血细胞更多地参与 BNIP3/NIX 途径。

结论

本研究有望为未来研究生理状态下不同分化和激活阶段淋巴细胞亚群的线粒体功能提供一整套方法和基本参考值,并为基于线粒体代谢的感染和免疫研究提供标准和参考。

https://cdn.ncbi.nlm.nih.gov/pmc/blobs/d200/9676649/d1ff6769b217/fimmu-13-1061448-g001.jpg

文献AI研究员

20分钟写一篇综述,助力文献阅读效率提升50倍。

立即体验

用中文搜PubMed

大模型驱动的PubMed中文搜索引擎

马上搜索

文档翻译

学术文献翻译模型,支持多种主流文档格式。

立即体验