Suppr超能文献

构建并分析肺腺癌胸腔积液外泌体 lncRNAs 的表达谱。

Construction and analysis of expression profile of exosomal lncRNAs in pleural effusion in lung adenocarcinoma.

机构信息

Department of Laboratory Medicine, The First Affiliated Hospital of Wenzhou Medical University, Wenzhou, China.

出版信息

J Clin Lab Anal. 2022 Dec;36(12):e24777. doi: 10.1002/jcla.24777. Epub 2022 Nov 25.

Abstract

BACKGROUND

Lung adenocarcinoma (LUAD) is a highly malignant tumor with a very low five-year survival rate. In this study, we aimed to identify differentially expressed long-chain non-coding RNA (lncRNAs) and mRNAs from benign and malignant pleural effusion exosomes.

METHODS

We used gene microassay and quantitative real-time reverse transcription polymerase chain reaction (RT-qPCR) to detect and verify differentially expressed mRNAs and lncRNAs in benign and malignant pleural effusion exosomes. Gene Ontology (GO) functional significance and Kyoto Encyclopedia of Genes and Genomes (KEGG) pathway significance enrichment analyses were performed to identify the difference in biological processes and functions between different mRNAs. We selected the lncRNA ZBED5-AS1 with an upregulated differential fold of 3.003 and conducted a preliminary study on its cellular function.

RESULTS

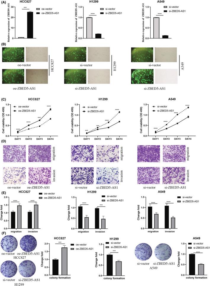
Gene microassay results revealed that 177 differentially expressed lncRNAs were upregulated, and 215 were downregulated. The top 10 upregulated were FMN1, AL118505.1, LINC00452, AL109811.2, CATG00000040683.1, AC137932.1, AC008619.1, AL450344.1, AC092718.6, and ZBED5-AS1. The top 10 downregulated were TEX41, G067726, JAZF1-AS1, AC027328.1, AL445645.1, AL022345.4, AC008572.1, AC123777.1, AC093714.1, and PHKG1. For the mRNAs, 79 were upregulated, and 123 were notably downregulated. GO analysis revealed that the upregulated differential mRNAs were mainly involved in "cellular response to acidic pH" (biological processes), "endoplasmic reticulum part" (cellular components), and "at DNA binding, cyclase activity" (molecular functions). KEGG pathways were found to be related to V. cholerae infection, Parkinson's disease, and cell adhesion molecules. RT-qPCR showed that ZBED5-AS1 was highly expressed in LUAD tissues, cells, and benign and malignant pleural fluid exosomes. Overexpression of ZBED5-AS1 could significantly promote the proliferation, migration, invasion, and colony formation of LUAD cells, and knockdown had the opposite consequence.

CONCLUSION

The pleural effusion exosomes from patients with LUAD include several improperly expressed genes, and lncRNA-ZBED5-AS1 is a new biomarker that aids in our understanding of the occurrence and progression of LUAD.

摘要

背景

肺腺癌(LUAD)是一种高度恶性的肿瘤,五年生存率极低。在这项研究中,我们旨在鉴定来自良性和恶性胸腔积液外泌体的差异表达的长链非编码 RNA(lncRNA)和 mRNA。

方法

我们使用基因微阵列和定量实时逆转录聚合酶链反应(RT-qPCR)来检测和验证良性和恶性胸腔积液外泌体中差异表达的 mRNA 和 lncRNA。进行基因本体论(GO)功能显著性和京都基因与基因组百科全书(KEGG)通路显著性富集分析,以鉴定不同 mRNA 之间的生物学过程和功能差异。我们选择差异倍数为 3.003 的上调 lncRNA ZBED5-AS1 进行细胞功能的初步研究。

结果

基因微阵列结果显示,有 177 个差异表达的 lncRNA 上调,215 个下调。上调的前 10 个分别为 FMN1、AL118505.1、LINC00452、AL109811.2、CATG00000040683.1、AC137932.1、AC008619.1、AL450344.1、AC092718.6 和 ZBED5-AS1。下调的前 10 个分别为 TEX41、G067726、JAZF1-AS1、AC027328.1、AL445645.1、AL022345.4、AC008572.1、AC123777.1、AC093714.1 和 PHKG1。对于 mRNAs,有 79 个上调,123 个明显下调。GO 分析显示,上调的差异 mRNA 主要参与“细胞对酸性 pH 的反应”(生物学过程)、“内质网部分”(细胞成分)和“DNA 结合、环化酶活性”(分子功能)。KEGG 途径与霍乱弧菌感染、帕金森病和细胞黏附分子有关。RT-qPCR 显示 ZBED5-AS1 在 LUAD 组织、细胞和良性及恶性胸腔积液外泌体中高表达。ZBED5-AS1 的过表达可显著促进 LUAD 细胞的增殖、迁移、侵袭和集落形成,而敲低则产生相反的效果。

结论

LUAD 患者的胸腔积液外泌体包含几个异常表达的基因,lncRNA-ZBED5-AS1 是一种新的生物标志物,有助于我们理解 LUAD 的发生和发展。

https://cdn.ncbi.nlm.nih.gov/pmc/blobs/9765/9756994/d4821e766467/JCLA-36-e24777-g007.jpg

文献AI研究员

20分钟写一篇综述,助力文献阅读效率提升50倍。

立即体验

用中文搜PubMed

大模型驱动的PubMed中文搜索引擎

马上搜索

文档翻译

学术文献翻译模型,支持多种主流文档格式。

立即体验