Suppr超能文献

原发性乳腺癌中HER2 mRNA水平、雌激素受体活性与曲妥珠单抗敏感性

HER2 mRNA Levels, Estrogen Receptor Activity and Susceptibility to Trastuzumab in Primary Breast Cancer.

作者信息

Triulzi Tiziana, Regondi Viola, Venturelli Elisabetta, Gasparini Patrizia, Ghirelli Cristina, Groppelli Jessica, Di Modica Martina, Bianchi Francesca, De Cecco Loris, Sfondrini Lucia, Tagliabue Elda

机构信息

Molecular Targeting Unit, Department of Experimental Oncology, Fondazione IRCCS Istituto Nazionale dei Tumori, 20133 Milan, Italy.

Nutritional Research and Metabolomics, Department of Experimental Oncology, Fondazione IRCCS Istituto Nazionale dei Tumori, 20133 Milan, Italy.

出版信息

Cancers (Basel). 2022 Nov 17;14(22):5650. doi: 10.3390/cancers14225650.

Abstract

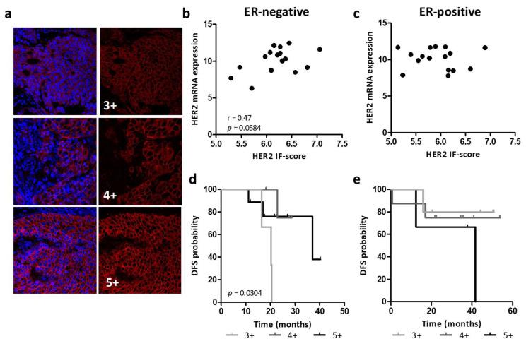
While the results thus far demonstrate the clinical benefit of trastuzumab in breast cancer (BC), some patients do not respond to this drug. HER2 mRNA, alone or combined with other genes/biomarkers, has been proven to be a powerful predictive marker in several studies. Here, we provide evidence of the association between HER2 mRNA levels and the response to anti-HER2 treatment in HER2-positive BC patients treated with adjuvant trastuzumab and show that this association is independent of estrogen receptor (ER) tumor positivity. While HER2 mRNA expression was significantly correlated with HER2 protein levels in ER-negative tumors, no correlation was found in ER-positive tumors, and HER2 protein expression was not associated with relapse risk. Correlation analyses in the ER-positive subset identified ER activity as the pathway inversely associated with HER2 mRNA. Associations between HER2 levels and oncogene addiction, as well as between HER2 activation and trastuzumab sensitivity, were also observed in vitro in HER2-positive BC cell lines. In ER-positive but not ER-negative BC cells, HER2 transcription was increased by reducing ligand-dependent ER activity or inducing ER degradation. Accordingly, HER2 mRNA levels in patients were found to be inversely correlated with blood levels of estradiol, the natural ligand of ER that induces ER activation. Moreover, low estradiol levels were associated with a lower risk of relapse in HER2-positive BC patients treated with adjuvant trastuzumab. Overall, we found that HER2 mRNA levels, but not protein levels, indicate the HER2 dependency of tumor cells and low estrogen-dependent ER activity in HER2-positive tumors.

摘要

虽然迄今为止的结果证明了曲妥珠单抗在乳腺癌(BC)中的临床益处,但一些患者对这种药物没有反应。在多项研究中,HER2 mRNA单独或与其他基因/生物标志物联合使用已被证明是一种强大的预测标志物。在此,我们提供了接受辅助曲妥珠单抗治疗的HER2阳性BC患者中HER2 mRNA水平与抗HER2治疗反应之间关联的证据,并表明这种关联独立于雌激素受体(ER)肿瘤阳性情况。虽然HER2 mRNA表达在ER阴性肿瘤中与HER2蛋白水平显著相关,但在ER阳性肿瘤中未发现相关性,并且HER2蛋白表达与复发风险无关。在ER阳性亚组中的相关性分析确定ER活性是与HER2 mRNA呈负相关的途径。在HER2阳性BC细胞系中也在体外观察到HER2水平与癌基因成瘾之间以及HER2激活与曲妥珠单抗敏感性之间的关联。在ER阳性而非ER阴性的BC细胞中,通过降低配体依赖性ER活性或诱导ER降解可增加HER2转录。因此,发现患者中的HER2 mRNA水平与雌二醇(诱导ER激活的ER天然配体)的血药浓度呈负相关。此外,低雌二醇水平与接受辅助曲妥珠单抗治疗的HER2阳性BC患者较低的复发风险相关。总体而言,我们发现HER2 mRNA水平而非蛋白水平表明肿瘤细胞的HER2依赖性以及HER2阳性肿瘤中低雌激素依赖性ER活性。

https://cdn.ncbi.nlm.nih.gov/pmc/blobs/fc44/9688101/357649a2a891/cancers-14-05650-g001.jpg

文献AI研究员

20分钟写一篇综述,助力文献阅读效率提升50倍。

立即体验

用中文搜PubMed

大模型驱动的PubMed中文搜索引擎

马上搜索

文档翻译

学术文献翻译模型,支持多种主流文档格式。

立即体验