Suppr超能文献

ARID1A 缺失诱导多形核髓系来源的抑制性细胞趋化,并促进前列腺癌进展。

ARID1A loss induces polymorphonuclear myeloid-derived suppressor cell chemotaxis and promotes prostate cancer progression.

机构信息

CAS Key Laboratory of Tissue Microenvironment and Tumor, CAS Center for Excellence in Molecular Cell Science, Shanghai Institute of Nutrition and Health, Chinese Academy of Sciences, University of Chinese Academy of Sciences, 320 Yueyang Road, Shanghai, 200031, China.

Department of Urology, Institute of Surgery Research, Daping Hospital, Army Medical University, Chongqing, 400042, China.

出版信息

Nat Commun. 2022 Nov 26;13(1):7281. doi: 10.1038/s41467-022-34871-9.

Abstract

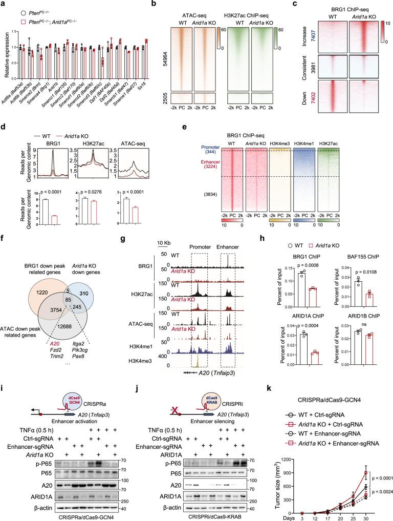
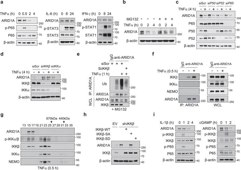
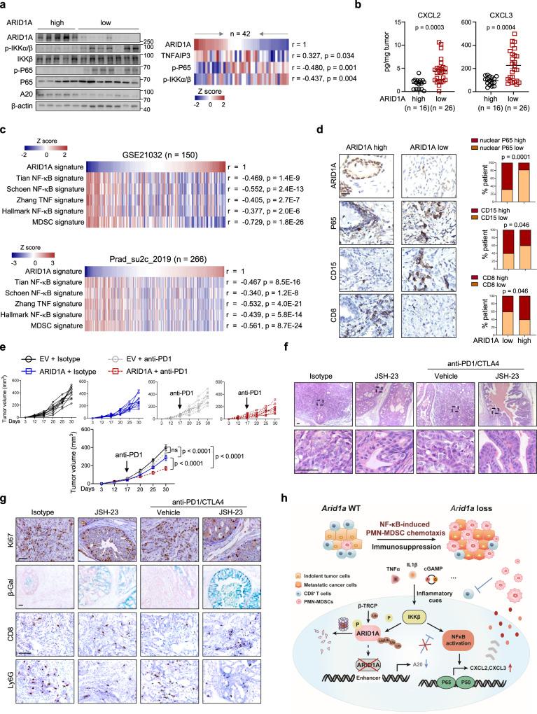
Chronic inflammation and an immunosuppressive microenvironment promote prostate cancer (PCa) progression and diminish the response to immune checkpoint blockade (ICB) therapies. However, it remains unclear how and to what extent these two events are coordinated. Here, we show that ARID1A, a subunit of the SWI/SNF chromatin remodeling complex, functions downstream of inflammation-induced IKKβ activation to shape the immunosuppressive tumor microenvironment (TME). Prostate-specific deletion of Arid1a cooperates with Pten loss to accelerate prostate tumorigenesis. We identify polymorphonuclear myeloid-derived suppressor cells (PMN-MDSCs) as the major infiltrating immune cell type that causes immune evasion and reveal that neutralization of PMN-MDSCs restricts the progression of Arid1a-deficient tumors. Mechanistically, inflammatory cues activate IKKβ to phosphorylate ARID1A, leading to its degradation via β-TRCP. ARID1A downregulation in turn silences the enhancer of A20 deubiquitinase, a critical negative regulator of NF-κB signaling, and thereby unleashes CXCR2 ligand-mediated MDSC chemotaxis. Importantly, our results support the therapeutic strategy of anti-NF-κB antibody or targeting CXCR2 combined with ICB for advanced PCa. Together, our findings highlight that the IKKβ/ARID1A/NF-κB feedback axis integrates inflammation and immunosuppression to promote PCa progression.

摘要

慢性炎症和免疫抑制微环境促进前列腺癌 (PCa) 的进展,并降低对免疫检查点阻断 (ICB) 治疗的反应。然而,目前尚不清楚这两个事件是如何以及在何种程度上相互协调的。在这里,我们表明,ARID1A,一种 SWI/SNF 染色质重塑复合物的亚基,作为炎症诱导的 IKKβ 激活的下游因子,在塑造免疫抑制性肿瘤微环境 (TME) 方面发挥作用。前列腺特异性缺失 Arid1a 与 Pten 缺失协同作用,加速前列腺肿瘤发生。我们确定多形核髓源性抑制细胞 (PMN-MDSC) 为主要浸润免疫细胞类型,导致免疫逃逸,并揭示 PMN-MDSC 的中和限制了 Arid1a 缺陷肿瘤的进展。从机制上讲,炎症信号激活 IKKβ 磷酸化 ARID1A,导致其通过 β-TRCP 降解。ARID1A 的下调反过来又沉默了 A20 去泛素酶的增强子,A20 去泛素酶是 NF-κB 信号的关键负调控因子,从而释放 CXCR2 配体介导的 MDSC 趋化作用。重要的是,我们的结果支持了使用抗 NF-κB 抗体或靶向 CXCR2 联合 ICB 治疗晚期 PCa 的治疗策略。总之,我们的研究结果强调了 IKKβ/ARID1A/NF-κB 反馈轴整合炎症和免疫抑制以促进 PCa 进展。

https://cdn.ncbi.nlm.nih.gov/pmc/blobs/cbbb/9701216/75353d340657/41467_2022_34871_Fig1_HTML.jpg

文献AI研究员

20分钟写一篇综述,助力文献阅读效率提升50倍。

立即体验

用中文搜PubMed

大模型驱动的PubMed中文搜索引擎

马上搜索

文档翻译

学术文献翻译模型,支持多种主流文档格式。

立即体验