Suppr超能文献

RAP1 庇护蛋白的异常表达和定位导致与年龄相关的表型。

Aberrant expression and localization of the RAP1 shelterin protein contribute to age-related phenotypes.

机构信息

Laboratory of Genetics and Genomics, National Institute on Aging/National Institutes of Health, Baltimore, Maryland, United States of America.

Comparative Medicine Section, National Institute on Aging/National Institutes of Health, Baltimore, Maryland, United States of America.

出版信息

PLoS Genet. 2022 Nov 28;18(11):e1010506. doi: 10.1371/journal.pgen.1010506. eCollection 2022 Nov.

Abstract

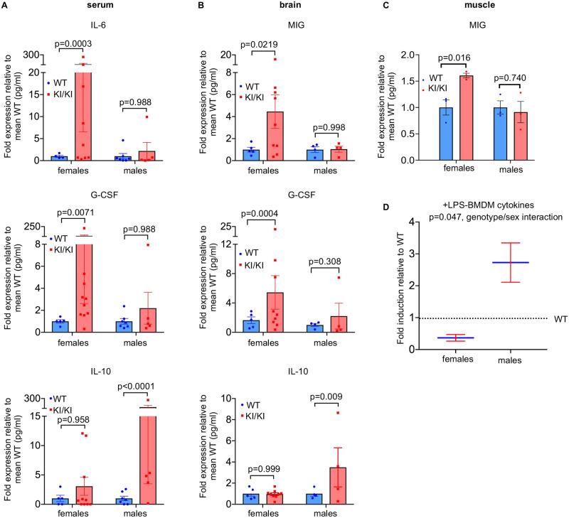
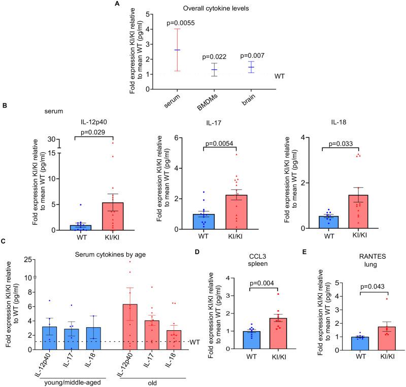
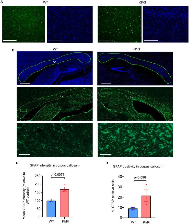
Short telomeres induce a DNA damage response (DDR) that evokes apoptosis and senescence in human cells. An extant question is the contribution of telomere dysfunction-induced DDR to the phenotypes observed in aging and telomere biology disorders. One candidate is RAP1, a telomere-associated protein that also controls transcription at extratelomeric regions. To distinguish these roles, we generated a knockin mouse carrying a mutated Rap1, which was incapable of binding telomeres and did not result in eroded telomeres or a DDR. Primary Rap1 knockin embryonic fibroblasts showed decreased RAP1 expression and re-localization away from telomeres, with an increased cytosolic distribution akin to that observed in human fibroblasts undergoing telomere erosion. Rap1 knockin mice were viable, but exhibited transcriptomic alterations, proinflammatory cytokine/chemokine signaling, reduced lifespan, and decreased healthspan with increased body weight/fasting blood glucose levels, spontaneous tumor incidence, and behavioral deficits. Taken together, our data present mechanisms distinct from telomere-induced DDR that underlie age-related phenotypes.

摘要

短端粒会引发 DNA 损伤反应(DDR),从而导致人类细胞凋亡和衰老。目前存在的一个问题是,端粒功能障碍诱导的 DDR 是否会导致衰老和端粒生物学紊乱中观察到的表型。候选蛋白之一是 RAP1,它是一种与端粒相关的蛋白,也可以控制端粒外区域的转录。为了区分这些作用,我们构建了一种携带突变型 Rap1 的敲入小鼠,该突变型 Rap1 无法与端粒结合,也不会导致端粒侵蚀或 DDR。原代 Rap1 敲入胚胎成纤维细胞表现出 RAP1 表达减少和远离端粒的重新定位,细胞质分布增加,类似于端粒侵蚀的人类成纤维细胞。Rap1 敲入小鼠具有活力,但表现出转录组改变、促炎细胞因子/趋化因子信号转导、寿命缩短以及健康寿命缩短,体重增加/空腹血糖水平升高,自发性肿瘤发生率增加,行为缺陷。总之,我们的数据提供了与端粒诱导的 DDR 不同的机制,这些机制是与年龄相关表型相关的基础。

https://cdn.ncbi.nlm.nih.gov/pmc/blobs/ee0e/9704629/75524e1dc312/pgen.1010506.g001.jpg

文献AI研究员

20分钟写一篇综述,助力文献阅读效率提升50倍。

立即体验

用中文搜PubMed

大模型驱动的PubMed中文搜索引擎

马上搜索

文档翻译

学术文献翻译模型,支持多种主流文档格式。

立即体验