Suppr超能文献

肢带型肌营养不良症 2B 型导致患者高密度脂蛋白胆固醇异常,以及肌营养不良蛋白缺陷型小鼠出现他汀类药物抵抗性肌肉消耗。

Limb-girdle muscular dystrophy type 2B causes HDL-C abnormalities in patients and statin-resistant muscle wasting in dysferlin-deficient mice.

机构信息

Department of Anesthesiology, Pharmacology & Therapeutics, University of British Columbia (UBC), 217-2176 Health Sciences Mall, Vancouver, BC, V6T 1Z3, Canada.

UBC Centre for Heart Lung Innovation, St. Paul's Hospital, Vancouver, Canada.

出版信息

Skelet Muscle. 2022 Nov 29;12(1):25. doi: 10.1186/s13395-022-00308-6.

Abstract

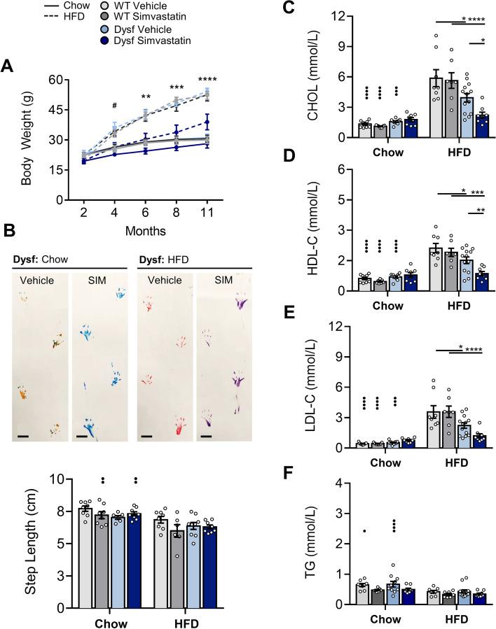
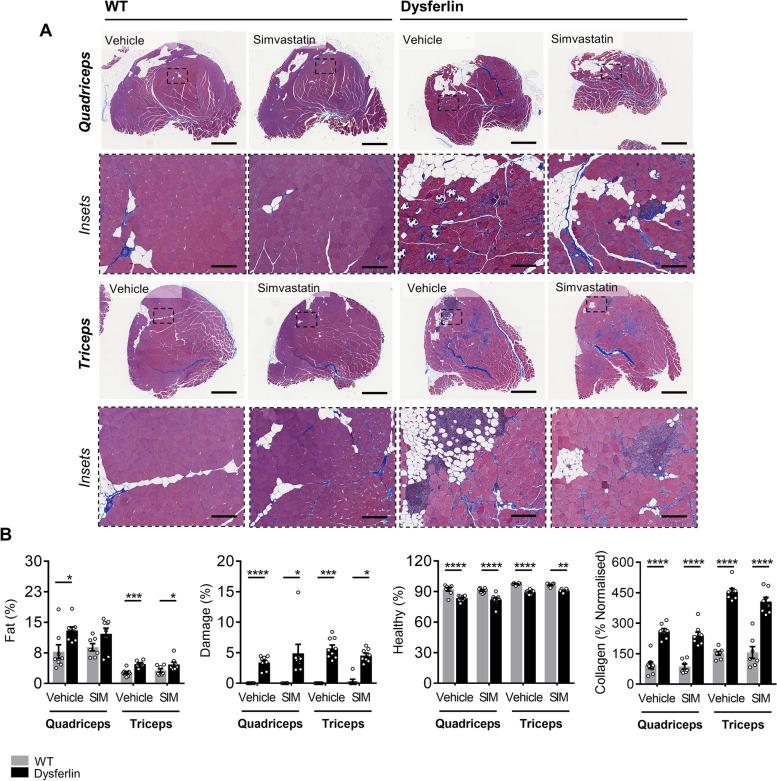
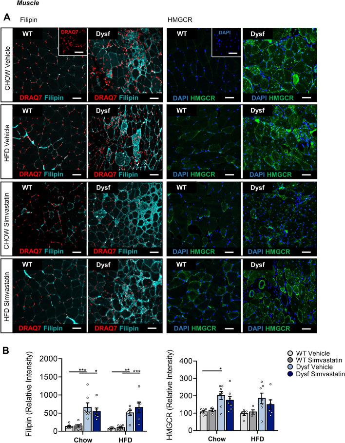
Limb-girdle muscular dystrophy (MD) type 2B (LGMD2B) and Duchenne MD (DMD) are caused by mutations to the Dysferlin and Dystrophin genes, respectively. We have recently demonstrated in typically mild dysferlin- and dystrophin-deficient mouse models that increased plasma cholesterol levels severely exacerbate muscle wasting, and that DMD patients display primary dyslipidemia characterized by elevated plasma cholesterol and triglycerides. Herein, we investigate lipoprotein abnormalities in LGMD2B and if statin therapy protects dysferlin-deficient mice (Dysf) from muscle damage. Herein, lipoproteins and liver enzymes from LGMD2B patients and dysferlin-null (Dysf) mice were analyzed. Simvastatin, which exhibits anti-muscle wasting effects in mouse models of DMD and corrects aberrant expression of key markers of lipid metabolism and endogenous cholesterol synthesis, was tested in Dysf mice. Muscle damage and fibrosis were assessed by immunohistochemistry and cholesterol signalling pathways via Western blot. LGMD2B patients show reduced serum high-density lipoprotein cholesterol (HDL-C) levels compared to healthy controls and exhibit a greater prevalence of abnormal total cholesterol (CHOL)/HDL-C ratios despite an absence of liver dysfunction. While Dysf mice presented with reduced CHOL and associated HDL-C and LDL-C-associated fractions, simvastatin treatment did not prevent muscle wasting in quadriceps and triceps muscle groups or correct aberrant low-density lipoprotein receptor (LDLR) and 3-hydroxy-3-methylglutaryl coenzyme A reductase (HMGCR) protein expression. LGMD2B patients present with reduced serum concentrations of HDL-C, a major metabolic comorbidity, and as a result, statin therapy is unlikely to prevent muscle wasting in this population. We propose that like DMD, LGMD2B should be considered as a new type of genetic dyslipidemia.

摘要

肢带型肌营养不良症 2B 型(LGMD2B)和杜氏肌营养不良症(DMD)分别由 dysferlin 和 dystrophin 基因突变引起。我们最近在典型的轻度 dysferlin 和 dystrophin 缺陷小鼠模型中证明,血浆胆固醇水平升高会严重加剧肌肉消耗,并且 DMD 患者表现出以血浆胆固醇和甘油三酯升高为特征的原发性血脂异常。在此,我们研究了 LGMD2B 中的脂蛋白异常情况,以及他汀类药物治疗是否能保护 dysferlin 缺陷小鼠(Dysf)免受肌肉损伤。在此,分析了 LGMD2B 患者和 dysferlin 缺失(Dysf)小鼠的脂蛋白和肝酶。辛伐他汀在 DMD 小鼠模型中具有抗肌肉消耗作用,并纠正脂质代谢和内源性胆固醇合成关键标志物的异常表达,因此在 Dysf 小鼠中进行了测试。通过免疫组织化学和 Western blot 分析评估肌肉损伤和纤维化。与健康对照组相比,LGMD2B 患者的血清高密度脂蛋白胆固醇(HDL-C)水平降低,并且尽管没有肝功能障碍,但总胆固醇(CHOL)/HDL-C 比值异常的发生率更高。虽然 Dysf 小鼠的 CHOL 及其相关的 HDL-C 和 LDL-C 相关分数降低,但辛伐他汀治疗并不能防止四头肌和三头肌肌肉群的肌肉消耗,也不能纠正异常的低密度脂蛋白受体(LDLR)和 3-羟-3-甲基戊二酰辅酶 A 还原酶(HMGCR)蛋白表达。LGMD2B 患者表现出血清 HDL-C 浓度降低,这是一种主要的代谢合并症,因此他汀类药物治疗不太可能预防该人群的肌肉消耗。我们提出,与 DMD 一样,LGMD2B 也应被视为一种新的遗传性血脂异常。

https://cdn.ncbi.nlm.nih.gov/pmc/blobs/ed3b/9706908/d4414b0f7782/13395_2022_308_Fig1_HTML.jpg

文献AI研究员

20分钟写一篇综述,助力文献阅读效率提升50倍。

立即体验

用中文搜PubMed

大模型驱动的PubMed中文搜索引擎

马上搜索

文档翻译

学术文献翻译模型,支持多种主流文档格式。

立即体验