Suppr超能文献

诱导多能干细胞来源的伤害感受感觉神经元的早期模式化和时间控制过表达。

Derivation of nociceptive sensory neurons from hiPSCs with early patterning and temporally controlled overexpression.

机构信息

UK Dementia Research Institute, Department of Clinical Neurosciences, University of Cambridge, Cambridge CB2 0AH, UK.

Open Targets, Wellcome Genome Campus, Hinxton, Cambridge CB10 1SA, UK.

出版信息

Cell Rep Methods. 2022 Nov 15;2(11):100341. doi: 10.1016/j.crmeth.2022.100341. eCollection 2022 Nov 21.

Abstract

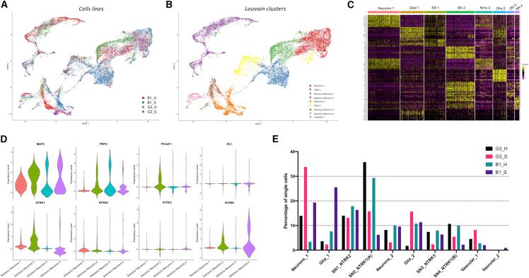
Despite development of protocols to differentiate human pluripotent stem cells (hPSCs), those used to produce sensory neurons remain difficult to replicate and result in heterogenous populations. There is a growing clinical burden of chronic pain conditions, highlighting the need for relevant human cellular models. This study presents a hybrid differentiation method to produce nociceptive sensory neurons from hPSCs. Lines harboring an inducible construct were patterned toward precursors with small molecules followed by overexpression. Neurons expressed key markers, including and , with single-cell RNA sequencing, revealing populations of nociceptors expressing and channels. Physiological profiling with multi-electrode arrays revealed that neurons responded to noxious stimuli, including capsaicin. Finally, we modeled pain-like states to identify genes and pathways involved in pain transduction. This study presents an optimized method to efficiently produce nociceptive sensory neurons and provides a tool to aid development of chronic pain research.

摘要

尽管已经制定了将人类多能干细胞(hPSC)分化为特定细胞类型的方案,但用于产生感觉神经元的方案仍然难以复制,并且会产生异质群体。慢性疼痛疾病的临床负担日益加重,这凸显了对相关人类细胞模型的需求。本研究提出了一种混合分化方法,可从 hPSC 产生伤害感受性感觉神经元。携带诱导型 构建体的系经小分子定向为前体细胞,然后过表达 。神经元表达关键标记物,包括 和 ,单细胞 RNA 测序显示表达 和 通道的伤害感受器群体。多电极阵列的生理分析表明,神经元对有害刺激(包括辣椒素)有反应。最后,我们模拟了疼痛样状态,以确定参与疼痛转导的基因和途径。本研究提出了一种优化的方法,可有效产生伤害感受性感觉神经元,并为慢性疼痛研究的发展提供了一种工具。

https://cdn.ncbi.nlm.nih.gov/pmc/blobs/579f/9701618/64794671d110/fx1.jpg

文献AI研究员

20分钟写一篇综述,助力文献阅读效率提升50倍。

立即体验

用中文搜PubMed

大模型驱动的PubMed中文搜索引擎

马上搜索

文档翻译

学术文献翻译模型,支持多种主流文档格式。

立即体验