Suppr超能文献

临床前评估 CDK4 磷酸化可预测胸膜间皮瘤对 CDK4/6 抑制的高敏感性。

Preclinical evaluation of CDK4 phosphorylation predicts high sensitivity of pleural mesotheliomas to CDK4/6 inhibition.

机构信息

Institut de Recherche Interdisciplinaire en Biologie Humaine et Moléculaire (IRIBHM), Université Libre de Bruxelles, Belgium.

ULB-Cancer Research Center (U-CRC), Université Libre de Bruxelles, Belgium.

出版信息

Mol Oncol. 2024 Apr;18(4):866-894. doi: 10.1002/1878-0261.13351. Epub 2022 Dec 19.

Abstract

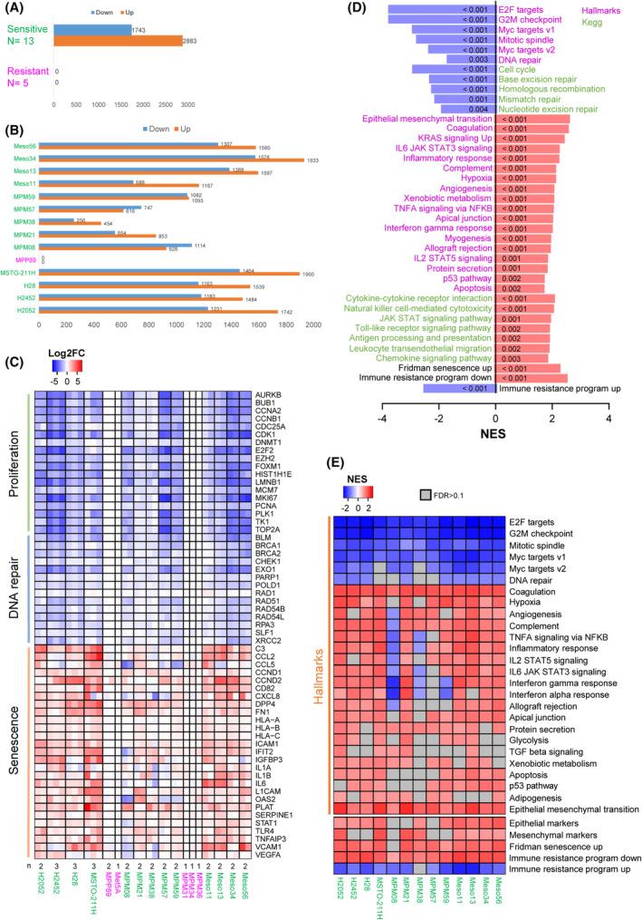
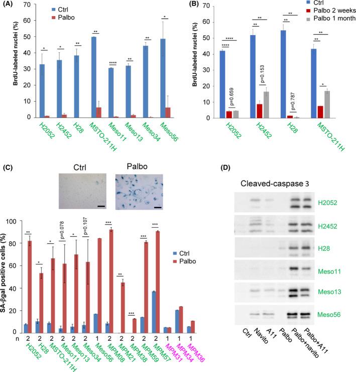
Malignant pleural mesothelioma (MPM) is an aggressive cancer with limited therapeutic options. We evaluated the impact of CDK4/6 inhibition by palbociclib in 28 MPM cell lines including 19 patient-derived ones, using various approaches including RNA-sequencing. Palbociclib strongly and durably inhibited the proliferation of 23 cell lines, indicating a unique sensitivity of MPM to CDK4/6 inhibition. When observed, insensitivity to palbociclib was mostly explained by the lack of active T172-phosphorylated CDK4. This was associated with high p16 (CDKN2A) levels that accompany RB1 defects or inactivation, or (unexpectedly) CCNE1 overexpression in the presence of wild-type RB1. Prolonged palbociclib treatment irreversibly inhibited proliferation despite re-induction of cell cycle genes upon drug washout. A senescence-associated secretory phenotype including various potentially immunogenic components was irreversibly induced. Phosphorylated CDK4 was detected in 80% of 47 MPMs indicating their sensitivity to CDK4/6 inhibitors. Its absence in some highly proliferative MPMs was linked to very high p16 (CDKN2A) expression, which was also observed in public datasets in tumours from short-survival patients. Our study supports the evaluation of CDK4/6 inhibitors for MPM treatment, in monotherapy or combination therapy.

摘要

恶性胸膜间皮瘤(MPM)是一种侵袭性癌症,治疗选择有限。我们评估了 palbociclib 对 28 种 MPM 细胞系(包括 19 种患者来源的细胞系)的 CDK4/6 抑制作用的影响,使用了包括 RNA 测序在内的各种方法。Palbociclib 强烈且持久地抑制了 23 种细胞系的增殖,表明 MPM 对 CDK4/6 抑制具有独特的敏感性。当观察到对 palbociclib 不敏感时,主要是由于缺乏活性 T172 磷酸化 CDK4。这与 RB1 缺陷或失活时的高 p16(CDKN2A)水平相关,或者(出乎意料地)在野生型 RB1 存在时 CCNE1 过表达。尽管在药物洗脱后细胞周期基因重新诱导,但长时间的 palbociclib 治疗仍不可逆地抑制了增殖。不可逆地诱导了一种衰老相关的分泌表型,包括各种潜在的免疫原性成分。在 47 个 MPM 中的 80%中检测到磷酸化 CDK4,表明它们对 CDK4/6 抑制剂敏感。在一些高度增殖性的 MPM 中缺乏这种物质,与非常高的 p16(CDKN2A)表达有关,在来自短生存期患者的肿瘤的公共数据集中也观察到了这种表达。我们的研究支持在单药治疗或联合治疗中评估 CDK4/6 抑制剂用于 MPM 治疗。

https://cdn.ncbi.nlm.nih.gov/pmc/blobs/1431/10994244/e550949c4796/MOL2-18-866-g001.jpg

文献AI研究员

20分钟写一篇综述,助力文献阅读效率提升50倍。

立即体验

用中文搜PubMed

大模型驱动的PubMed中文搜索引擎

马上搜索

文档翻译

学术文献翻译模型,支持多种主流文档格式。

立即体验