Suppr超能文献

通过生物信息学分析构建脓毒症中潜在的功能性长链非编码RNA-微小RNA-信使RNA网络

Construction of a potentially functional lncRNA-miRNA-mRNA network in sepsis by bioinformatics analysis.

作者信息

Zheng Li-Ming, Ye Jun-Qiu, Li Heng-Fei, Liu Quan

机构信息

College of Acupuncture and Orthopedics, Hubei University of Chinese Medicine, Wuhan, China.

Department of Infection, Hubei Provincial Hospital of Traditional Chinese Medicine, Affiliated to Hubei University of Chinese Medicine, Wuhan, China.

出版信息

Front Genet. 2022 Nov 15;13:1031589. doi: 10.3389/fgene.2022.1031589. eCollection 2022.

Abstract

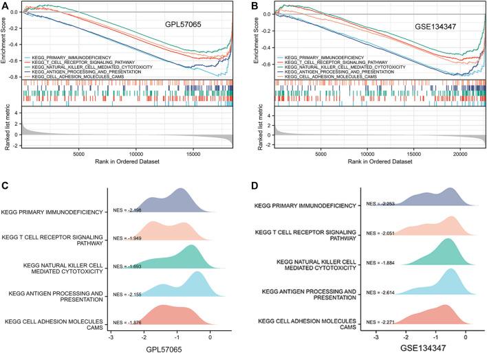
Sepsis is a common disease in internal medicine, with a high incidence and dangerous condition. Due to the limited understanding of its pathogenesis, the prognosis is poor. The goal of this project is to screen potential biomarkers for the diagnosis of sepsis and to identify competitive endogenous RNA (ceRNA) networks associated with sepsis. The expression profiles of long non-coding RNAs (lncRNAs), microRNAs (miRNAs) and messenger RNAs (mRNAs) were derived from the Gene Expression Omnibus (GEO) dataset. The differentially expressed lncRNAs (DElncRNAs), miRNAs (DEmiRNAs) and mRNAs (DEmRNAs) were screened by bioinformatics analysis. DEmRNAs were analyzed by protein-protein interaction (PPI) network analysis, transcription factor enrichment analysis, Gene Ontology (GO), Kyoto Encyclopedia of Genes and Genomes (KEGG) pathway analysis and Gene Set Enrichment Analysis (GSEA). After the prediction of the relevant database, the competitive ceRNA network is built in Cytoscape. The gene-drug interaction was predicted by DGIgb. Finally, quantitative real-time polymerase chain reaction (qRT-PCR) was used to confirm five lncRNAs from the ceRNA network. Through Venn diagram analysis, we found that 57 DElncRNAs, 6 DEmiRNAs and 317 DEmRNAs expressed abnormally in patients with sepsis. GO analysis and KEGG pathway analysis showed that 789 GO terms and 36 KEGG pathways were enriched. Through intersection analysis and data mining, 5 key KEGG pathways and related core genes were revealed by GSEA. The PPI network consists of 247 nodes and 1,163 edges, and 50 hub genes are screened by the MCODE plug-in. In addition, there are 5 DElncRNAs, 6 DEmiRNAs and 28 DEmRNAs in the ceRNA network. Drug action analysis showed that 7 genes were predicted to be molecular targets of drugs. Five lncRNAs in ceRNA network are verified by qRT-PCR, and the results showed that the relative expression of five lncRNAs was significantly different between sepsis patients and healthy control subjects. A sepsis-specific ceRNA network has been effectively created, which is helpful to understand the interaction between lncRNAs, miRNAs and mRNAs. We discovered prospective sepsis peripheral blood indicators and proposed potential treatment medicines, providing new insights into the progression and development of sepsis.

摘要

脓毒症是内科常见疾病,发病率高且病情凶险。由于对其发病机制认识有限,预后较差。本项目旨在筛选用于诊断脓毒症的潜在生物标志物,并识别与脓毒症相关的竞争性内源性RNA(ceRNA)网络。长链非编码RNA(lncRNA)、微小RNA(miRNA)和信使RNA(mRNA)的表达谱来自基因表达综合数据库(GEO)数据集。通过生物信息学分析筛选差异表达的lncRNA(DElncRNA)、miRNA(DEmiRNA)和mRNA(DEmRNA)。通过蛋白质-蛋白质相互作用(PPI)网络分析、转录因子富集分析、基因本体论(GO)、京都基因与基因组百科全书(KEGG)通路分析和基因集富集分析(GSEA)对DEmRNA进行分析。在相关数据库预测后,在Cytoscape中构建竞争性ceRNA网络。通过DGIgb预测基因-药物相互作用。最后,采用定量实时聚合酶链反应(qRT-PCR)对ceRNA网络中的5个lncRNA进行验证。通过维恩图分析,我们发现57个DElncRNA、6个DEmiRNA和317个DEmRNA在脓毒症患者中异常表达。GO分析和KEGG通路分析显示富集了789个GO术语和36条KEGG通路。通过交集分析和数据挖掘,GSEA揭示了5条关键KEGG通路和相关核心基因。PPI网络由247个节点和1163条边组成,通过MCODE插件筛选出50个枢纽基因。此外,ceRNA网络中有5个DElncRNA、6个DEmiRNA和28个DEmRNA。药物作用分析显示,7个基因被预测为药物的分子靶点。ceRNA网络中的5个lncRNA经qRT-PCR验证,结果显示脓毒症患者与健康对照者之间5个lncRNA的相对表达存在显著差异。已有效构建了脓毒症特异性ceRNA网络,有助于了解lncRNA、miRNA和mRNA之间的相互作用。我们发现了脓毒症外周血的潜在指标并提出了潜在治疗药物,为脓毒症的进展和发展提供了新见解。

https://cdn.ncbi.nlm.nih.gov/pmc/blobs/cdb4/9707798/3bb50db5e88e/fgene-13-1031589-g001.jpg

文献AI研究员

20分钟写一篇综述,助力文献阅读效率提升50倍。

立即体验

用中文搜PubMed

大模型驱动的PubMed中文搜索引擎

马上搜索

文档翻译

学术文献翻译模型,支持多种主流文档格式。

立即体验