Suppr超能文献

HNF4α 作为肠道 Wnt3 和潘氏细胞命运的上游功能调节因子。

HNF4α Acts as Upstream Functional Regulator of Intestinal Wnt3 and Paneth Cell Fate.

机构信息

Department of Immunology and Cell Biology, Université de Sherbrooke, Sherbrooke, Québec, Canada.

Department of Biochemistry and Functional Genomics, Université de Sherbrooke, Sherbrooke, Québec, Canada.

出版信息

Cell Mol Gastroenterol Hepatol. 2023;15(3):593-612. doi: 10.1016/j.jcmgh.2022.11.010. Epub 2022 Dec 2.

Abstract

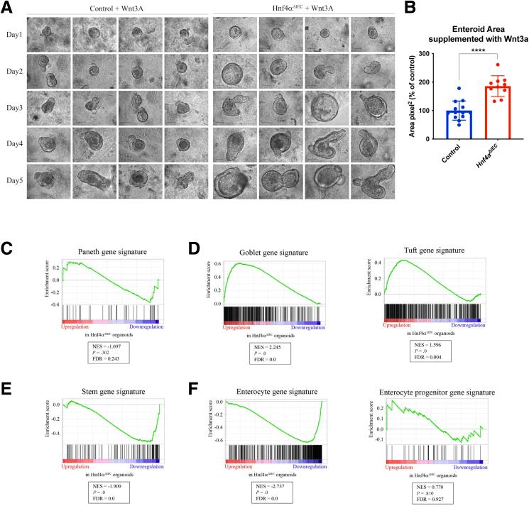
BACKGROUND & AIMS: The intestinal epithelium intrinsically renews itself ex vivo via the proliferation of Lgr5 intestinal stem cells, which is sustained by the establishment of an epithelial stem cell niche. Differentiated Paneth cells are the main source of epithelial-derived niche factor supplies and produce Wnt3 as an essential factor in supporting Lgr5 stem cell activity in the absence of redundant mesenchymal Wnts. Maturation of Paneth cells depends on canonical Wnt signaling, but few transcriptional regulators have been identified to this end. The role of HNF4α in intestinal epithelial cell differentiation is considered redundant with its paralog HNF4γ. However, it is unclear whether HNF4α alone controls intrinsic intestinal epithelial cell growth and fate in the absence of a mesenchymal niche.

METHODS

We used transcriptomic analyses to dissect the role of HNF4α in the maintenance of jejunal epithelial culture when cultured ex vivo as enteroids in the presence or absence of compensatory mesenchymal cells.

RESULTS

HNF4α plays a crucial role in supporting the growth and survival of jejunal enteroids. Transcriptomic analyses revealed an autonomous function of HNF4α in Wnt3 transcriptional regulation and Paneth cell differentiation. We showed that Wnt3a supplementation or co-culture with intestinal subepithelial mesenchymal cells reversed cell death and transcriptional changes caused by the deletion of Hnf4a in jejunal enteroids.

CONCLUSIONS

Our results support the intrinsic epithelial role of HNF4α in regulating Paneth cell homeostasis and intestinal epithelium renewal in the absence of compensatory Wnt signaling.

摘要

背景与目的

肠上皮细胞在体外通过 Lgr5 肠干细胞的增殖进行内在更新,这一过程由上皮干细胞龛的建立来维持。分化的 Paneth 细胞是上皮源性龛供应的主要来源,并且在没有冗余的间质 Wnt 的情况下产生 Wnt3,作为支持 Lgr5 干细胞活性的必需因子。Paneth 细胞的成熟依赖于经典 Wnt 信号通路,但为此已鉴定出的转录调节因子很少。HNF4α 在肠上皮细胞分化中的作用被认为与其旁系同源物 HNF4γ 冗余。然而,在没有间质龛的情况下,HNF4α 是否单独控制内在肠上皮细胞的生长和命运尚不清楚。

方法

我们使用转录组分析来剖析 HNF4α 在体外培养作为类器官的空肠上皮培养物中维持时的作用,同时存在或不存在补偿性间质细胞。

结果

HNF4α 在支持空肠类器官的生长和存活方面起着至关重要的作用。转录组分析显示 HNF4α 在 Wnt3 转录调控和 Paneth 细胞分化中具有自主功能。我们表明 Wnt3a 补充或与肠黏膜下间充质细胞共培养可逆转 Hnf4a 缺失引起的空肠类器官细胞死亡和转录变化。

结论

我们的结果支持 HNF4α 在调节 Paneth 细胞稳态和无补偿性 Wnt 信号情况下的肠上皮更新中的内在上皮作用。

https://cdn.ncbi.nlm.nih.gov/pmc/blobs/0c1b/9871320/59c6b6e0da97/gr1.jpg

文献AI研究员

20分钟写一篇综述,助力文献阅读效率提升50倍。

立即体验

用中文搜PubMed

大模型驱动的PubMed中文搜索引擎

马上搜索

文档翻译

学术文献翻译模型,支持多种主流文档格式。

立即体验