Suppr超能文献

构建阻塞性睡眠呼吸暂停诊断模型的线粒体功能障碍相关特征。

Construction of a mitochondrial dysfunction related signature of diagnosed model to obstructive sleep apnea.

作者信息

Liu Qian, Hao Tao, Li Lei, Huang Daqi, Lin Ze, Fang Yipeng, Wang Dong, Zhang Xin

机构信息

Shantou University Medical College, Shantou, China.

Department of Cardiology, The Affiliated Hospital of Binzhou Medical University, Binzhou, Shandong Province, China.

出版信息

Front Genet. 2022 Nov 21;13:1056691. doi: 10.3389/fgene.2022.1056691. eCollection 2022.

Abstract

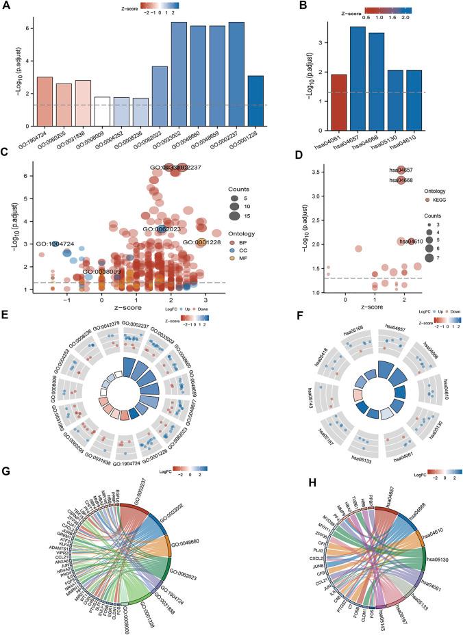
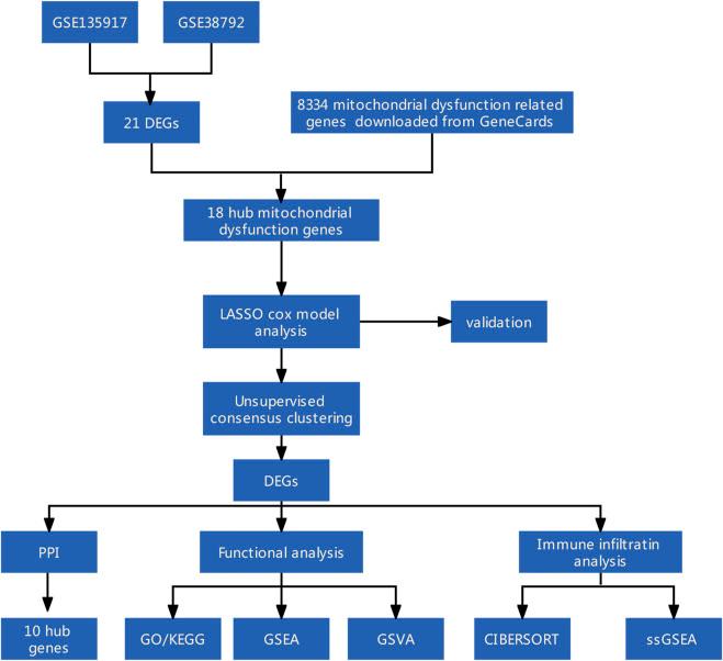
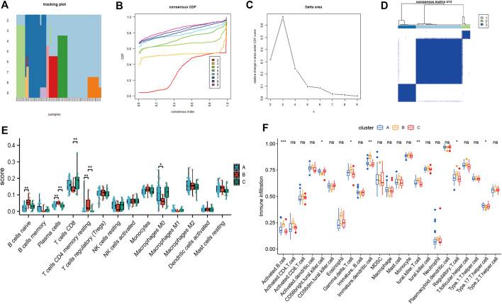
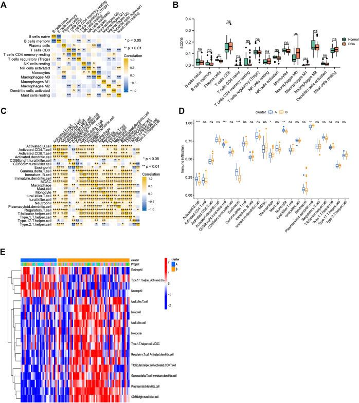
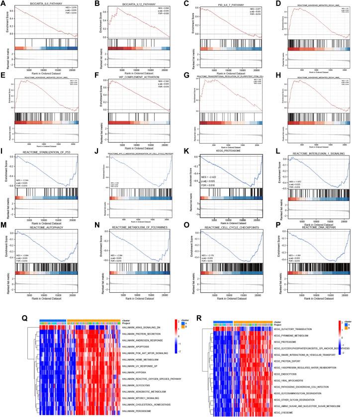
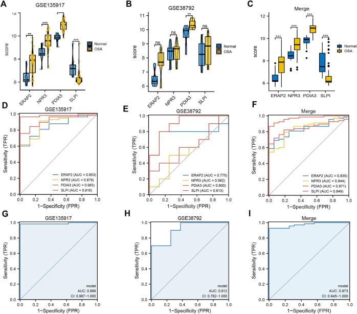
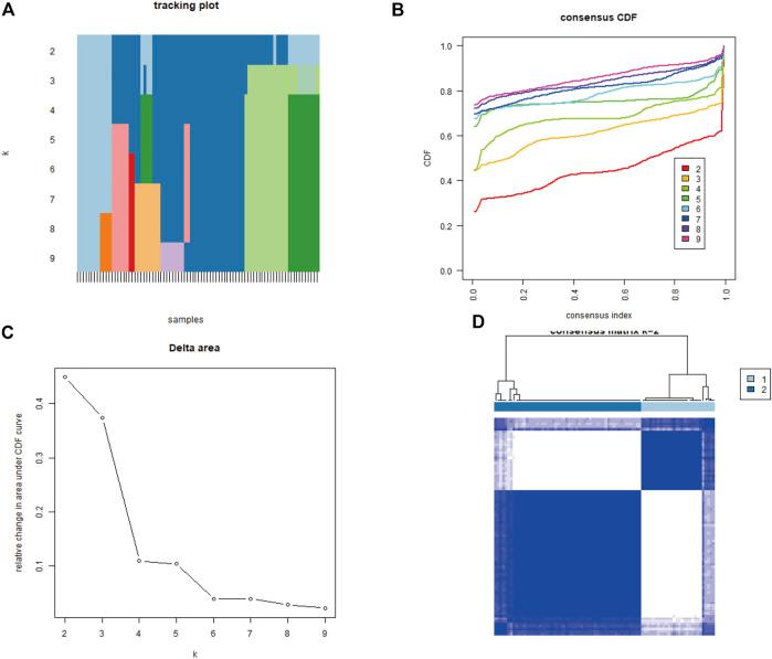
The molecular mechanisms underlying obstructive sleep apnea (OSA) and its comorbidities may involve mitochondrial dysfunction. However, very little is known about the relationships between mitochondrial dysfunction-related genes and OSA. Mitochondrial dysfunction-related differentially expressed genes (DEGs) between OSA and control adipose tissue samples were identified using data from the Gene Expression Omnibus database and information on mitochondrial dysfunction-related genes from the GeneCards database. A mitochondrial dysfunction-related signature of diagnostic model was established using least absolute shrinkage and selection operator Cox regression and then verified. Additionally, consensus clustering algorithms were used to conduct an unsupervised cluster analysis. A protein-protein interaction network of the DEGs between the mitochondrial dysfunction-related clusters was constructed using STRING database and the hub genes were identified. Functional analyses, including Gene Ontology (GO) analysis, Kyoto Encyclopedia of Genes and Genomes (KEGG) analysis, gene set enrichment analysis (GSEA), and gene set variation analysis (GSVA), were conducted to explore the mechanisms involved in mitochondrial dysfunction in OSA. Immune cell infiltration analyses were conducted using CIBERSORT and single-sample GSEA (ssGSEA). we established mitochondrial dysfunction related four-gene signature of diagnostic model consisted of , and which could easily distinguish between OSA patients and controls. In addition, based on mitochondrial dysfunction-related gene expression, we identified two clusters among all the samples and three clusters among the OSA samples. A total of 10 hub genes were selected from the PPI network of DEGs between the two mitochondrial dysfunction-related clusters. There were correlations between the 10 hub genes and the 4 diagnostic genes. Enrichment analyses suggested that autophagy, inflammation pathways, and immune pathways are crucial in mitochondrial dysfunction in OSA. Plasma cells and M0 and M1 macrophages were significantly different between the OSA and control samples, while several immune cell types, especially T cells (γ/δ T cells, natural killer T cells, regulatory T cells, and type 17 T helper cells), were significantly different among mitochondrial dysfunction-related clusters of OSA samples. A novel mitochondrial dysfunction-related four-gen signature of diagnostic model was built. The genes are potential biomarkers for OSA and may play important roles in the development of OSA complications.

摘要

阻塞性睡眠呼吸暂停(OSA)及其合并症潜在的分子机制可能涉及线粒体功能障碍。然而,关于线粒体功能障碍相关基因与OSA之间的关系却知之甚少。利用基因表达综合数据库的数据以及基因卡片数据库中与线粒体功能障碍相关基因的信息,确定了OSA与对照脂肪组织样本之间线粒体功能障碍相关的差异表达基因(DEG)。使用最小绝对收缩和选择算子Cox回归建立了诊断模型的线粒体功能障碍相关特征,随后进行了验证。此外,使用共识聚类算法进行无监督聚类分析。利用STRING数据库构建了线粒体功能障碍相关聚类之间DEG的蛋白质-蛋白质相互作用网络,并确定了枢纽基因。进行了功能分析,包括基因本体(GO)分析、京都基因与基因组百科全书(KEGG)分析、基因集富集分析(GSEA)和基因集变异分析(GSVA),以探究OSA中线粒体功能障碍所涉及的机制。使用CIBERSORT和单样本GSEA(ssGSEA)进行免疫细胞浸润分析。我们建立了由 组成的诊断模型的线粒体功能障碍相关四基因特征,该特征能够轻松区分OSA患者和对照。此外,基于线粒体功能障碍相关基因表达,我们在所有样本中鉴定出两个聚类,在OSA样本中鉴定出三个聚类。从两个线粒体功能障碍相关聚类之间DEG的蛋白质-蛋白质相互作用网络中总共选择了10个枢纽基因。这10个枢纽基因与4个诊断基因之间存在相关性。富集分析表明,自噬、炎症途径和免疫途径在OSA的线粒体功能障碍中至关重要。OSA样本与对照样本之间浆细胞以及M0和M1巨噬细胞存在显著差异,而几种免疫细胞类型,尤其是T细胞(γ/δT细胞、自然杀伤T细胞、调节性T细胞和17型辅助性T细胞),在OSA样本的线粒体功能障碍相关聚类之间存在显著差异。构建了一种新型的诊断模型的线粒体功能障碍相关四基因特征。这些基因是OSA的潜在生物标志物,可能在OSA并发症的发生发展中发挥重要作用。

https://cdn.ncbi.nlm.nih.gov/pmc/blobs/cb26/9714559/ee770a2da1f1/fgene-13-1056691-g001.jpg

文献AI研究员

20分钟写一篇综述,助力文献阅读效率提升50倍。

立即体验

用中文搜PubMed

大模型驱动的PubMed中文搜索引擎

马上搜索

文档翻译

学术文献翻译模型,支持多种主流文档格式。

立即体验