Suppr超能文献

白藜芦醇通过诱导糖尿病小鼠 M2 巨噬细胞极化加速伤口愈合。

Resveratrol accelerates wound healing by inducing M2 macrophage polarisation in diabetic mice.

机构信息

Department of Burns and Plastic Surgery, Nanjing Drum Tower Hospital Clinical College of Jiangsu University, Nanjing, China.

Department of Emergency Surgery, The Fourth Affiliated Hospital of Jiangsu University (Zhenjiang Fourth People's Hospital), Zhenjiang, China.

出版信息

Pharm Biol. 2022 Dec;60(1):2328-2337. doi: 10.1080/13880209.2022.2149821.

Abstract

CONTEXT

The reduction in M2 macrophage polarisation plays a major role during diabetic wound healing. Resveratrol (RSV) can promote the polarisation of M2 macrophages and accelerate diabetic wound healing. However, the specific mechanism by which RSV regulates M2 macrophage polarisation to promote diabetic wound healing is unclear.

OBJECTIVE

This study evaluated the effectiveness of RSV on diabetic wound healing and analysed the underlying mechanisms.

MATERIALS AND METHODS

STZ-induced C57/B6 mice were used as a diabetic mice model for a period of 15 days. RSV (10 μmol/L) was injected around the wound to evaluate the effect of RSV on the healing process of diabetic wounds. The human monocyte line THP-1 was used to evaluate the effects of RSV (10 μmol/L) on polarisation of M2 macrophages and the secretion of pro-inflammatory factors.

RESULTS

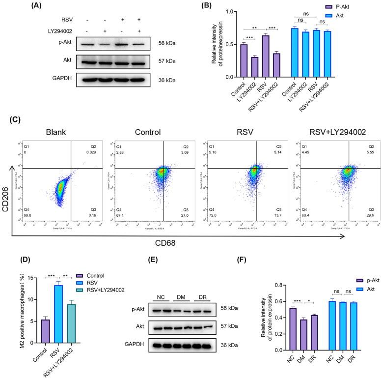
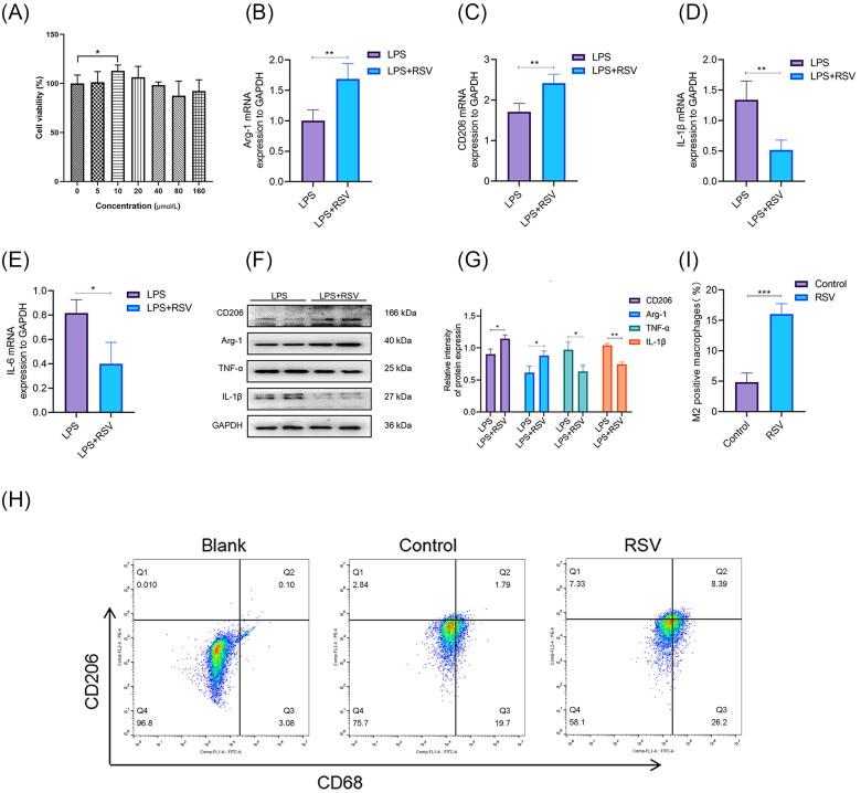
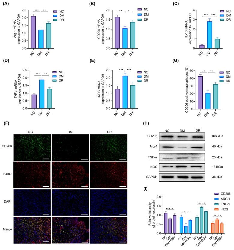
, RSV significantly increased diabetic wound healing ( < 0.05) and make the regenerated skin structure more complete. And it promoted the expression of α-SMA and Collagen I ( < 0.05). Moreover, RSV reduced the secretion of inflammatory factors (TNF-α, iNOS and IL-1β) ( < 0.05) and promoted M2 macrophage polarisation by increasing Arg-1 and CD206 expression ( < 0.01). , RSV promoted the polarisation of M2 macrophages ( < 0.001) and reduced the secretion of pro-inflammatory factors (TNF-α, IL-6 and IL-1β) ( < 0.05). The therapeutic effects of RSV were all significantly reversed with LY294002 ( < 0.01).

DISCUSSION AND CONCLUSIONS

RSV has the positive effects on promoting the acceleration and quality of skin wound healing, which provides a scientific basis for clinical treatment in diabetic wound.

摘要

背景

M2 巨噬细胞极化的减少在糖尿病伤口愈合中起着重要作用。白藜芦醇(RSV)可以促进 M2 巨噬细胞的极化,并加速糖尿病伤口愈合。然而,RSV 调节 M2 巨噬细胞极化以促进糖尿病伤口愈合的具体机制尚不清楚。

目的

本研究评估 RSV 对糖尿病伤口愈合的有效性,并分析其潜在机制。

材料和方法

采用 STZ 诱导的 C57/B6 小鼠作为糖尿病小鼠模型,持续 15 天。在伤口周围注射 RSV(10 μmol/L),以评估 RSV 对糖尿病伤口愈合过程的影响。使用人单核细胞系 THP-1 评估 RSV(10 μmol/L)对 M2 巨噬细胞极化和促炎因子分泌的影响。

结果

RSV 显著增加糖尿病伤口愈合(<0.05),使再生皮肤结构更加完整,并促进 α-SMA 和 Collagen I 的表达(<0.05)。此外,RSV 通过降低 TNF-α、iNOS 和 IL-1β 的分泌(<0.05),并通过增加 Arg-1 和 CD206 的表达促进 M2 巨噬细胞极化(<0.01)。体内实验表明,RSV 促进 M2 巨噬细胞极化(<0.001),减少 TNF-α、IL-6 和 IL-1β 的分泌(<0.05)。LY294002 显著逆转 RSV 的治疗效果(<0.01)。

讨论与结论

RSV 对促进皮肤伤口愈合的加速和质量具有积极作用,为糖尿病伤口的临床治疗提供了科学依据。

https://cdn.ncbi.nlm.nih.gov/pmc/blobs/5760/9728132/4dc970da789a/IPHB_A_2149821_F0001_C.jpg

文献AI研究员

20分钟写一篇综述,助力文献阅读效率提升50倍。

立即体验

用中文搜PubMed

大模型驱动的PubMed中文搜索引擎

马上搜索

文档翻译

学术文献翻译模型,支持多种主流文档格式。

立即体验