Suppr超能文献

内质网相关 RNA 沉默促进内质网质量控制。

ER-associated RNA silencing promotes ER quality control.

机构信息

Institute for Genetics, University of Cologne, Cologne, Germany.

Cologne Excellence Cluster on Cellular Stress Responses in Aging-Associated Diseases (CECAD), University of Cologne, Cologne, Germany.

出版信息

Nat Cell Biol. 2022 Dec;24(12):1714-1725. doi: 10.1038/s41556-022-01025-4. Epub 2022 Dec 5.

Abstract

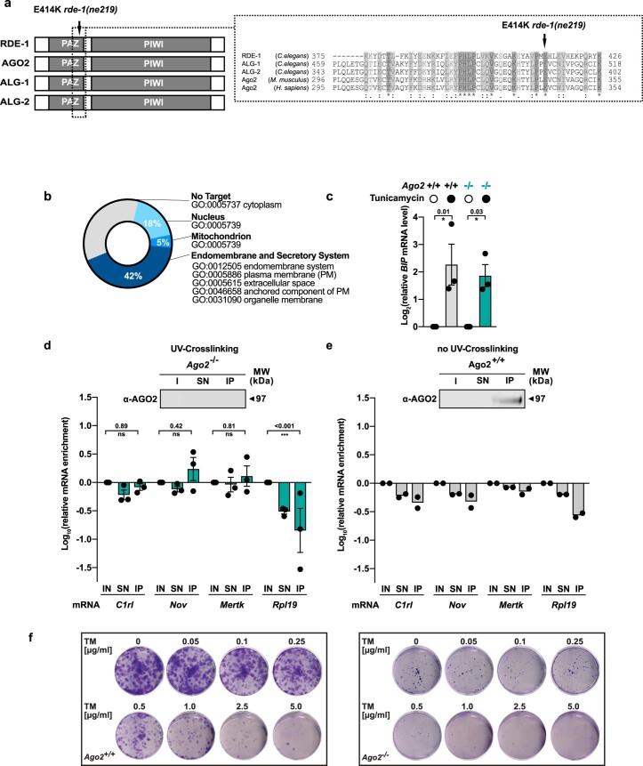
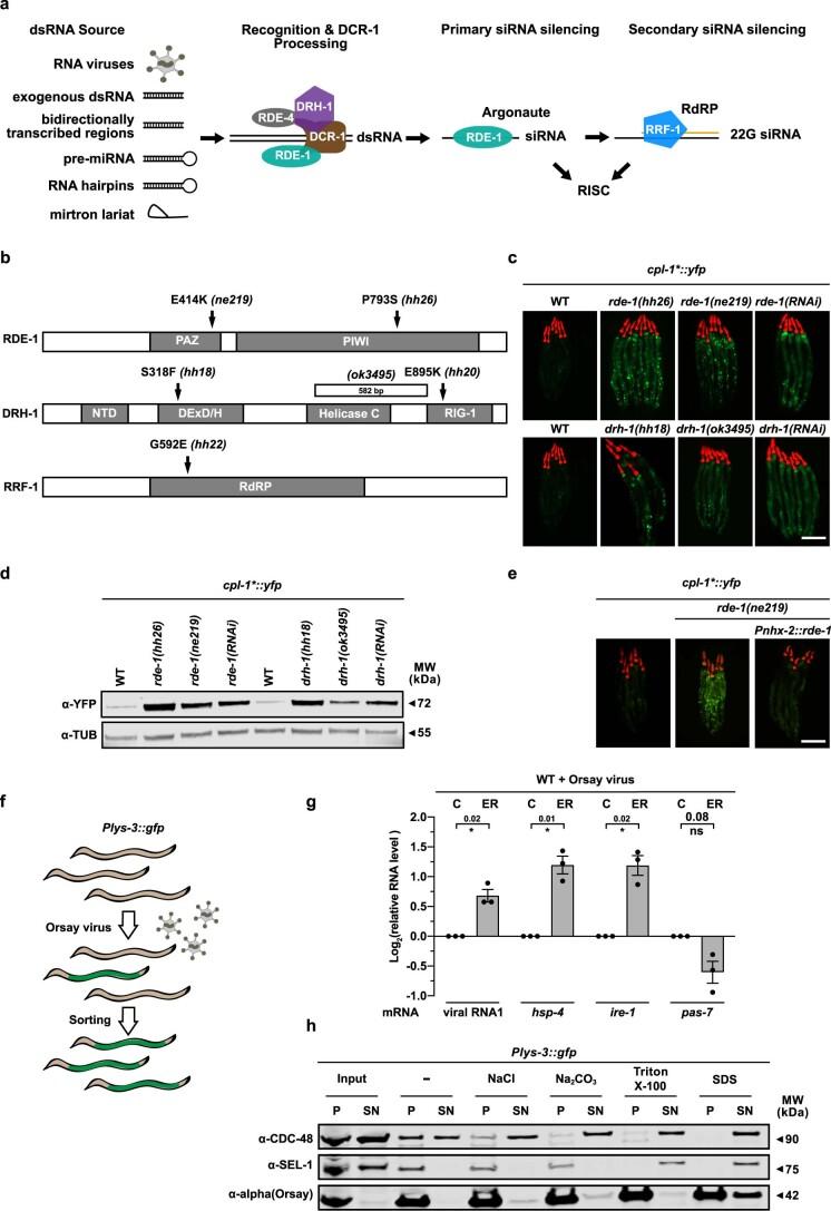
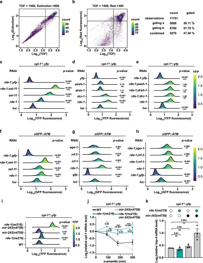
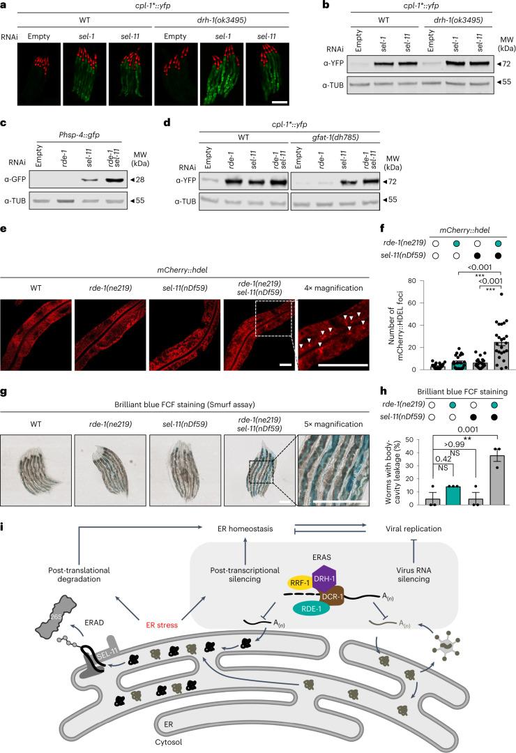
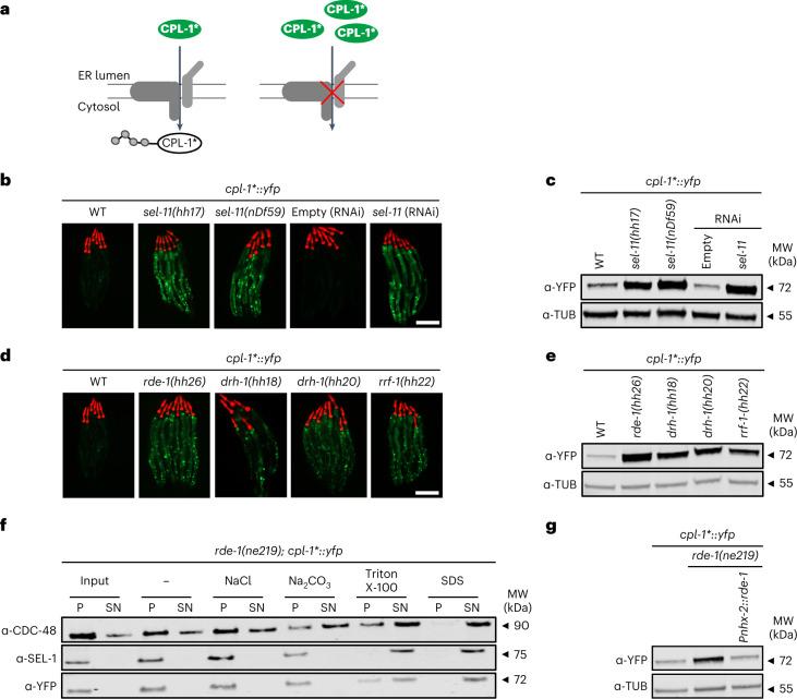
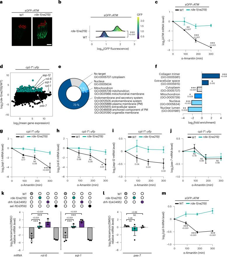
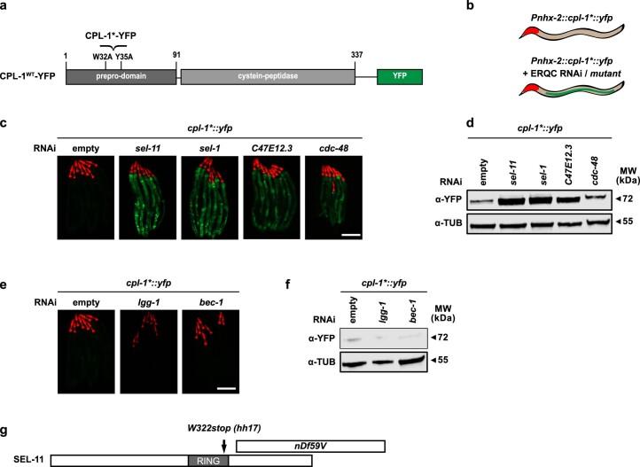
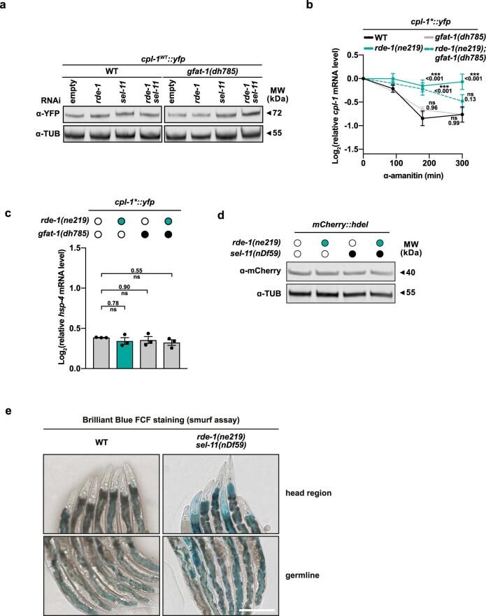
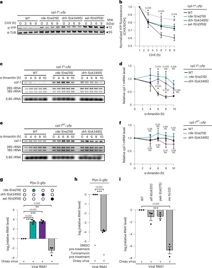
The endoplasmic reticulum (ER) coordinates mRNA translation and processing of secreted and endomembrane proteins. ER-associated degradation (ERAD) prevents the accumulation of misfolded proteins in the ER, but the physiological regulation of this process remains poorly characterized. Here, in a genetic screen using an ERAD model substrate in Caenorhabditis elegans, we identified an anti-viral RNA interference pathway, referred to as ER-associated RNA silencing (ERAS), which acts together with ERAD to preserve ER homeostasis and function. Induced by ER stress, ERAS is mediated by the Argonaute protein RDE-1/AGO2, is conserved in mammals and promotes ER-associated RNA turnover. ERAS and ERAD are complementary, as simultaneous inactivation of both quality-control pathways leads to increased ER stress, reduced protein quality control and impaired intestinal integrity. Collectively, our findings indicate that ER homeostasis and organismal health are protected by synergistic functions of ERAS and ERAD.

摘要

内质网 (ER) 协调 mRNA 的翻译和分泌蛋白及内膜蛋白的加工。内质网相关降解 (ERAD) 可防止错误折叠的蛋白质在内质网中积累,但该过程的生理调节仍知之甚少。在这里,我们在秀丽隐杆线虫的 ERAD 模型底物的遗传筛选中发现了一种抗病毒 RNA 干扰途径,称为内质网相关 RNA 沉默 (ERAS),它与 ERAD 一起作用以维持内质网的平衡和功能。内质网应激诱导的 ERAS 是由 Argonaute 蛋白 RDE-1/AGO2 介导的,在哺乳动物中保守,并促进 ER 相关的 RNA 周转。ERAS 和 ERAD 是互补的,因为同时失活这两种质量控制途径会导致内质网应激增加、蛋白质质量控制降低和肠道完整性受损。总的来说,我们的发现表明,ERAS 和 ERAD 的协同作用可保护内质网的平衡和生物体的健康。

https://cdn.ncbi.nlm.nih.gov/pmc/blobs/08b0/9729107/50ebe7bb555b/41556_2022_1025_Fig1_HTML.jpg

文献AI研究员

20分钟写一篇综述,助力文献阅读效率提升50倍。

立即体验

用中文搜PubMed

大模型驱动的PubMed中文搜索引擎

马上搜索

文档翻译

学术文献翻译模型,支持多种主流文档格式。

立即体验