Suppr超能文献

将他莫昔芬重新用于结核病潜在的宿主导向治疗。

Repurposing Tamoxifen as Potential Host-Directed Therapeutic for Tuberculosis.

机构信息

Institute of Biology Leiden, Leiden University, Leiden, The Netherlands.

Department of Infectious Diseases, Leiden University Medical Center, Leiden, The Netherlands.

出版信息

mBio. 2023 Feb 28;14(1):e0302422. doi: 10.1128/mbio.03024-22. Epub 2022 Dec 7.

Abstract

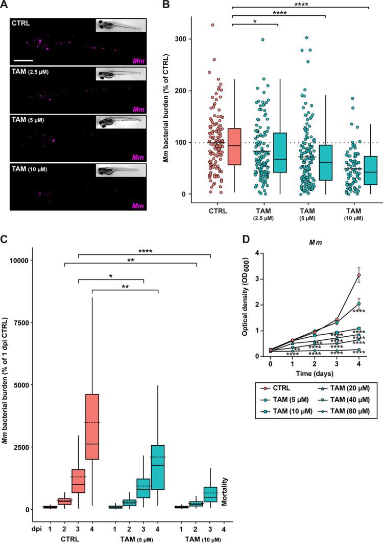
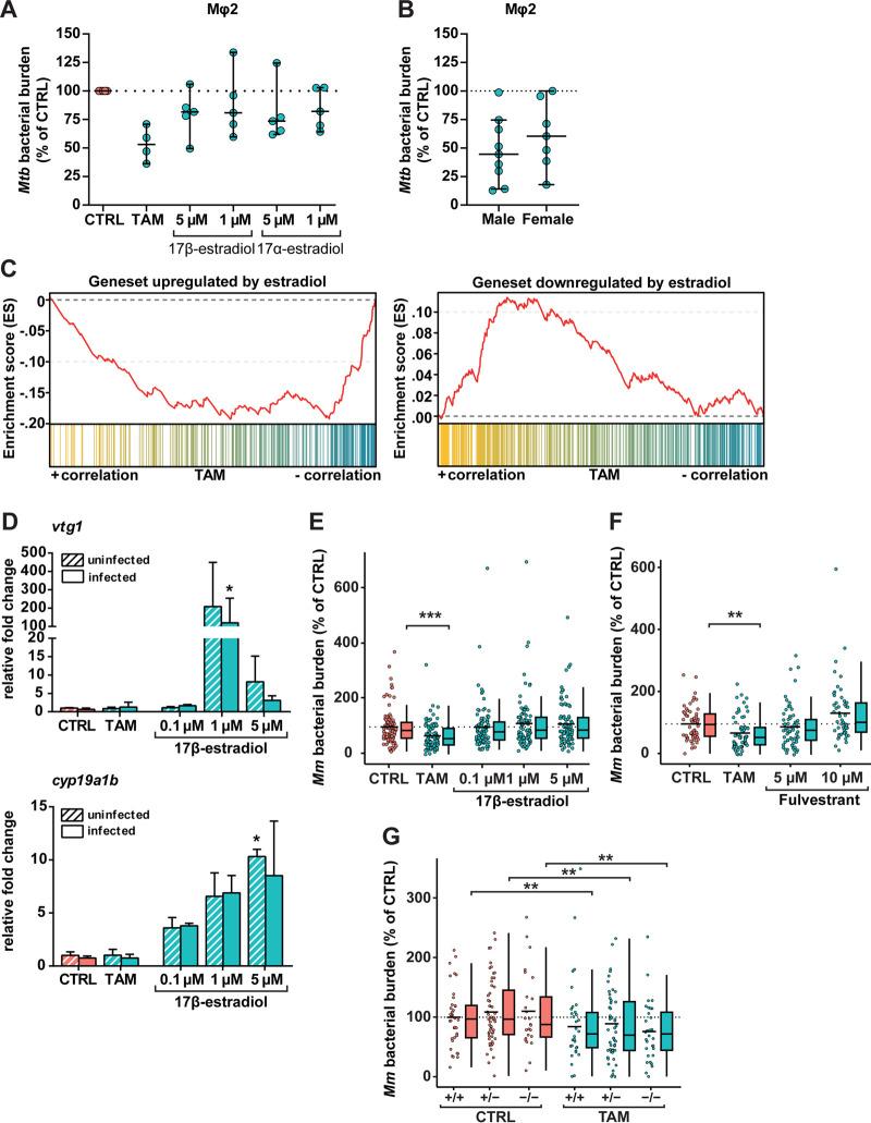
The global burden of tuberculosis (TB) is aggravated by the continuously increasing emergence of drug resistance, highlighting the need for innovative therapeutic options. The concept of host-directed therapy (HDT) as adjunctive to classical antibacterial therapy with antibiotics represents a novel and promising approach for treating TB. Here, we have focused on repurposing the clinically used anticancer drug tamoxifen, which was identified as a molecule with strong host-directed activity against intracellular Mycobacterium tuberculosis (). Using a primary human macrophage infection model, we demonstrate the potential of tamoxifen against drug-sensitive as well as drug-resistant bacteria. The therapeutic effect of tamoxifen was confirmed in an TB model based on Mycobacterium marinum infection of zebrafish larvae. Tamoxifen had no direct antimicrobial effects at the concentrations used, confirming that tamoxifen acted as an HDT drug. Furthermore, we demonstrate that the antimycobacterial effect of tamoxifen is independent of its well-known target the estrogen receptor (ER) pathway, but instead acts by modulating autophagy, in particular the lysosomal pathway. Through RNA sequencing and microscopic colocalization studies, we show that tamoxifen stimulates lysosomal activation and increases the localization of mycobacteria in lysosomes both and , while inhibition of lysosomal activity during tamoxifen treatment partly restores mycobacterial survival. Thus, our work highlights the HDT potential of tamoxifen and proposes it as a repurposed molecule for the treatment of TB. Tuberculosis (TB) is the world's most lethal infectious disease caused by a bacterial pathogen, Mycobacterium tuberculosis. This pathogen evades the immune defenses of its host and grows intracellularly in immune cells, particularly inside macrophages. There is an urgent need for novel therapeutic strategies because treatment of TB patients is increasingly complicated by rising antibiotic resistance. In this study, we explored a breast cancer drug, tamoxifen, as a potential anti-TB drug. We show that tamoxifen acts as a so-called host-directed therapeutic, which means that it does not act directly on the bacteria but helps the host macrophages combat the infection more effectively. We confirmed the antimycobacterial effect of tamoxifen in a zebrafish model for TB and showed that it functions by promoting the delivery of mycobacteria to digestive organelles, the lysosomes. These results support the high potential of tamoxifen to be repurposed to fight antibiotic-resistant TB infections by host-directed therapy.

摘要

全球结核病(TB)负担因耐药性不断增加而加重,突显了需要创新的治疗选择。将宿主定向治疗(HDT)作为抗生素的经典抗菌治疗的辅助手段,代表了一种治疗结核病的新方法。在这里,我们专注于重新利用临床上使用的抗癌药物他莫昔芬,它被确定为一种具有针对细胞内结核分枝杆菌()强烈宿主定向活性的分子。使用原代人巨噬细胞感染模型,我们证明了他莫昔芬对敏感和耐药细菌的潜力。基于斑马鱼幼虫感染海洋分枝杆菌的结核病模型,证实了他莫昔芬的治疗效果。在使用的浓度下,他莫昔芬没有直接的抗菌作用,证实他莫昔芬作为一种 HDT 药物起作用。此外,我们证明他莫昔芬的抗分枝杆菌作用与其众所周知的靶标雌激素受体(ER)途径无关,而是通过调节自噬,特别是溶酶体途径起作用。通过 RNA 测序和显微镜共定位研究,我们表明他莫昔芬刺激溶酶体激活并增加和的分枝杆菌在溶酶体中的定位,而在他莫昔芬治疗期间抑制溶酶体活性部分恢复分枝杆菌的存活。因此,我们的工作强调了他莫昔芬的 HDT 潜力,并提出将其作为一种治疗结核病的再利用分子。

结核病(TB)是由细菌病原体结核分枝杆菌引起的世界上最致命的传染病。这种病原体逃避宿主的免疫防御,在免疫细胞内,特别是在巨噬细胞内,进行细胞内生长。由于治疗 TB 患者的方法越来越复杂,需要新的治疗策略,因为抗生素耐药性不断增加。在这项研究中,我们探索了一种乳腺癌药物他莫昔芬作为一种潜在的抗结核病药物。我们表明,他莫昔芬作为一种所谓的宿主定向治疗药物,这意味着它不会直接作用于细菌,而是帮助宿主巨噬细胞更有效地对抗感染。我们在结核病的斑马鱼模型中证实了他莫昔芬的抗分枝杆菌作用,并表明它通过促进分枝杆菌递送至消化细胞器溶酶体而起作用。这些结果支持他莫昔芬通过宿主定向治疗被重新用于对抗抗生素耐药性结核病感染的高潜力。

https://cdn.ncbi.nlm.nih.gov/pmc/blobs/736c/9973281/01a05c3ef8fc/mbio.03024-22-f001.jpg

文献AI研究员

20分钟写一篇综述,助力文献阅读效率提升50倍。

立即体验

用中文搜PubMed

大模型驱动的PubMed中文搜索引擎

马上搜索

文档翻译

学术文献翻译模型,支持多种主流文档格式。

立即体验