Suppr超能文献

靶向 Nectin4/FAP 的 CAR-T 细胞分泌 IL-7、CCL19 和 IL-12 用于治疗恶性实体瘤的研究进展。

Development of Nectin4/FAP-targeted CAR-T cells secreting IL-7, CCL19, and IL-12 for malignant solid tumors.

机构信息

Key Laboratory of Laboratory Medicine, Ministry of Education, School of Laboratory Medicine and Life Science, Wenzhou Medical University, Wenzhou, China.

Department of Hematology, Wenzhou Key Laboratory of Hematology, The First Affiliated Hospital of Wenzhou Medical University, Wenzhou, China.

出版信息

Front Immunol. 2022 Nov 21;13:958082. doi: 10.3389/fimmu.2022.958082. eCollection 2022.

Abstract

BACKGROUND

Chimeric antigen receptor T (CAR-T) cell therapy has made significant advances for hematological malignancies but encounters obstacles in the treatment of solid tumors mainly due to tumor immunosuppressive microenvironment.

METHODS

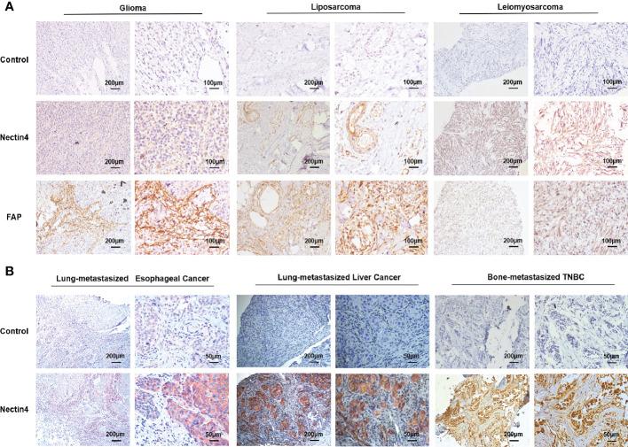
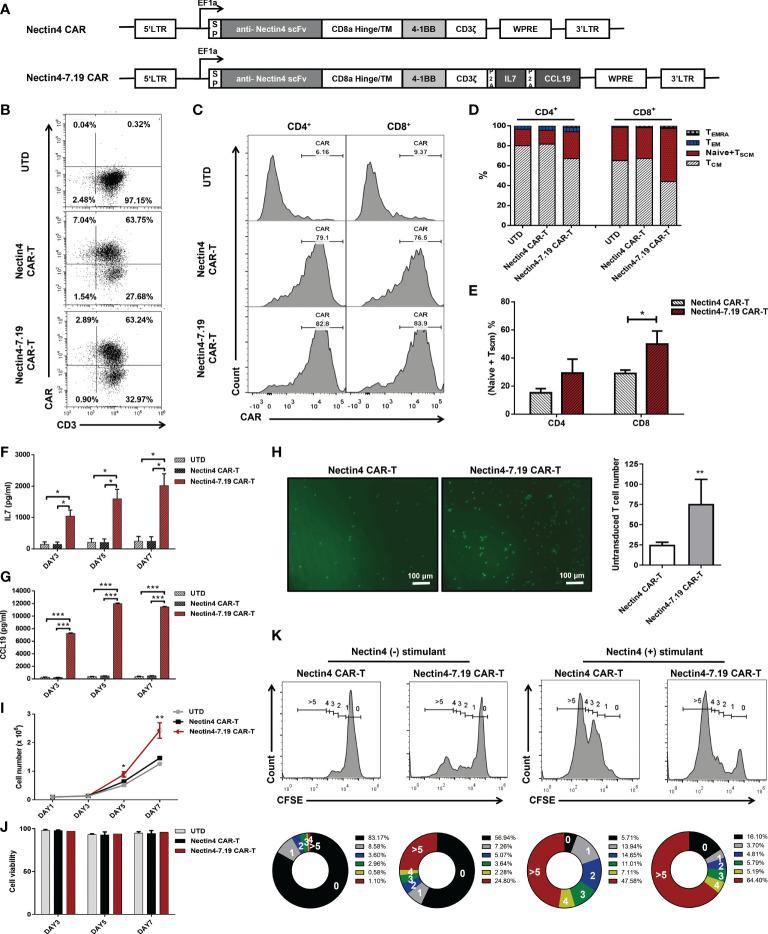
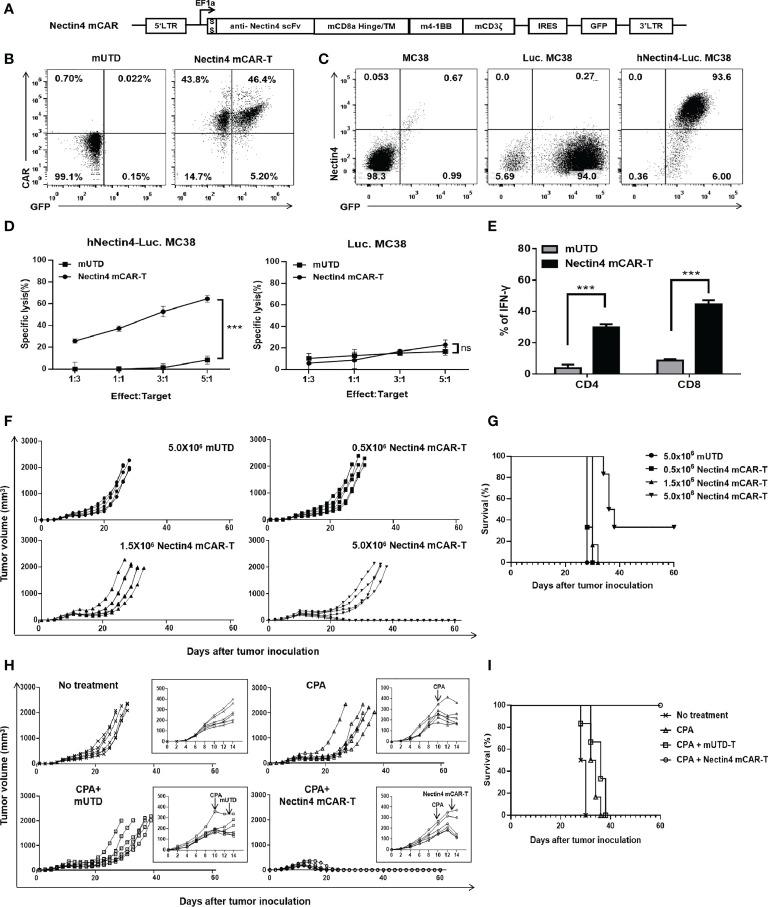
Immunohistochemistry analysis was performed to examine the cellular expression of nectin cell adhesion molecule-4 (Nectin4) and fibroblast activation protein (FAP) in a variety of malignant solid tumors. Then, we engineered the fourth-generation Nectin4-targeted CAR-T (Nectin4-7.19 CAR-T) and FAP-targeted CAR-T (FAP-12 CAR-T) cells to evaluate their safety and efficacy and .

RESULTS

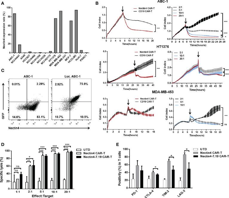
In our study, we firstly demonstrated the aberrant overexpression of Nectin4 on both primary and metastatic solid tumors and FAP on cancer-associated fibroblasts. Then, we found that our fourth-generation Nectin4-7.19 CAR-T cells expressed IL-7 and CCL19 efficiently and exhibited superior proliferation, migration, and cytotoxicity compared to the second-generation Nectin4 CAR-T cells, while FAP-12 CAR-T cells exerted their ability of targeting both murine and human FAP effectively . In a fully immune-competent mouse model of metastatic colorectal cancer, lymphodepletion pretreated mice achieved complete remission with human Nectin4-targeted murine CAR-T (Nectin4 mCAR-T) cells. In the NSG mouse model of lung metastases, Nectin4-7.19 CAR-T cells eradicated metastatic tumors and prolonged survival in combination with FAP-12 CAR-T cells.

CONCLUSIONS

These findings showed that Nectin4-7.19 CAR-T cells had potential therapeutic efficacy and exerted a synergistic role with FAP-12 CAR-T cells, further demonstrating that Nectin4 and FAP were able to serve as promising targets for safe and effective CAR-T therapy of malignant solid tumors.

摘要

背景

嵌合抗原受体 T (CAR-T) 细胞疗法在血液恶性肿瘤方面取得了重大进展,但在实体瘤治疗中遇到障碍,主要是由于肿瘤免疫抑制微环境。

方法

通过免疫组织化学分析,检测多种恶性实体瘤中 nectin 细胞黏附分子 4 (Nectin4) 和成纤维细胞激活蛋白 (FAP) 的细胞表达。然后,我们构建了第四代 Nectin4 靶向 CAR-T (Nectin4-7.19 CAR-T) 和 FAP 靶向 CAR-T (FAP-12 CAR-T) 细胞,以评估其安全性和疗效。

结果

在我们的研究中,我们首先证明了 Nectin4 在原发性和转移性实体瘤以及癌相关成纤维细胞上的异常过表达,以及 FAP 的表达。然后,我们发现我们的第四代 Nectin4-7.19 CAR-T 细胞有效地表达了 IL-7 和 CCL19,与第二代 Nectin4 CAR-T 细胞相比,表现出优越的增殖、迁移和细胞毒性,而 FAP-12 CAR-T 细胞有效地靶向了鼠源和人源 FAP。在完全免疫功能正常的转移性结直肠癌小鼠模型中,经淋巴耗竭预处理的小鼠用靶向人源 Nectin4 的鼠源 CAR-T (Nectin4 mCAR-T) 细胞实现完全缓解。在 NSG 小鼠肺转移模型中,Nectin4-7.19 CAR-T 细胞联合 FAP-12 CAR-T 细胞根除转移瘤并延长生存期。

结论

这些发现表明,Nectin4-7.19 CAR-T 细胞具有潜在的治疗效果,并与 FAP-12 CAR-T 细胞发挥协同作用,进一步表明 Nectin4 和 FAP 可作为恶性实体瘤安全有效 CAR-T 治疗的有前途的靶点。

https://cdn.ncbi.nlm.nih.gov/pmc/blobs/5dea/9720259/42f139151b6a/fimmu-13-958082-g001.jpg

文献AI研究员

20分钟写一篇综述,助力文献阅读效率提升50倍。

立即体验

用中文搜PubMed

大模型驱动的PubMed中文搜索引擎

马上搜索

文档翻译

学术文献翻译模型,支持多种主流文档格式。

立即体验