Suppr超能文献

长链非编码 RNA CCAT2 通过调控 miR-34a/TGF-β1/Smad4 信号通路调节肝星状细胞增殖。

LncRNA CCAT2, involving miR-34a/TGF-β1/Smad4 signaling, regulate hepatic stellate cells proliferation.

机构信息

Mengchao Hepatobiliary Hospital of Fujian Medical University, Fuzhou, 350025, Fujian Province, China.

Fuzhong Clinical Medical College of Fujian Medical University, Fuzhou, 362002, Fujian Province, China.

出版信息

Sci Rep. 2022 Dec 8;12(1):21199. doi: 10.1038/s41598-022-25738-6.

Abstract

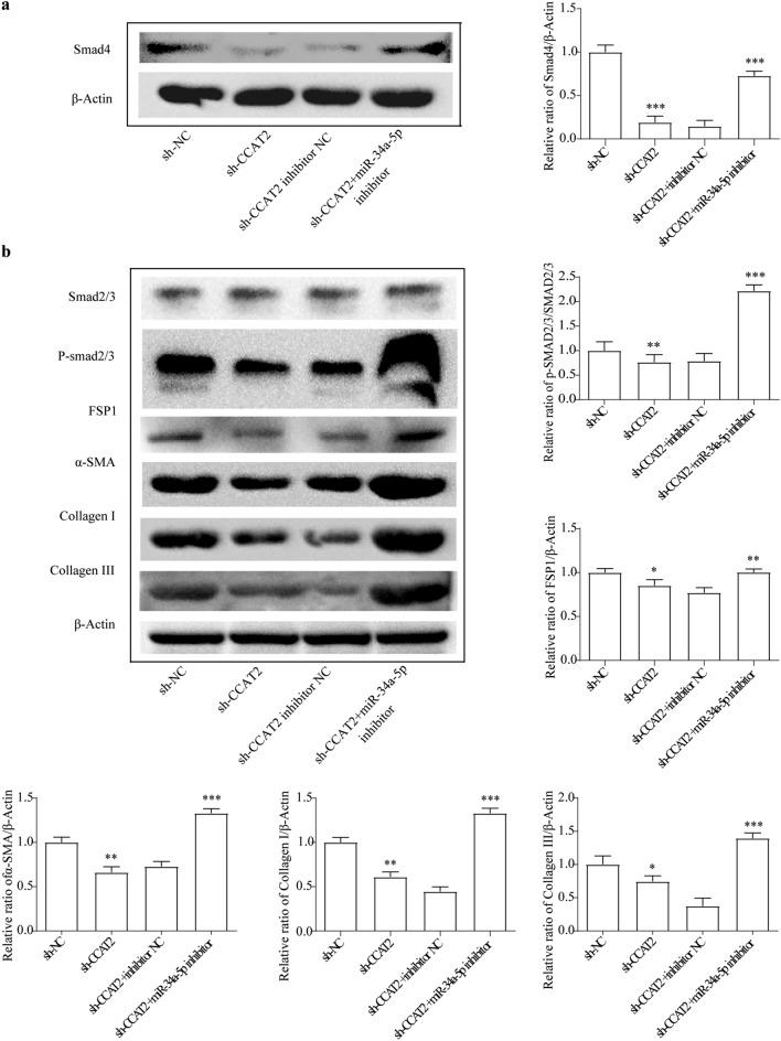
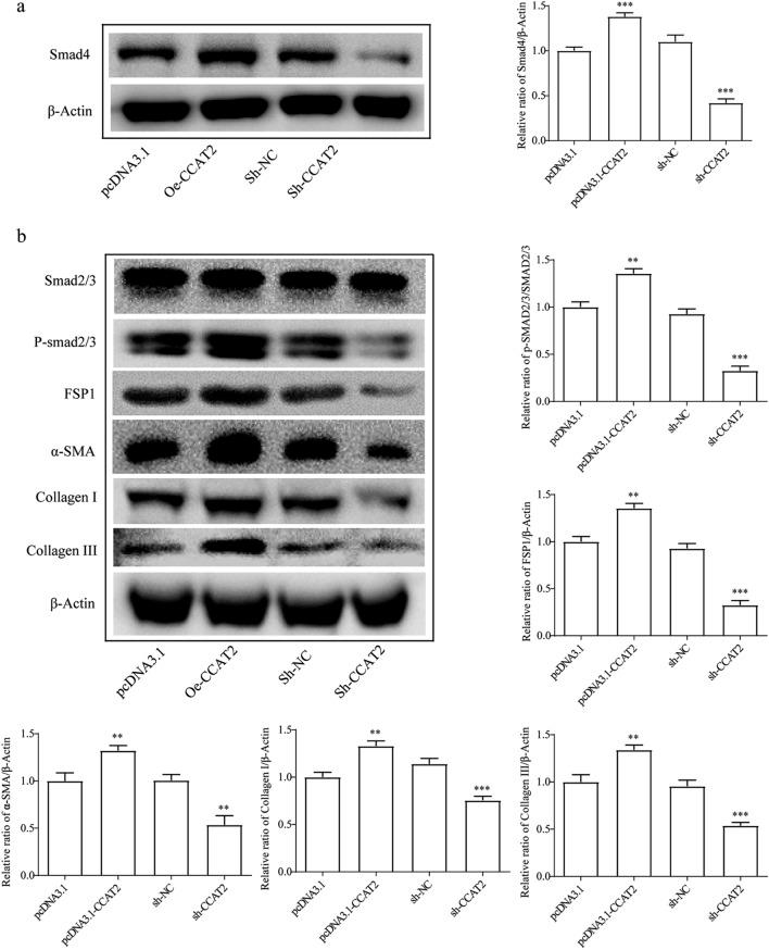
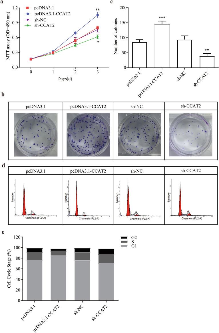
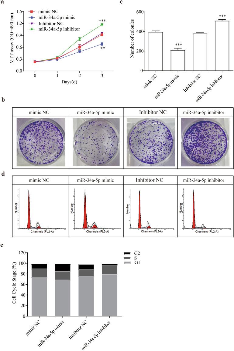
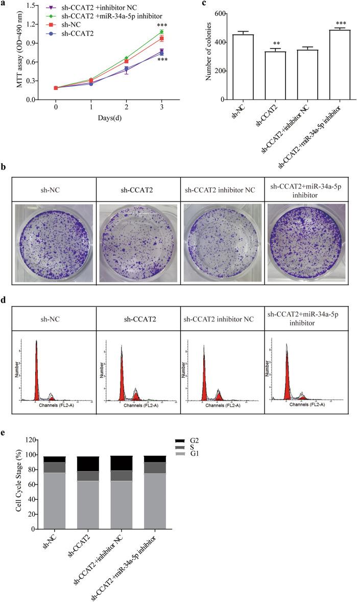
miR-34a targeting on Smad4 plays important role in TGF-β1 pathway which is a dominant factor for balancing collagen production and degradation in hepatic stellate cells. TGF-β1/Smad4 regulated collagen deposition is a hallmark of hepatic fibrosis. The potential regulation on miR-34a by LncRNAs in hepatic stellate cells (HSCs) is still reserved to be revealed. In current study, it was hypothesized that a miR-34a interactor, lncRNA CCAT2 may regulate TGF-β1 pathway in liver fibrotic remodeling. The interaction between CCAT2 and miR-34a-5p was checked by dual luciferase assay. the effects of CCAT2 and miR-34a-5p on cell proliferation and apoptosis were verified by MTT assay, colony formation assay, and flow cytometry assay. Dual luciferase activity showed CCAT2 are targets of miR-34a-5p. Sh-CCAT2 transfection prohibit HSCs proliferation and induce HSCs apoptosis, also inhibited ECM protein synthesis in HSCs. Decreased miR-34a-5p enhanced HSCs proliferation, blocked HSCs apoptosis and promoted ECM protein production. miR-34a-5p inhibitor undo protective regulation of sh-CCAT2 in liver fibrosis. Furthermore, clinical investigation showed that CCAT2 and Smad4 expression level were significantly induced, while miR-34a-5p was significantly decreased in HBV related liver fibrosis serum. In conclusion, activated HSCs via TGF-β1/Smad4 signaling pathway was successfully alleviated by CCAT2 inhibition through miR-34a-5p elevation.

摘要

miR-34a 通过靶向 Smad4 在 TGF-β1 通路中发挥重要作用,TGF-β1/Smad4 调节胶原沉积是肝纤维化的标志。lncRNA 在肝星状细胞(HSCs)中对 miR-34a 的潜在调节作用仍有待揭示。在本研究中,假设 miR-34a 的相互作用物 lncRNA CCAT2 可能调节肝纤维化重塑中的 TGF-β1 通路。通过双荧光素酶报告基因检测验证 CCAT2 与 miR-34a-5p 的相互作用。通过 MTT 检测、集落形成检测和流式细胞术检测验证 CCAT2 和 miR-34a-5p 对细胞增殖和凋亡的影响。双荧光素酶活性显示 CCAT2 是 miR-34a-5p 的靶标。Sh-CCAT2 转染可抑制 HSCs 增殖并诱导 HSCs 凋亡,同时抑制 HSCs 细胞外基质蛋白合成。miR-34a-5p 下调增强 HSCs 增殖,阻止 HSCs 凋亡并促进 ECM 蛋白产生。miR-34a-5p 抑制剂消除了 sh-CCAT2 在肝纤维化中的保护调节作用。此外,临床研究表明,HBV 相关肝纤维化血清中 CCAT2 和 Smad4 表达水平显著升高,而 miR-34a-5p 表达水平显著降低。总之,通过上调 miR-34a-5p 抑制 CCAT2 可减轻 TGF-β1/Smad4 信号通路激活的 HSCs。

https://cdn.ncbi.nlm.nih.gov/pmc/blobs/3732/9732356/59834c92545d/41598_2022_25738_Fig1_HTML.jpg

文献AI研究员

20分钟写一篇综述,助力文献阅读效率提升50倍。

立即体验

用中文搜PubMed

大模型驱动的PubMed中文搜索引擎

马上搜索

文档翻译

学术文献翻译模型,支持多种主流文档格式。

立即体验