Suppr超能文献

雄性富含鸟嘌呤的RNA序列结合因子1基因敲除小鼠(Grsf1)在青春期和成年期体重增加较少。

Male guanine-rich RNA sequence binding factor 1 knockout mice (Grsf1) gain less body weight during adolescence and adulthood.

作者信息

Dumoulin Bernhard, Heydeck Dagmar, Jähn Desiree, Lassé Moritz, Sofi Sajad, Ufer Christoph, Kuhn Hartmut

机构信息

Department of Biochemistry, Charité - University Medicine Berlin, Corporate Member of Free University Berlin, Humboldt University Berlin and Berlin Institute of Health, Charitéplatz 1, 10117, Berlin, Germany.

Department of Medicine, University Medical Center Hamburg-Eppendorf, Hamburg, Germany.

出版信息

Cell Biosci. 2022 Dec 9;12(1):199. doi: 10.1186/s13578-022-00922-3.

Abstract

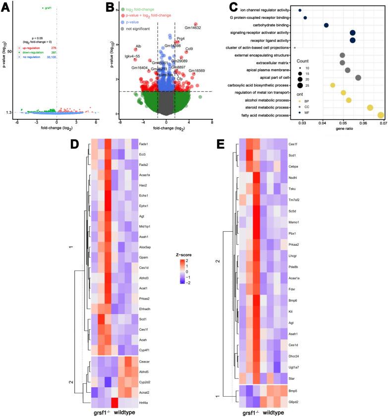
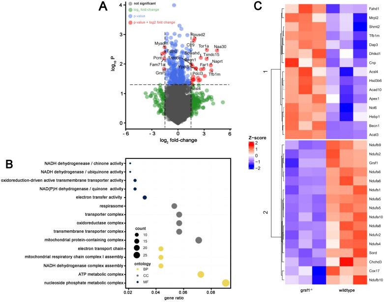
The guanine-rich RNA sequence binding factor 1 (GRSF1) is an RNA-binding protein of the heterogenous nuclear ribonucleoprotein H/F (hnRNP H/F) family that binds to guanine-rich RNA sequences forming G-quadruplex structures. In mice and humans there are single copy GRSF1 genes, but multiple transcripts have been reported. GRSF1 has been implicated in a number of physiological processes (e.g. embryogenesis, erythropoiesis, redox homeostasis, RNA metabolism) but also in the pathogenesis of viral infections and hyperproliferative diseases. These postulated biological functions of GRSF1 originate from in vitro studies rather than complex in vivo systems. To assess the in vivo relevance of these findings, we created systemic Grsf1 knockout mice lacking exons 4 and 5 of the Grsf1 gene and compared the basic functional characteristics of these animals with those of wildtype controls. We found that Grsf1-deficient mice are viable, reproduce normally and have fully functional hematopoietic systems. Up to an age of 15 weeks they develop normally but when male individuals grow older, they gain significantly less body weight than wildtype controls in a gender-specific manner. Profiling Grsf1 mRNA expression in different mouse tissues we observed high concentrations in testis. Comparison of the testicular transcriptomes of Grsf1 mice and wildtype controls confirmed near complete knock-out of Grsf1 but otherwise subtle differences in transcript regulations. Comparative testicular proteome analyses suggested perturbed mitochondrial respiration in Grsf1 mice which may be related to compromised expression of complex I proteins. Here we present, for the first time, an in vivo complete Grsf1 knock-out mouse with comprehensive physiological, transcriptomic and proteomic characterization to improve our understanding of the GRSF1 beyond in vitro cell culture models.

摘要

富含鸟嘌呤的RNA序列结合因子1(GRSF1)是异质性核核糖核蛋白H/F(hnRNP H/F)家族的一种RNA结合蛋白,它与富含鸟嘌呤的RNA序列结合,形成G-四链体结构。在小鼠和人类中,GRSF1基因是单拷贝的,但已有报道称存在多种转录本。GRSF1参与了许多生理过程(如胚胎发生、红细胞生成、氧化还原稳态、RNA代谢),但也与病毒感染和过度增殖性疾病的发病机制有关。GRSF1的这些假定生物学功能源于体外研究,而非复杂的体内系统。为了评估这些发现的体内相关性,我们构建了全身性Grsf1基因敲除小鼠,缺失Grsf1基因的外显子4和5,并将这些动物的基本功能特征与野生型对照进行比较。我们发现,Grsf1基因缺陷小鼠能够存活,正常繁殖,造血系统功能完全正常。在15周龄之前,它们发育正常,但雄性个体随着年龄增长,体重增加明显少于野生型对照,且具有性别特异性。分析Grsf1 mRNA在不同小鼠组织中的表达,我们观察到睾丸中的浓度很高。比较Grsf1基因敲除小鼠和野生型对照的睾丸转录组,证实了Grsf1基因几乎完全敲除,但在转录调控方面存在细微差异。比较睾丸蛋白质组分析表明,Grsf1基因敲除小鼠的线粒体呼吸受到干扰,这可能与复合体I蛋白的表达受损有关。在这里,我们首次展示了一种体内完全Grsf1基因敲除小鼠,并对其进行了全面的生理、转录组和蛋白质组特征分析,以加深我们对GRSF1的理解,超越体外细胞培养模型。

https://cdn.ncbi.nlm.nih.gov/pmc/blobs/b517/9733283/7c9b84462935/13578_2022_922_Fig1_HTML.jpg

文献AI研究员

20分钟写一篇综述,助力文献阅读效率提升50倍。

立即体验

用中文搜PubMed

大模型驱动的PubMed中文搜索引擎

马上搜索

文档翻译

学术文献翻译模型,支持多种主流文档格式。

立即体验