Suppr超能文献

胆囊收缩素通过 TNFα/NF-κB 在种植体周围炎中调节成骨分化。

CCK regulates osteogenic differentiation through TNFα/NF-κB in peri-implantitis.

机构信息

Department of Orthodontics, Hospital of Stomatology, Guanghua School of Stomatology, Sun Yat-sen University, Guangdong Provincial Key Laboratory of Stomatology, Guangdong, Guangzhou, China.

Department of Prosthodontics, Hospital of Stomatology, Guanghua School of Stomatology, Sun Yat-sen University, Guangdong Provincial Key Laboratory of Stomatology, Guangdong, Guangzhou, China.

出版信息

J Int Med Res. 2022 Dec;50(12):3000605221141312. doi: 10.1177/03000605221141312.

Abstract

OBJECTIVE

Peri-implantitis is characterized by peri-implant mucositis and alveolar bone resorption. This study investigated cholecystokinin () expression and the mechanism underlying its involvement in peri-implantitis.

METHODS

mRNA sequencing was performed using the Gene Expression Omnibus database GSE106090. Human bone marrow mesenchymal stem cells (hBMSCs) were pretreated with various concentrations of CCK (0, 10, 30, or 100 nM) for 1 hour before induction in osteogenic differentiation medium for 2 weeks. Alkaline phosphatase (ALP) activity was determined, and the cells were stained with alizarin red. The expression levels of and the osteogenic markers , , and were measured using quantitative real-time PCR. TNFα, phosphorylated P65, and total P65 levels were determined by western blot.

RESULTS

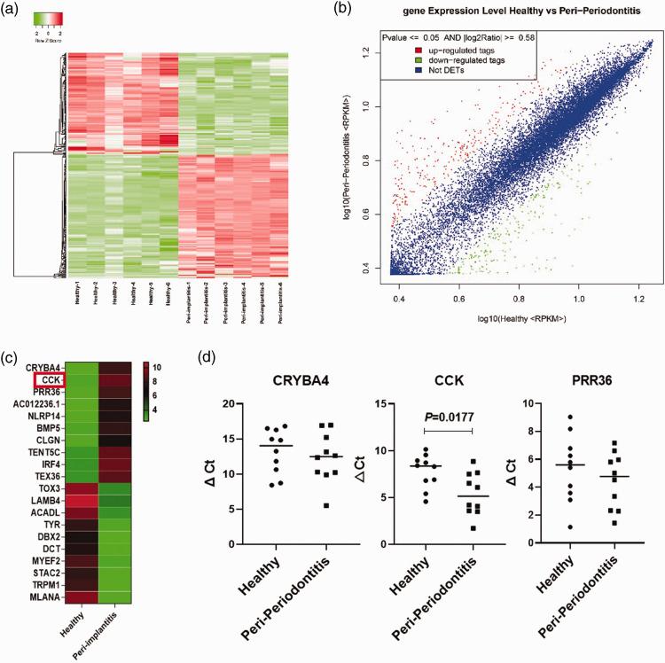
Compared with healthy individuals, 262 and 215 genes were up- and down-regulated, respectively, in the periodontal tissues of patients with peri-implantitis. expression was significantly upregulated in patients with peri-implantitis. CCK reduced ALP activity, osteogenic differentiation, and levels of the osteogenic markers , , and . Moreover, CCK promoted levels of TNFα and phosphorylated P65, which is a marker of activation for the NF-κB inflammatory pathway.

CONCLUSIONS

CCK regulates osteogenic differentiation through the TNFα/NF-κB axis in peri-implantitis.

摘要

目的

种植体周围炎的特征是种植体周围黏膜炎和牙槽骨吸收。本研究探讨胆囊收缩素(CCK)的表达及其参与种植体周围炎的机制。

方法

使用基因表达综合数据库 GSE106090 进行 mRNA 测序。人骨髓间充质干细胞(hBMSCs)在诱导成骨分化培养基中培养 2 周前,先用不同浓度的 CCK(0、10、30 或 100 nM)预处理 1 小时。测定碱性磷酸酶(ALP)活性,并对细胞进行茜素红染色。采用实时定量 PCR 检测 和骨形成标志物 、 、 的表达水平。通过 Western blot 测定 TNFα、磷酸化 P65 和总 P65 水平。

结果

与健康个体相比,种植体周围炎患者的牙周组织中分别有 262 个和 215 个基因上调和下调。CCK 在种植体周围炎患者中的表达明显上调。CCK 降低了 ALP 活性、成骨分化和骨形成标志物 、 、的水平。此外,CCK 还促进了 TNFα 和磷酸化 P65 的水平,后者是 NF-κB 炎症途径激活的标志物。

结论

CCK 通过 TNFα/NF-κB 轴调节种植体周围炎中的成骨分化。

https://cdn.ncbi.nlm.nih.gov/pmc/blobs/2731/9747886/ed56c31e55b6/10.1177_03000605221141312-fig1.jpg

文献AI研究员

20分钟写一篇综述,助力文献阅读效率提升50倍。

立即体验

用中文搜PubMed

大模型驱动的PubMed中文搜索引擎

马上搜索

文档翻译

学术文献翻译模型,支持多种主流文档格式。

立即体验