Suppr超能文献

小分子天然产物川陈皮素通过阻断钠通道 Na1.7 逆转周围神经性疼痛。

Reversal of Peripheral Neuropathic Pain by the Small-Molecule Natural Product Narirutin via Block of Na1.7 Voltage-Gated Sodium Channel.

机构信息

Department of Anatomy and Histology, Shenzhen University Health Science Center, Shenzhen 518060, China.

Laboratory and Clinical Research Institute for Pain, Department of Anaesthesiology, School of Clinical Medicine, Li Ka Shing Faculty of Medicine, The University of Hong Kong, Hong Kong 999077, China.

出版信息

Int J Mol Sci. 2022 Nov 27;23(23):14842. doi: 10.3390/ijms232314842.

Abstract

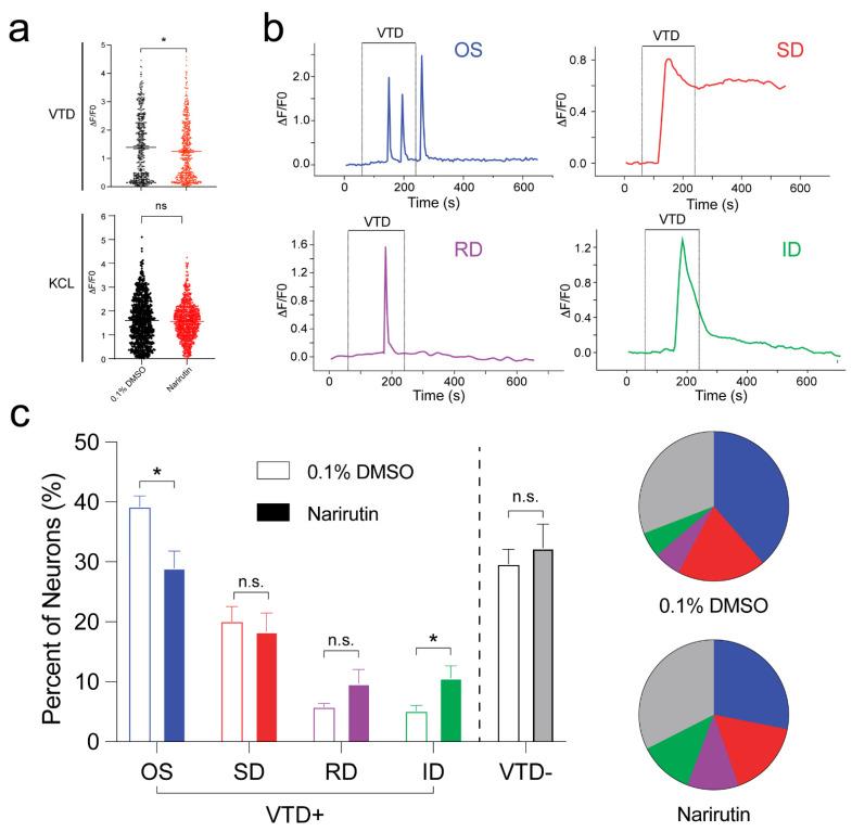
Neuropathic pain is a refractory chronic disease affecting millions of people worldwide. Given that present painkillers have poor efficacy or severe side effects, developing novel analgesics is badly needed. The multiplex structure of active ingredients isolated from natural products provides a new source for phytochemical compound synthesis. Here, we identified a natural product, Narirutin, a flavonoid compound isolated from the , showing antinociceptive effects in rodent models of neuropathic pain. Using calcium imaging, whole-cell electrophysiology, western blotting, and immunofluorescence, we uncovered a molecular target for Narirutin's antinociceptive actions. We found that Narirutin (i) inhibits Veratridine-triggered nociceptor activities in L4-L6 rat dorsal root ganglion (DRG) neurons, (ii) blocks voltage-gated sodium (Na) channels subtype 1.7 in both small-diameter DRG nociceptive neurons and human embryonic kidney (HEK) 293 cell line, (iii) does not affect tetrodotoxin-resistant (TTX-R) Na channels, and (iv) blunts the upregulation of Na1.7 in calcitonin gene-related peptide (CGRP)-labeled DRG sensory neurons after spared nerve injury (SNI) surgery. Identifying Na1.7 as a molecular target of Narirutin may further clarify the analgesic mechanism of natural flavonoid compounds and provide an optimal idea to produce novel selective and efficient analgesic drugs.

摘要

神经病理性疼痛是一种影响全球数百万人的难治性慢性疾病。鉴于目前的止痛药疗效不佳或副作用严重,急需开发新型镇痛药。天然产物中分离出的活性成分的多重结构为植物化学化合物的合成提供了新的来源。在这里,我们鉴定了一种天然产物,柚皮苷,一种从柚皮中分离出来的类黄酮化合物,在神经病理性疼痛的啮齿动物模型中显示出镇痛作用。通过钙成像、全细胞膜片钳、western blot 和免疫荧光,我们揭示了柚皮苷镇痛作用的分子靶点。我们发现柚皮苷(i)抑制辣椒素诱导的 L4-L6 大鼠背根神经节(DRG)神经元的伤害感受活动,(ii)阻断小直径 DRG 伤害感受神经元和人胚肾(HEK)293 细胞系中的电压门控钠(Na)通道亚型 1.7,(iii)不影响河豚毒素抗性(TTX-R)Na 通道,(iv)减轻 spared nerve injury(SNI)手术后降钙素基因相关肽(CGRP)标记的 DRG 感觉神经元中 Na1.7 的上调。鉴定 Na1.7 为柚皮苷的分子靶点,可能进一步阐明天然类黄酮化合物的镇痛机制,并为产生新型选择性和高效镇痛药物提供理想思路。

https://cdn.ncbi.nlm.nih.gov/pmc/blobs/6f13/9738487/13ffa53b2806/ijms-23-14842-g001.jpg

文献AI研究员

20分钟写一篇综述,助力文献阅读效率提升50倍。

立即体验

用中文搜PubMed

大模型驱动的PubMed中文搜索引擎

马上搜索

文档翻译

学术文献翻译模型,支持多种主流文档格式。

立即体验