Suppr超能文献

RNA 颗粒聚集的线粒体氨酰-tRNA 合成酶与形成多个复合物的潜力,以微调 tRNA 的氨酰化。

RNA granule-clustered mitochondrial aminoacyl-tRNA synthetases form multiple complexes with the potential to fine-tune tRNA aminoacylation.

机构信息

State Key Laboratory of Molecular Biology, CAS Center for Excellence in Molecular Cell Science, Shanghai Institute of Biochemistry and Cell Biology, Chinese Academy of Sciences, University of Chinese Academy of Sciences, 320 Yue Yang Road, Shanghai 200031, China.

School of Life Science and Technology, ShanghaiTech University, 393 Middle Hua Xia Road, Shanghai 201210, China.

出版信息

Nucleic Acids Res. 2022 Dec 9;50(22):12951-12968. doi: 10.1093/nar/gkac1141.

Abstract

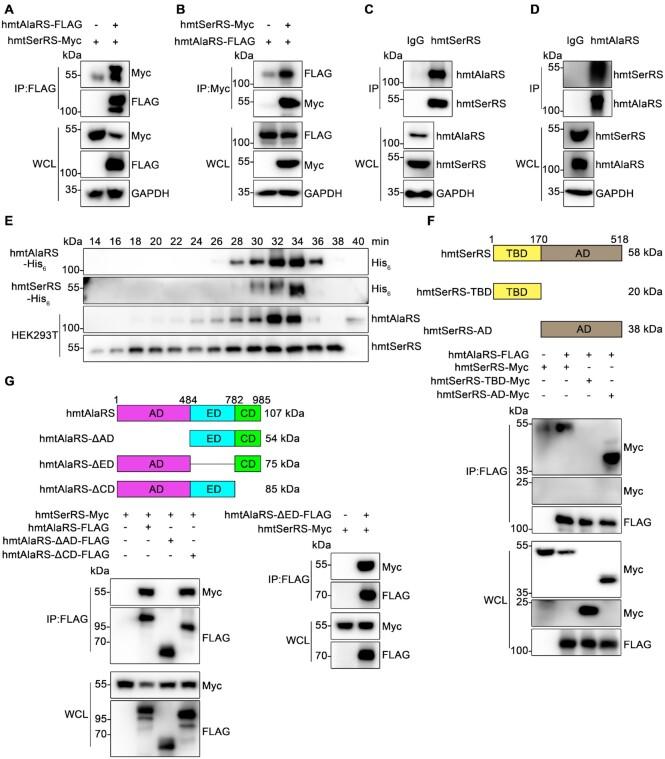
Mitochondrial RNA metabolism is suggested to occur in identified compartmentalized foci, i.e. mitochondrial RNA granules (MRGs). Mitochondrial aminoacyl-tRNA synthetases (mito aaRSs) catalyze tRNA charging and are key components in mitochondrial gene expression. Mutations of mito aaRSs are associated with various human disorders. However, the suborganelle distribution, interaction network and regulatory mechanism of mito aaRSs remain largely unknown. Here, we found that all mito aaRSs partly colocalize with MRG, and this colocalization is likely facilitated by tRNA-binding capacity. A fraction of human mitochondrial AlaRS (hmtAlaRS) and hmtSerRS formed a direct complex via interaction between catalytic domains in vivo. Aminoacylation activities of both hmtAlaRS and hmtSerRS were fine-tuned upon complex formation in vitro. We further established a full spectrum of interaction networks via immunoprecipitation and mass spectrometry for all mito aaRSs and discovered interactions between hmtSerRS and hmtAsnRS, between hmtSerRS and hmtTyrRS and between hmtThrRS and hmtArgRS. The activity of hmtTyrRS was also influenced by the presence of hmtSerRS. Notably, hmtSerRS utilized the same catalytic domain in mediating several interactions. Altogether, our results systematically analyzed the suborganelle localization and interaction network of mito aaRSs and discovered several mito aaRS-containing complexes, deepening our understanding of the functional and regulatory mechanisms of mito aaRSs.

摘要

线粒体 RNA 代谢被认为发生在特定的分隔焦点中,即线粒体 RNA 颗粒(MRG)。线粒体氨酰-tRNA 合成酶(mito aaRSs)催化 tRNA 加载,是线粒体基因表达的关键组成部分。mito aaRSs 的突变与各种人类疾病有关。然而,mito aaRSs 的亚细胞器分布、相互作用网络和调节机制在很大程度上仍然未知。在这里,我们发现所有的 mito aaRSs 部分与 MRG 共定位,这种共定位可能是由 tRNA 结合能力介导的。一部分人源线粒体丙氨酰-tRNA 合成酶(hmtAlaRS)和 hmtSerRS 通过体内催化结构域之间的相互作用形成直接复合物。体外形成复合物后,hmtAlaRS 和 hmtSerRS 的氨酰化活性都得到了精细调节。我们通过免疫沉淀和质谱法进一步建立了所有 mito aaRSs 的全谱相互作用网络,并发现了 hmtSerRS 与 hmtAsnRS 之间、hmtSerRS 与 hmtTyrRS 之间以及 hmtThrRS 与 hmtArgRS 之间的相互作用。hmtTyrRS 的活性也受到 hmtSerRS 的影响。值得注意的是,hmtSerRS 在介导几种相互作用时使用相同的催化结构域。总之,我们的研究结果系统地分析了 mito aaRSs 的亚细胞器定位和相互作用网络,并发现了几个含有 mito aaRSs 的复合物,加深了我们对 mito aaRSs 功能和调节机制的理解。

https://cdn.ncbi.nlm.nih.gov/pmc/blobs/d3a6/9825176/03c78d5663aa/gkac1141fig1.jpg

文献AI研究员

20分钟写一篇综述,助力文献阅读效率提升50倍。

立即体验

用中文搜PubMed

大模型驱动的PubMed中文搜索引擎

马上搜索

文档翻译

学术文献翻译模型,支持多种主流文档格式。

立即体验