Suppr超能文献

真菌蚁共生的专性寄生虫的基因组多样化。

Genomic diversification of the specialized parasite of the fungus-growing ant symbiosis.

机构信息

Department of Bacteriology, University of Wisconsin-Madison, Madison, WI 53706.

Laboratory of Genetics, University of Wisconsin-Madison, Madison, WI 53706.

出版信息

Proc Natl Acad Sci U S A. 2022 Dec 20;119(51):e2213096119. doi: 10.1073/pnas.2213096119. Epub 2022 Dec 12.

Abstract

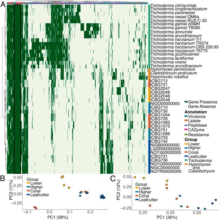
Fungi shape the diversity of life. Characterizing the evolution of fungi is critical to understanding symbiotic associations across kingdoms. In this study, we investigate the genomic and metabolomic diversity of the genus , a specialized parasite of fungus-growing ant gardens. Based on 25 high-quality draft genomes, we show that forms a monophyletic group arising from a mycoparasitic fungal ancestor 61.82 million years ago (Mya). Across the evolutionary history of fungus-growing ants, the dates of origin of most clades of correspond to the dates of origin of the fungus-growing ants whose gardens they parasitize. We reveal that genome reduction, determined by both genomic sequencing and flow cytometry, is a consistent feature across the genus largely occurring in coding regions, specifically in the form of gene loss and reductions in copy numbers of genes. All functional gene categories have reduced copy numbers, but resistance and virulence genes maintain functional diversity. Biosynthetic gene clusters (BGCs) contribute to phylogenetic differences among spp., and sister taxa in the Hypocreaceae. The phylogenetic patterns of co-diversification among BGCs are similarly exhibited across mass spectrometry analyses of the metabolomes of and their sister taxa. Taken together, our results indicate that spp. evolved unique genomic repertoires to specialize on the fungus-growing ant-microbe symbiosis.

摘要

真菌塑造了生命的多样性。描述真菌的进化对于理解跨王国的共生关系至关重要。在这项研究中,我们调查了真菌生长蚁园专性寄生虫属的基因组和代谢组多样性。基于 25 个高质量的草图基因组,我们表明形成了一个单系群,起源于 61.82 百万年前(Mya)的一个菌寄生真菌祖先。在菌蚁的进化历史中,大多数的起源时间与它们寄生的菌蚁的起源时间相对应。我们揭示了基因组的减少,这是由基因组测序和流式细胞术共同决定的,是属内的一个普遍特征,主要发生在编码区域,具体形式是基因丢失和基因拷贝数的减少。所有功能基因类别都减少了拷贝数,但抗性和毒力基因保持了功能多样性。生物合成基因簇(BGCs)有助于区分不同种的,以及 Hypocreaceae 中的姐妹分类群。在代谢组的质谱分析中也同样表现出 BGC 之间共进化的系统发育模式。综上所述,我们的研究结果表明,属进化出了独特的基因组谱,以专门针对菌蚁-微生物共生关系。

https://cdn.ncbi.nlm.nih.gov/pmc/blobs/74ac/9907069/a1058de82dcd/pnas.2213096119fig01.jpg

文献AI研究员

20分钟写一篇综述,助力文献阅读效率提升50倍。

立即体验

用中文搜PubMed

大模型驱动的PubMed中文搜索引擎

马上搜索

文档翻译

学术文献翻译模型,支持多种主流文档格式。

立即体验