Suppr超能文献

脑转移生长和奥希替尼耐药性被 RhoA 增强在 EGFR 突变型肺癌中。

Brain metastatic outgrowth and osimertinib resistance are potentiated by RhoA in EGFR-mutant lung cancer.

机构信息

Department of Pathology, Yale University School of Medicine, New Haven, CT, USA.

Yale Cancer Center, Yale University School of Medicine, New Haven, CT, USA.

出版信息

Nat Commun. 2022 Dec 12;13(1):7690. doi: 10.1038/s41467-022-34889-z.

Abstract

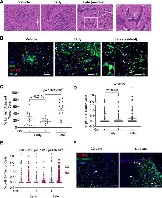
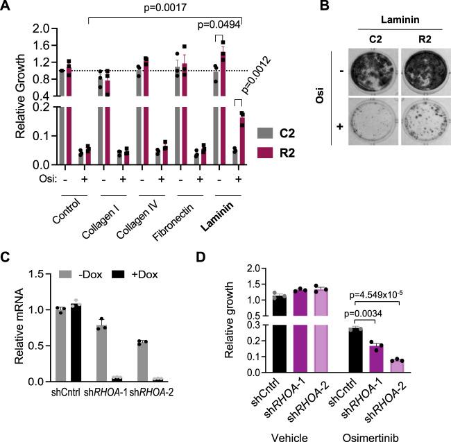
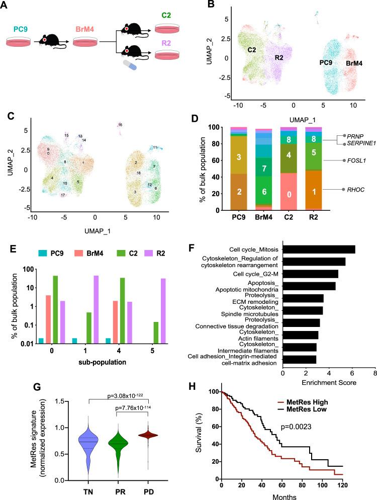
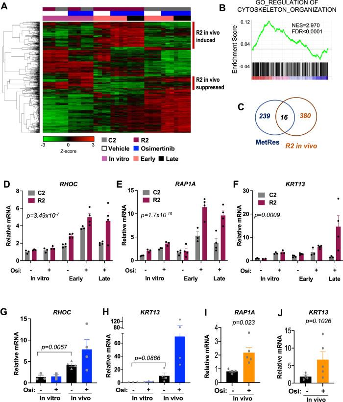
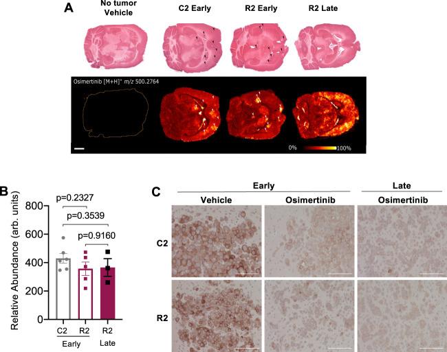
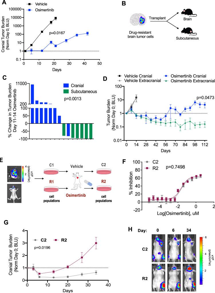
The brain is a major sanctuary site for metastatic cancer cells that evade systemic therapies. Through pre-clinical pharmacological, biological, and molecular studies, we characterize the functional link between drug resistance and central nervous system (CNS) relapse in Epidermal Growth Factor Receptor- (EGFR-) mutant non-small cell lung cancer, which can progress in the brain when treated with the CNS-penetrant EGFR inhibitor osimertinib. Despite widespread osimertinib distribution in vivo, the brain microvascular tumor microenvironment (TME) is associated with the persistence of malignant cell sub-populations, which are poised to proliferate in the brain as osimertinib-resistant lesions over time. Cellular and molecular features of this poised state are regulated through a Ras homolog family member A (RhoA) and Serum Responsive Factor (SRF) gene expression program. RhoA potentiates the outgrowth of disseminated tumor cells on osimertinib treatment, preferentially in response to extracellular laminin and in the brain. Thus, we identify pre-existing and adaptive features of metastatic and drug-resistant cancer cells, which are enhanced by RhoA/SRF signaling and the brain TME during the evolution of osimertinib-resistant disease.

摘要

大脑是逃避全身治疗的转移性癌细胞的主要避难所。通过临床前药理学、生物学和分子研究,我们描述了表皮生长因子受体(EGFR)突变型非小细胞肺癌中药物耐药性和中枢神经系统(CNS)复发之间的功能联系,当用穿透中枢神经系统的 EGFR 抑制剂奥希替尼治疗时,这种肺癌可在大脑中进展。尽管奥希替尼在体内广泛分布,但脑微血管肿瘤微环境(TME)与恶性细胞亚群的持续存在相关,这些亚群随着时间的推移会在大脑中作为奥希替尼耐药病变而增殖。这种准备状态的细胞和分子特征受到 Ras 同源家族成员 A(RhoA)和血清反应因子(SRF)基因表达程序的调节。RhoA 增强了在奥希替尼治疗下播散性肿瘤细胞的生长,特别是在大脑中对细胞外层粘连蛋白的反应。因此,我们确定了转移性和耐药性癌细胞的预先存在和适应性特征,这些特征在奥希替尼耐药疾病的发展过程中通过 RhoA/SRF 信号和脑 TME 得到增强。

https://cdn.ncbi.nlm.nih.gov/pmc/blobs/9f50/9744876/cbbad0ae9207/41467_2022_34889_Fig1_HTML.jpg

文献AI研究员

20分钟写一篇综述,助力文献阅读效率提升50倍。

立即体验

用中文搜PubMed

大模型驱动的PubMed中文搜索引擎

马上搜索

文档翻译

学术文献翻译模型,支持多种主流文档格式。

立即体验