Suppr超能文献

雌性因素调节果蝇精子与性肽的结合。

Female factors modulate Sex Peptide's association with sperm in Drosophila melanogaster.

机构信息

Department of Molecular Biology and Genetics, Cornell University, Ithaca, NY, 14853, USA.

Present address: School of Health Sciences and Technology, University of Petroleum and Energy Studies, Dehradun, UK, 248007, India.

出版信息

BMC Biol. 2022 Dec 14;20(1):279. doi: 10.1186/s12915-022-01465-2.

Abstract

BACKGROUND

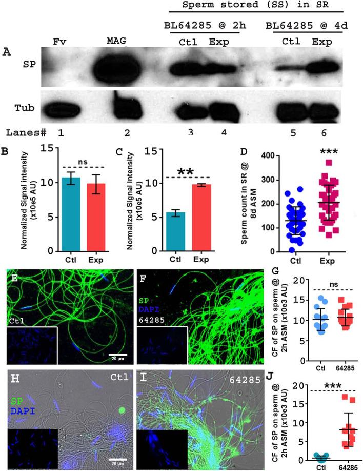
Male-derived seminal fluid proteins (SFPs) that enter female fruitflies during mating induce a myriad of physiological and behavioral changes, optimizing fertility of the mating pair. Some post-mating changes in female Drosophila melanogaster persist for ~10-14 days. Their long-term persistence is because the seminal protein that induces these particular changes, the Sex Peptide (SP), is retained long term in females by binding to sperm, with gradual release of its active domain from sperm. Several other "long-term response SFPs" (LTR-SFPs) "prime" the binding of SP to sperm. Whether female factors play a role in this process is unknown, though it is important to study both sexes for a comprehensive physiological understanding of SFP/sperm interactions and for consideration in models of sexual conflict.

RESULTS

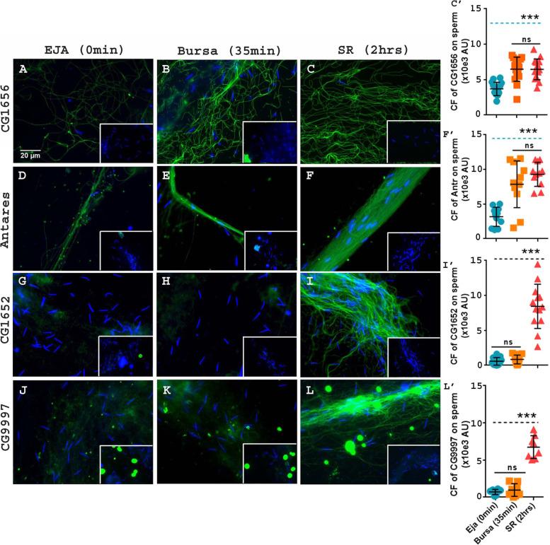
We report here that sperm in male ejaculates bind SP more weakly than sperm that have entered females. Moreover, we show that the amount of SP, and other SFPs, bound to sperm increases with time and transit of individual seminal proteins within the female reproductive tract (FRT). Thus, female contributions are needed for maximal and appropriate binding of SP, and other SFPs, to sperm. Towards understanding the source of female molecular contributions, we ablated spermathecal secretory cells (SSCs) and/or parovaria (female accessory glands), which contribute secretory proteins to the FRT. We found no dramatic change in the initial levels of SP bound to sperm stored in mated females with ablated or defective SSCs and/or parovaria, indicating that female molecules that facilitate the binding of SP to sperm are not uniquely derived from SSCs and parovaria. However, we observed higher levels of SP (and sperm) retention long term in females whose SSCs and parovaria had been ablated, indicating secretions from these female tissues are necessary for the gradual release of Sex Peptide's active region from stored sperm.

CONCLUSION

This study reveals that the SP-sperm binding pathway is not entirely male-derived and that female contributions are needed to regulate the levels of SP associated with sperm stored in their storage sites.

摘要

背景

雄性来源的精液蛋白(SFPs)在交配过程中进入雌性果蝇体内,诱导一系列生理和行为变化,优化交配对的生育能力。在交配后的一段时间内,雌性黑腹果蝇的某些变化会持续约 10-14 天。这些变化能够长期持续是因为诱导这些特定变化的精液蛋白,即性肽(SP),通过与精子结合而在雌性体内长期保留,其活性区域从精子中逐渐释放。其他几种“长期反应 SFPs”(LTR-SFPs)“启动”了 SP 与精子的结合。尽管在全面了解 SFP/精子相互作用以及在性冲突模型中考虑这个问题时,研究雌雄两性都很重要,但目前尚不清楚雌性因素是否在此过程中发挥作用。

结果

我们在这里报告称,雄性精液中的精子与 SP 的结合力弱于已进入雌性体内的精子。此外,我们还表明,随着时间的推移和单个精液蛋白在雌性生殖道(FRT)内的转运,与精子结合的 SP 量以及其他 SFPs 会增加。因此,需要雌性的贡献才能实现 SP 和其他 SFPs 与精子的最大和适当结合。为了了解雌性分子贡献的来源,我们消融了受精囊分泌细胞(SSCs)和/或附腺(雌性附属腺),这些细胞向 FRT 分泌分泌蛋白。我们发现,在 SSCs 和/或附腺消融或功能缺陷的交配后雌性中,与精子结合的 SP 的初始水平没有明显变化,这表明有助于 SP 与精子结合的雌性分子并非仅来自 SSCs 和附腺。然而,我们观察到在 SSCs 和附腺被消融的雌性中,SP(和精子)的保留水平长期较高,这表明来自这些雌性组织的分泌物对于从储存的精子中逐渐释放性肽的活性区域是必需的。

结论

这项研究表明,SP-精子结合途径并非完全来自雄性,并且需要雌性贡献来调节与储存在其储存部位的精子相关的 SP 水平。

https://cdn.ncbi.nlm.nih.gov/pmc/blobs/c59a/9749180/599165e1f47b/12915_2022_1465_Fig1_HTML.jpg

文献AI研究员

20分钟写一篇综述,助力文献阅读效率提升50倍。

立即体验

用中文搜PubMed

大模型驱动的PubMed中文搜索引擎

马上搜索

文档翻译

学术文献翻译模型,支持多种主流文档格式。

立即体验