Suppr超能文献

纳米抗体靶向 Pf230 可阻断疟原虫传播。

Nanobodies against Pfs230 block Plasmodium falciparum transmission.

机构信息

Infectious Diseases and Immune Defence Division, The Walter and Eliza Hall Institute of Medical Research, Parkville, Victoria 3052, Australia.

Department of Medical Biology, The University of Melbourne, Melbourne, Victoria 3010, Australia.

出版信息

Biochem J. 2022 Dec 22;479(24):2529-2546. doi: 10.1042/BCJ20220554.

Abstract

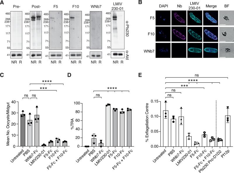
Transmission blocking interventions can stop malaria parasite transmission from mosquito to human by inhibiting parasite infection in mosquitos. One of the most advanced candidates for a malaria transmission blocking vaccine is Pfs230. Pfs230 is the largest member of the 6-cysteine protein family with 14 consecutive 6-cysteine domains and is expressed on the surface of gametocytes and gametes. Here, we present the crystal structure of the first two 6-cysteine domains of Pfs230. We identified high affinity Pfs230-specific nanobodies that recognized gametocytes and bind to distinct sites on Pfs230, which were isolated from immunized alpacas. Using two non-overlapping Pfs230 nanobodies, we show that these nanobodies significantly blocked P. falciparum transmission and reduced the formation of exflagellation centers. Crystal structures of the transmission blocking nanobodies with the first 6-cysteine domain of Pfs230 confirm that they bind to different epitopes. In addition, these nanobodies bind to Pfs230 in the absence of the prodomain, in contrast with the binding of known Pfs230 transmission blocking antibodies. These results provide additional structural insight into Pfs230 domains and elucidate a mechanism of action of transmission blocking Pfs230 nanobodies.

摘要

传播阻断干预措施可以通过抑制蚊子中的寄生虫感染来阻止疟原虫从蚊子传播到人类。最先进的疟疾传播阻断疫苗候选物之一是 Pfs230。Pfs230 是六半胱氨酸蛋白家族中最大的成员,具有 14 个连续的六半胱氨酸结构域,在配子体和配子的表面表达。在这里,我们展示了 Pfs230 的前两个六半胱氨酸结构域的晶体结构。我们从免疫的羊驼中分离出了识别配子体并与 Pfs230 上不同位点结合的高亲和力 Pfs230 特异性纳米抗体。使用两个不重叠的 Pfs230 纳米抗体,我们表明这些纳米抗体显著阻断了疟原虫的传播并减少了出芽中心的形成。与已知的 Pfs230 传播阻断抗体不同,与 Pfs230 第一 6 个半胱氨酸结构域结合的传播阻断纳米抗体的晶体结构证实了它们结合到不同的表位。此外,这些纳米抗体在没有前导域的情况下与 Pfs230 结合,而不是与已知的 Pfs230 传播阻断抗体结合。这些结果为 Pfs230 结构域提供了额外的结构见解,并阐明了传播阻断 Pfs230 纳米抗体的作用机制。

https://cdn.ncbi.nlm.nih.gov/pmc/blobs/16b0/9788556/0298e22bae94/BCJ-479-2529-g0001.jpg

文献AI研究员

20分钟写一篇综述,助力文献阅读效率提升50倍。

立即体验

用中文搜PubMed

大模型驱动的PubMed中文搜索引擎

马上搜索

文档翻译

学术文献翻译模型,支持多种主流文档格式。

立即体验