Suppr超能文献

CTRP1通过调节巨噬细胞中的NOX2/P38途径加重心脏纤维化。

CTRP1 Aggravates Cardiac Fibrosis by Regulating The NOX2/P38 Pathway in Macrophages.

作者信息

Li Chenyu, Ying Shaozhen, Wu Xiaolin, Zhu Tongjian, Zhou Qing, Zhang Yue, Liu Yongsheng, Zhu Rui, Hu He

机构信息

Department of Cardiology, Xiangyang Central Hospital, Affiliated Hospital of Hubei University of Arts and Science, Xiangyang, Hubei, P.R. China.

Department of Cardiology, Jiangxi provincial People's Hospital, Affiliated to Nanchang University, Nanchang, Jiangxi, China.

出版信息

Cell J. 2022 Dec 1;24(12):732-740. doi: 10.22074/cellj.2022.557327.1043.

Abstract

OBJECTIVE

C1q/TNF-related proteins 1 (CTRP1) is a recently identified adiponectin associated with obesity-linked disorders and adverse cardiovascular events. The effect of CTRP1 on cardiac fibrosis has not yet been fully elucidated; thus, we aimed to explore this association.

MATERIALS AND METHODS

In this experimental study, a mouse model of cardiac fibrosis was established by administering isoproterenol (ISO) (subcutaneously injecting 10 mg/kg/day for 3 days and then 5 mg/kg/day for 11 days). Mice were also injected with recombinant CTRP1 protein (200 μg/kg) 14 days after the final ISO administration. Adult mouse fibroblasts were isolated and stimulated with transforming growth factor (TGF) β1, followed by treatment with recombinant CTRP1. Primary bone marrow-derived macrophages were isolated from C57BL/6J mice and treated with recombinant CTRP1 as well.

RESULTS

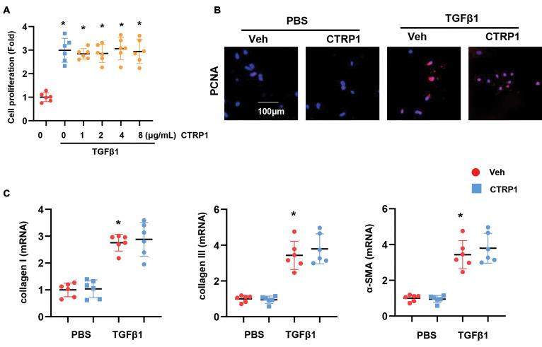
CTRP1 level was increased in mouse plasma and heart tissue 2 weeks after ISO injection. Our findings indicated that recombinant CTRP1 injection aggravated ISO-induced cardiac fibrosis and dysfunction. However, recombinant CTRP1 did not alter TGFβ1-induced fibroblast proliferation and activation or collagen transcription. Recombinant CTRP1 exacerbated ISO-induced macrophage infiltration and inflammatory response. We determined that macrophages treated with recombinant CTRP1 showed increased pro-inflammatory cytokine release. Fibroblasts co-cultured with macrophages treated with recombinant CTRP1 showed increased proliferation and collagen transcription. We also found that CTRP1 upregulated the NADPH oxidase 2 (NOX2)/p38 pathway in macrophages. When we inhibited p38 signaling, the pro-inflammatory effect of CTRP1 on macrophages was counteracted. Fibroblasts co-cultured with macrophages treated with a p38 inhibitor also showed limited proliferation and collagen transcription.

CONCLUSION

Cardiac fibrosis was aggravated with the activation of the NOX2/p38 pathway in macrophages after CTRP1 treatment.

摘要

目的

C1q/TNF相关蛋白1(CTRP1)是最近发现的一种与肥胖相关疾病及不良心血管事件有关的脂联素。CTRP1对心脏纤维化的影响尚未完全阐明;因此,我们旨在探究这种关联。

材料与方法

在本实验研究中,通过给予异丙肾上腺素(ISO)(皮下注射10mg/kg/天,共3天,然后5mg/kg/天,共11天)建立心脏纤维化小鼠模型。在最后一次ISO给药14天后,小鼠还注射了重组CTRP1蛋白(200μg/kg)。分离成年小鼠成纤维细胞,用转化生长因子(TGF)β1刺激,然后用重组CTRP1处理。从C57BL/6J小鼠中分离出原代骨髓来源的巨噬细胞,并用重组CTRP1处理。

结果

ISO注射2周后,小鼠血浆和心脏组织中的CTRP1水平升高。我们的研究结果表明,重组CTRP1注射加重了ISO诱导的心脏纤维化和功能障碍。然而,重组CTRP1并未改变TGFβ1诱导的成纤维细胞增殖、活化或胶原蛋白转录。重组CTRP1加剧了ISO诱导的巨噬细胞浸润和炎症反应。我们确定,用重组CTRP1处理的巨噬细胞显示促炎细胞因子释放增加。与用重组CTRP1处理的巨噬细胞共培养的成纤维细胞显示增殖和胶原蛋白转录增加。我们还发现,CTRP1上调了巨噬细胞中的NADPH氧化酶2(NOX2)/p38途径。当我们抑制p38信号传导时,CTRP1对巨噬细胞的促炎作用被抵消。与用p38抑制剂处理的巨噬细胞共培养的成纤维细胞也显示增殖和胶原蛋白转录受限。

结论

CTRP1处理后,巨噬细胞中NOX2/p38途径的激活加重了心脏纤维化。

https://cdn.ncbi.nlm.nih.gov/pmc/blobs/f779/9790075/13d2b4a249f2/Cell-J-24-732-g01.jpg

文献AI研究员

20分钟写一篇综述,助力文献阅读效率提升50倍。

立即体验

用中文搜PubMed

大模型驱动的PubMed中文搜索引擎

马上搜索

文档翻译

学术文献翻译模型,支持多种主流文档格式。

立即体验