Suppr超能文献

在衰老过程中,一种保守的 MTMR 脂质磷酸酶会逐渐抑制大脑神经元中的自噬。

A conserved MTMR lipid phosphatase increasingly suppresses autophagy in brain neurons during aging.

机构信息

Department of Genetics, ELTE Eötvös Loránd University, Pázmány Péter Stny. 1/C, Budapest, 1117, Hungary.

MTA-ELTE Genetics Research Group, Budapest, 1117, Hungary.

出版信息

Sci Rep. 2022 Dec 17;12(1):21817. doi: 10.1038/s41598-022-24843-w.

Abstract

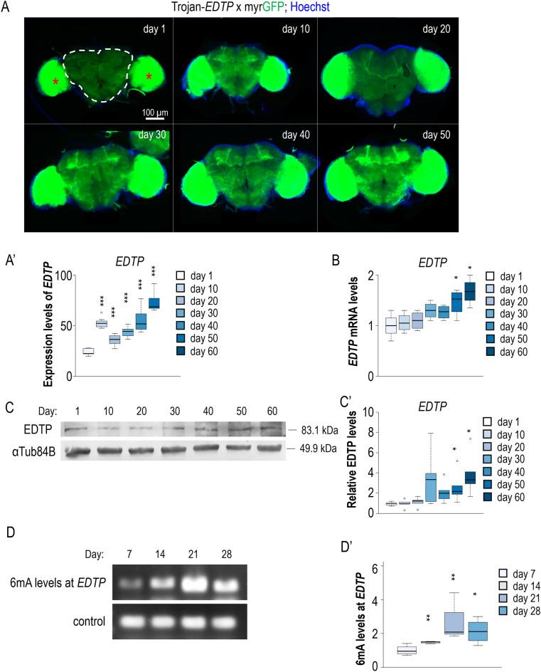
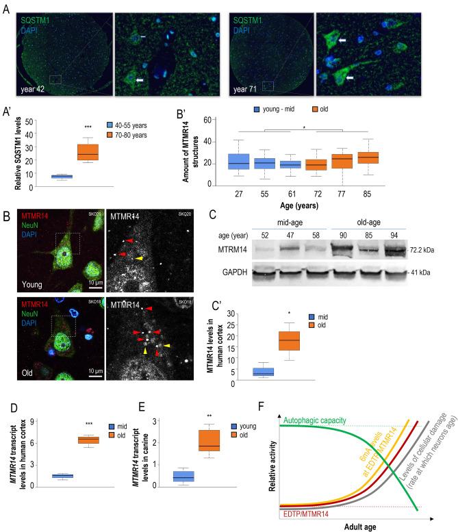
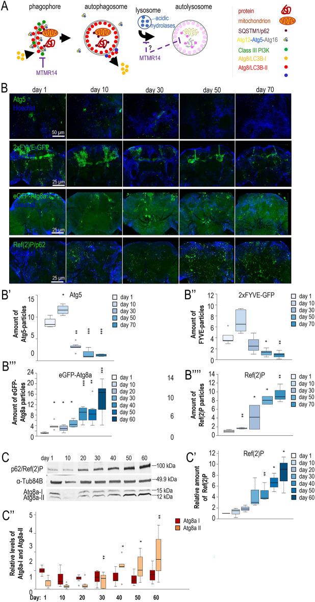
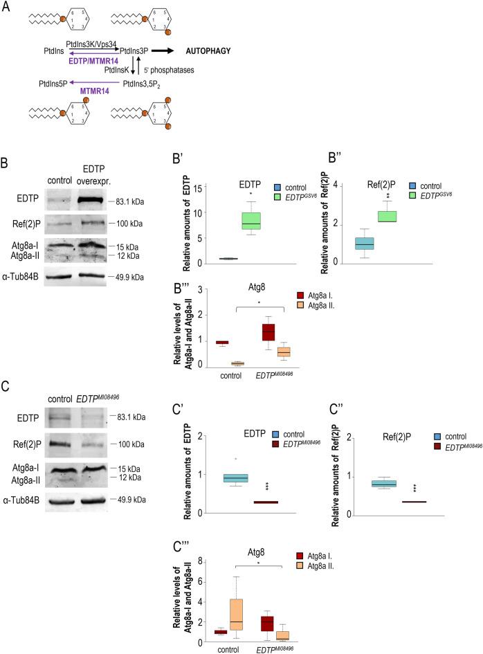
Ageing is driven by the progressive, lifelong accumulation of cellular damage. Autophagy (cellular self-eating) functions as a major cell clearance mechanism to degrade such damages, and its capacity declines with age. Despite its physiological and medical significance, it remains largely unknown why autophagy becomes incapable of effectively eliminating harmful cellular materials in many cells at advanced ages. Here we show that age-associated defects in autophagic degradation occur at both the early and late stages of the process. Furthermore, in the fruit fly Drosophila melanogaster, the myotubularin-related (MTMR) lipid phosphatase egg-derived tyrosine phosphatase (EDTP) known as an autophagy repressor gradually accumulates in brain neurons during the adult lifespan. The age-related increase in EDTP activity is associated with a growing DNA N6-adenine methylation at EDTP locus. MTMR14, the human counterpart of EDTP, also tends to accumulate with age in brain neurons. Thus, EDTP, and presumably MTMR14, promotes brain ageing by increasingly suppressing autophagy throughout adulthood. We propose that EDTP and MTMR14 phosphatases operate as endogenous pro-ageing factors setting the rate at which neurons age largely independently of environmental factors, and that autophagy is influenced by DNA N6-methyladenine levels in insects.

摘要

衰老是由细胞损伤的进行性、终身积累驱动的。自噬(细胞自我吞噬)作为一种主要的细胞清除机制,可降解这些损伤,其能力随年龄增长而下降。尽管自噬具有生理和医学意义,但自噬为何在许多细胞的高龄阶段无法有效清除有害的细胞物质,这在很大程度上仍是未知的。在这里,我们表明自噬降解过程的早期和晚期都存在与年龄相关的缺陷。此外,在果蝇 Drosophila melanogaster 中,已知作为自噬抑制剂的肌管相关(MTMR)脂质磷酸酶 egg-derived tyrosine phosphatase(EDTP)在成年期的大脑神经元中逐渐积累。EDTP 活性的年龄相关性增加与 EDTP 基因座处 DNA N6-腺嘌呤甲基化的增加有关。EDTP 的人类对应物 MTMR14 也倾向于在大脑神经元中随年龄增长而积累。因此,EDTP 以及可能的 MTMR14 通过在整个成年期逐渐抑制自噬来促进大脑衰老。我们提出,EDTP 和 MTMR14 磷酸酶作为内源性衰老促进因子发挥作用,这些因子在很大程度上独立于环境因素影响神经元的衰老速度,并且昆虫中的 DNA N6-甲基腺嘌呤水平会影响自噬。

https://cdn.ncbi.nlm.nih.gov/pmc/blobs/7860/9759524/7170ab93d2e5/41598_2022_24843_Fig1_HTML.jpg

文献AI研究员

20分钟写一篇综述,助力文献阅读效率提升50倍。

立即体验

用中文搜PubMed

大模型驱动的PubMed中文搜索引擎

马上搜索

文档翻译

学术文献翻译模型,支持多种主流文档格式。

立即体验