Suppr超能文献

腔内过继转导 IL-12 mRNA 修饰的肿瘤特异性 CD8 T 细胞可消除小鼠模型中的腹膜转移。

Intracavitary adoptive transfer of IL-12 mRNA-engineered tumor-specific CD8 T cells eradicates peritoneal metastases in mouse models.

机构信息

Program of Immunology and Immunotherapy, Cima Universidad de Navarra, Pamplona, Spain.

Navarra Institute for Health Research (IDISNA), Pamplona, Spain.

出版信息

Oncoimmunology. 2022 Dec 15;12(1):2147317. doi: 10.1080/2162402X.2022.2147317. eCollection 2023.

Abstract

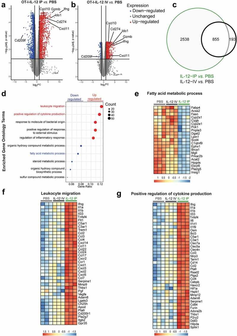
Previous studies have shown that local delivery of tumor antigen-specific CD8 T lymphocytes engineered to transiently express single-chain IL-12 mRNA is highly efficacious. Peritoneal dissemination of cancer is a frequent and often fatal patient condition usually diagnosed when the tumor burden is too large and hence uncontrollable with current treatment options. In this study, we have modeled intracavitary adoptive T cell therapy with OVA-specific OT-I T cells electroporated with IL-12 mRNA to treat B16-OVA and PANC02-OVA tumor spread in the peritoneal cavity. Tumor localization in the omentum and the effects of local T-cell encounter with the tumor antigens were monitored, the gene expression profile evaluated, and the phenotypic reprogramming of several immune subsets was characterized. Intraperitoneal administration of T cells promoted homing to the omentum more effectively than intravenous administration. Transient IL-12 expression was responsible for a favorable reprogramming of the tumor immune microenvironment, longer persistence of transferred T lymphocytes , and the development of immunity to endogenous antigens following primary tumor eradication. The efficacy of the strategy was at least in part recapitulated with the adoptive transfer of lower affinity transgenic TCR-bearing PMEL-1 T lymphocytes to treat the aggressive intraperitoneally disseminated B16-F10 tumor. Locoregional adoptive transfer of transiently IL-12-armored T cells appears to offer promising therapeutic advantages in terms of anti-tumor efficacy to treat peritoneal carcinomatosis.

摘要

先前的研究表明,局部递呈肿瘤抗原特异性 CD8 T 淋巴细胞,并瞬时表达单链 IL-12 mRNA,具有高效性。癌症腹膜转移是一种常见且常常致命的患者情况,通常在肿瘤负荷过大且目前的治疗方法无法控制时诊断。在这项研究中,我们通过电穿孔将 IL-12 mRNA 转染至 OVA 特异性 OT-I T 细胞,模拟了腔内过继性 T 细胞治疗,以治疗 B16-OVA 和 PANC02-OVA 肿瘤在腹腔内的扩散。我们监测了肿瘤在大网膜中的定位以及局部 T 细胞与肿瘤抗原相遇的效果,评估了基因表达谱,并对几个免疫亚群的表型重编程进行了特征描述。与静脉内给药相比,腹腔内给予 T 细胞更有效地促进了向大网膜的归巢。瞬时 IL-12 表达负责对肿瘤免疫微环境进行有利的重编程,延长了转导 T 淋巴细胞的持久性,并在原发性肿瘤消除后发展了对内源性抗原的免疫。采用亲和力较低的转基因 TCR 携带 PMEL-1 T 淋巴细胞进行过继转移,以治疗侵袭性腹腔内播散的 B16-F10 肿瘤,至少部分重现了该策略的疗效。局部过继性转导瞬时 IL-12 装甲 T 细胞似乎在治疗腹膜癌病方面具有有前途的治疗优势,可提高抗肿瘤疗效。

https://cdn.ncbi.nlm.nih.gov/pmc/blobs/cc50/9757485/82a52ae93478/KONI_A_2147317_F0001_OC.jpg

文献AI研究员

20分钟写一篇综述,助力文献阅读效率提升50倍。

立即体验

用中文搜PubMed

大模型驱动的PubMed中文搜索引擎

马上搜索

文档翻译

学术文献翻译模型,支持多种主流文档格式。

立即体验